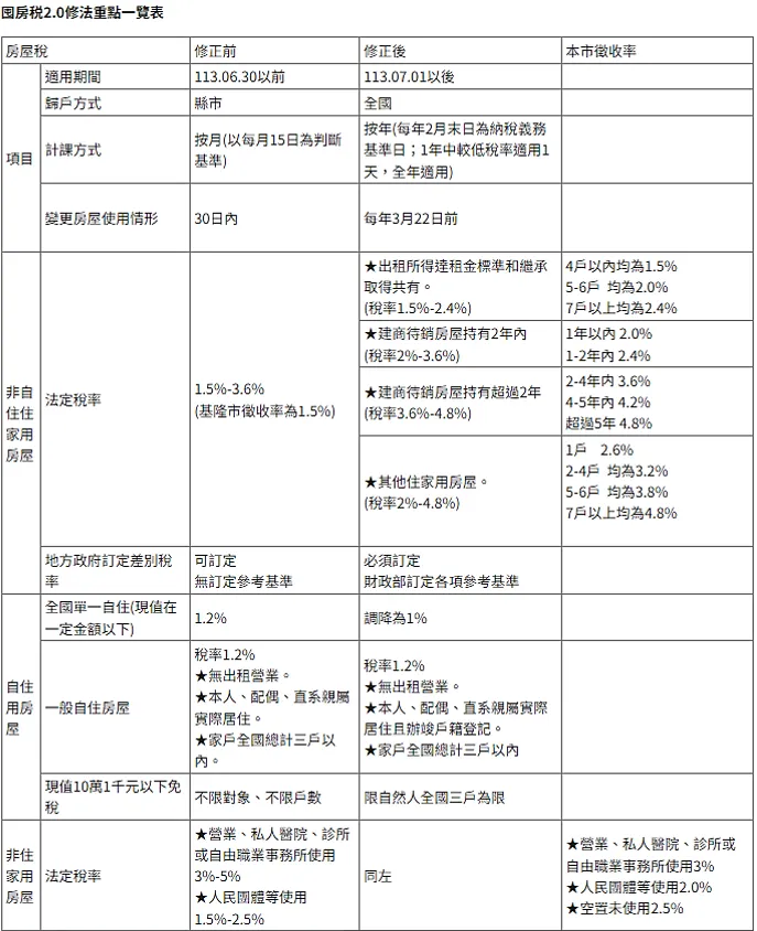
稅務局說明,本次配合財政部母法修訂,全國各縣市修法朝「單一自住減稅」、「出租輕稅」、「多屋重稅」為修訂方向;修法重點,首先,住家用房屋,自住房屋稅率維持1.2%,全國家戶本人、配偶、未成年子女合計以3戶為限(需無出租營業及本人、配偶、直系親屬辦竣戶籍)。
若本人、配偶及未成年子女合計全國僅持有1戶,供自住、有戶籍且房屋現值在一定金額以下者將更優惠,稅率將由1.2%調降為1%,統計全國僅有1戶者,本市約有6萬戶受惠,每戶平均減稅523元。

房屋稅新制。圖/基隆市稅務局提供
另住家用房屋現值在10萬1千元以下免徵房屋稅,限自然人持有全國3戶為限。
再者,為鼓勵多屋族釋出閒置房屋,促使房屋有效利用,增加市場房屋出租供給,及考量繼承取得之共有房屋有效使用及處分上較為困難,修正草案亦明定出租申報租賃所得達一般租金標準或繼承共有房屋,稅率相較多屋囤房者為輕,按納稅義務人全國總持有應稅房屋戶數,適用較低之差別稅率1.5%至2.4%,4戶以內每戶均為1.5%;5-6戶每戶均為2%;7戶以上每戶均為2.4%。
對持有多戶未作有效使用者,則課以較高稅率,1戶為2.6%;2-4戶每戶均為3.2%;5-6戶每戶均為3.8%;7戶以上每戶均為4.8%。
此外,非住家用房屋,營業、自由職業事務所、私人醫院診所用仍為3%及人民團體等維持2%未變動外,針對空置未使用之店面、辦公室等非住家用房屋,稅率由原2%略調高0.5%為2.5%,具空屋稅精神,符合公平正義,並自114年7月起施行。
稅務局進一步說明,建商待銷售房屋,則按持有房屋年數期間課徵,起課1年以內,每戶2%;超過1年,2年以內,每戶2.4%;超過2年,4年以內,每戶3.6%;超過4年,5年以內,每戶4.2%;超過5年,每戶4.8%,主要係鼓勵建商儘速將新建房屋銷售完畢,給予市民更多居住選擇及增加市場供給。
稅務局表示,新制實施後,自住住家及非自住住家用房屋稅額至少相差1倍以上,納稅人請務必在明(114)年3月22日(適逢假日,順延至3月24日)以前儘速辦竣戶籍登記,以適用優惠自住用稅率。
























