(內容同步分享於專精官網:https://specializedcpa.com.tw/cfc-case-selected)
個人及營利事業持有之受控外國企業(Controlled Foreign Company, 下稱CFC),於民國 112 年度首次適用,並規定應於 113年5月併同個人綜合所得稅及營利事業所得稅一併申報。
財政部各區國稅局表示,近期將針對轄內營所稅申報案件,展開受控外國企業(CFC)選案查核,稅局提醒納稅義務人自行檢視申報內容,如有短漏報CFC投資收益,應儘速向國稅局自動補報繳所漏稅款。
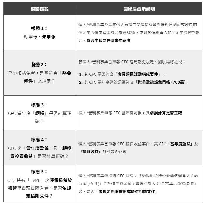
國稅局訂定 5 大選案樣態
財政部國稅局已訂出 CFC 加強選案查核的 5大選案重點,彙總如下提供參考:

(未完待續)
全文詳盡內容同步分享於專精官方網站:https://specializedcpa.com.tw/cfc-case-selected,誠摯邀請您前往瀏覽!


















