
目錄:
1、什麼是麻疹?小心這些常見但危險的症狀!
2、誰需要打麻疹疫苗?3 種高風險族群必看!3、準備前往麻疹疫區?這些年齡層的人建議補打疫苗!
4、哪些人不能打麻疹疫苗?這些禁忌別忽略!
5、麻疹高感染風險?這些接種建議讓你遠離危險!
近期以來全球麻疹疫情延燒,造成國人出國前恐慌甚至卻步,究竟麻疹是什麼樣的疾病會有什麼症狀呢?我們又該如何來預防呢?
什麼是麻疹?小心這些常見但危險的症狀!
麻疹是由麻疹病毒造成的高傳染力之感染,會經由空氣飛沫或直接接觸病人的口鼻分泌物而感染,潛伏期約兩週,可傳染期為發疹前後四天,典型症狀為發高燒、鼻炎、結膜炎及咳嗽,可能於發燒後三四天會於口腔頰側黏膜出現柯氏斑(koplik spots)等症狀,隨後皮膚症狀開始出現會從耳後擴散到全臉再到全身,整個皮膚症狀約持續一週,皮疹出現後發燒症狀才會慢慢改善,但仍有約一成左右的病人會有中耳炎、肺炎或腦炎等併發症,所幸的是感染後就能終身免疫,不會再被感染。
由於麻疹的高度傳染力,在早年幾乎疫情爆發時就有超過99%以上的人感染,台灣於1978年全面施打疫苗,於1980年又發生一次大規模爆發,自此後台灣麻疹的疫情就大大降低,只零星發生在沒接種疫苗或接種疫苗後隔很久的人,目前研究疫苗能提供的保護力約15-20年左右,因此若要前往高風險區且從未感染過麻疹的人,可考慮施打疫苗。
延伸閱讀:「夜咳」的原因是什麼?/文:許錦銓醫師
誰需要打麻疹疫苗?3 種高風險族群必看!
1.目前國內常規預防接種時程:出生滿12 個月及滿五歲至入國小前各接種一劑MMR (麻疹德國麻疹及水痘)疫苗。
2.高危險群:例如醫療工作者、空服人員或是即將前往疫區者。
3.接觸病人72小時內可接種疫苗,尚有可能預防感染發生。
延伸閱讀:什麼是四價流感疫苗?/文:黃瀚霆醫師
準備前往麻疹疫區?這些年齡層的人建議補打疫苗!
- 民國五十年次(1961年)前出生的人幾乎都有感染過,已不需要施打疫苗
- 民國六十年次(1971年)可視風險高低與醫師討論評估施打
- 民國七十年次(1981年)因可能疫苗效力減弱建議施打
- 民國八十年次(1991年)後因已有施打過疫苗且效力仍在,可延緩施打
目前僅針對1981年後出生的醫護人員,因風險較高,建議追加一劑疫苗,一般民眾沒有追加接種的必要,即便是需要出國,也要看前往的國家是否有麻疹疫情,例如國人常前往的日本、韓國、甚至美國,現階段都沒有麻疹疫情。
延伸閱讀:該不該打疫苗?有副作用嗎?一次破解流感疫苗的迷思/文:陳韋螢醫師
哪些人不能打麻疹疫苗?這些禁忌別忽略!
1.因為此疫苗為德國麻疹混合疫苗,所以孕婦不能施打,且施打後也建議三個月內不要懷孕。
2.對蛋過敏者不能施打。
3.有嚴重免疫缺失或是接受免疫抑制療法的人不能施打。
施打疫苗後,如果前往疫區或是接觸疑似病人,還是要做好保護,配戴口罩勤洗手還是很重要的,相信對麻疹有初步了解後,只要做好準備仍可開心出遊。
延伸閱讀:你會洗手嗎?/文:黃瀚霆醫師
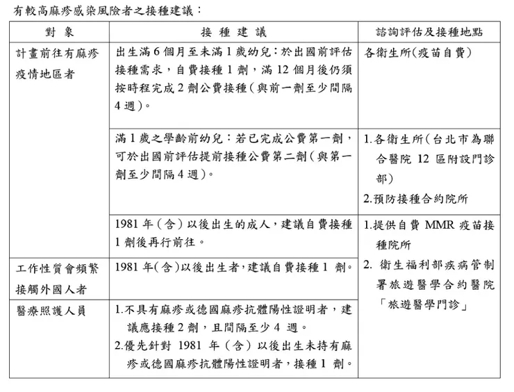
有較高麻疹感染風險者之接種建議

延伸閱讀:皮膚問題減肥有用嗎? /文:夏明輝醫師
麻疹延伸 FAQ
1. 麻疹有哪些常見症狀?
麻疹的初期症狀包括發燒、流鼻水、結膜炎(眼睛紅腫)和咳嗽。之後可能出現口腔內的小白點(柯氏斑),接著全身會出現紅疹,通常從耳後開始擴散到臉部和全身。
2. 麻疹疫苗的保護力能持續多久?
研究顯示,麻疹疫苗的保護力約為15到20年。因此,若距離上次接種疫苗已有一段時間,前往高風險區前應考慮補打。
3. 麻疹疫苗有哪些副作用?
麻疹疫苗的常見副作用包括局部紅腫、輕微發燒和皮疹,通常在短時間內自行緩解。若有疑慮,可以與醫師討論風險。
4. 麻疹疫區旅遊有哪些預防措施?
即使接種過疫苗,出國時仍需佩戴口罩、勤洗手,避免接觸疑似感染者,以降低感染風險。

















.jpg)



