
火化撿骨有什麼禁忌!就讓殯葬業服務超過25年的德恩生命禮儀告訴你,喪葬流程晉塔前的重要步驟,身為家屬要如何做才正確呢?要知道台灣普遍民眾對於喪禮習俗可說是一知半解,光想到現今的儀式是由古人延伸而來,經過工商社會現代化演變,雖然基本形式沒有太大差異,但還是件學問不小的事!但放心,您擔心的疑問、問題,德恩禮儀小編已經做成懶人包!2025火化撿骨最新注意事項有哪些?
火化撿骨的由來?撿骨為什麼被稱為撿金?

說到中華的殯葬歷史,除了能追溯到遙遠的周朝外,其中任何的儀式、義理、步驟都有跡可循!舉個例來說:「 你知道中國第一座墳墓是孔子埋葬的嗎?」而今天主角撿骨則能從台灣海峽另一端的河南說起,在明朝時我們的祖先從泉、漳州一代移民而來,雖然不知道何時能回到故土但子孫總會記得老一輩的教誨:「 從哪裡來,死也要回到哪裡 」因此在大體土葬隔幾年腐化分解後,子孫會收集好長輩的遺骨待有機會返回故土安葬,久了也演變成殯葬儀式的重要一環。
撿骨跟撿金有差嗎?
兩者並無差異,「 撿金 」是撿骨的別稱,但隨著土葬儀式在台灣逐漸消失,現在也較少稱之為撿金儀式,會稱作於此的原因在於從前大體下葬後,會在數年後開棺撿骨並為棺木清潔,如果逝者有配戴金飾或相關配葬品,家屬會取出帶回家這也是為什麼撿骨會被稱為撿金的原因。

一般來說火化撿骨的禁忌需要注意以下兩項:
- 不讓屍骨曝曬到太陽:如果骨頭曝曬到太陽會有龜裂的風險。
- 家屬禁止哭泣:這邊指的不是無法表達情緒,而是在習俗中,家屬流淚會讓逝者捨不得離開,也在警惕後代適時的放下與親人離世的事實。
其餘的部分多是火化場的相關注意事項,因場地較陰,如果個人磁場較弱、身體不適者容易被影響,以下三點在火化場時請千萬不要犯:
- 在火化場不要稱呼別人名諱:在火化場因為充滿晦氣,如果叫別人名字會將晦氣傳到他身上進而導致運勢不順。
- 撿骨火化結束後不要說再見:再見代表著再次相見,除了感官上不好外也容易惹怒現場好兄弟。
- 不要指指點點:不亂看、不亂說是基本的守則,千萬不要鐵齒不信邪!網路可是有不少觸怒亡靈的案例。
只能說無論是火化撿骨或殯葬的禁忌可都不少,小編很難用一個篇幅說完,有興趣的朋友可別覺得掃興,只要點擊右邊連結 德恩葬禮常見問題,無論是禁忌或是流程相關問題都統整好了,是不是覺得德恩生命禮儀很可靠呢!
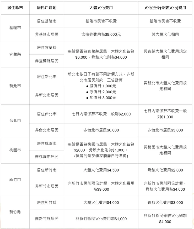
北台灣火化與撿骨費用

至於火化撿骨費用怎麼算呢?在各縣市上算法略有差異,小編已經將新竹以北的費用整理成表格,讓北台灣的朋友可以做個參考。
2024火化與撿骨費用

撿骨常見問題
Q:撿骨媳婦、女兒要去嗎?
A:在PTT上曾有別人家的媳婦問:「 因為夫家親屬過世不確定自己要不要去而苦惱 」,無論是媳婦或女兒都能參加喔,並無不能參與的禁忌,為表對逝者的敬愛之情建議都要參與。
Q:撿骨穿著?
A:撿骨穿著與告別式穿搭無異,以黑色乾淨為主切忌穿全白的服裝,除了引人注目外小心與逝者撞衫!
德恩禮儀全台服務據點

全年無休諮詢專線☎️0800-200-911
點擊前往🔗德恩禮儀服務據點資料
德恩生命禮儀服務
德恩禮儀為中科院、中華電信、桃園縣教育產業公會及各同鄉會之優良特約廠商,每年均通過公部門的禮儀公司評鑑與查核,於全台各縣市皆有專人禮儀諮詢及服務團隊,核心價值為貼心、清新、創新,本公司服務全程不收取紅包,您可於官網看見可供比價與挑選的禮儀方案,若有未盡事宜或相關需要諮詢事項,也歡迎您與我們聯繫,我們將指派專人,依您方便的時間、地點、聯繫方式向您說明與報價,以上相關詳情也歡迎電洽:0800-200-911


