電視牆雖非傳統裝潢或家具,不過在當代居家空間作為整體視覺焦點,已成為不可或缺的存在。而電視牆在居家設計中雖然佔據重要地位,但其主要功能仍為電視的背景,視覺設計不宜過於大膽搶眼,以免在觀看電視時注意力被電視牆吸引干擾,造成視覺混亂與疲乏。
作為居家美學的核心,電視牆設計應融入整體居家風格與燈光,而其材質特性正是形塑氛圍的關鍵,不同材質的電視牆在特性、風格、成本及適合坪數等方面各有差異,透過這篇文章,我們將對常見的電視牆材質進行比較,幫助閱讀這篇文章的你了解每種材質的特性,根據風格與需求選擇最適合的電視牆材質。電視牆風格設計案例介紹
以下為各種風格的電視牆案例介紹,或許能給你一些電視牆材質選擇與設計,甚至客廳空間規劃一些靈感:
美式、輕古典風格
以營造明亮、輕盈的氛圍為主,巧妙運用線板勾勒優美但不過於繁雜的線條設計,保留古典風格的纖巧與經典,又融入美式的清新俐落,營造既典雅又休閒的公共空間。
現代、簡約風格
利用流暢線條及開放感,營造寧靜、舒適的氛圍,通常採用單一色系及低彩度配色,避免過於繁複的設計和過多的色彩,讓空間更顯簡潔。常見隱藏式抽屜或門片收納結合電視牆,最大化利用空間達成簡約感。
奢華、輕奢風格
利用電視牆形塑大器的視覺效果,呈現高端家居的優雅與奢華感,大理石就是此風格的理想選擇,其色調範圍從內斂的灰白色到絢麗的金屬紋理,因此在石面的選擇須考慮與公共空間風格及色彩搭配,才能達到和諧的美感。
日系、無印風格
日系、無印風格的電視牆設計以白色、淺米色、木質色等自然色系為主,營造整潔、質樸溫暖的氛圍,並注重機能及實用性,沒有過多的裝飾、設計簡約而不繁複,展現簡單舒適的生活美學。

▲以木皮打造電視牆,呈現木質調的自然氛圍

▲以木皮打造電視牆,呈現木質調的自然氛圍
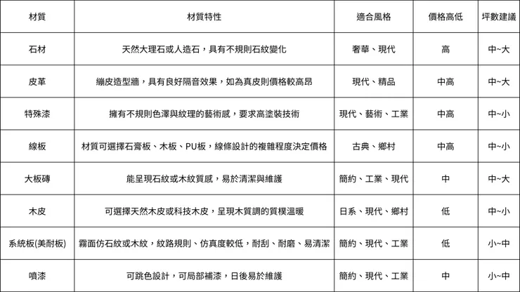
電視牆材質比一比
以下為常見的電視牆材質及其特性、適合風格、價格及適合坪數比較,幫助你選擇最適合的材質來完成理想的電視牆風格。

藝瓦空間設計擁有豐富的高品質居家空間裝修設計經驗,不論你想打造獨具風格的電視牆,或是想進一步了解更多是室內設計案例,都歡迎加 LINE 諮詢我們!


































