室內設計中,總有那麼一個角色,平時不入你我的眼;但卻是空間裝潢中的小功臣,總能默默起到「保護」以及「美觀」的角色。這個功臣封給踢腳板,一點都不為過。踢腳板也可以稱為「踢腳線」或「地角線」,除了可以做為牆面與異材質收邊的裝飾之外,更重要的是他「保護牆面」免受於碰撞受損,或是常殘留難以去除的水漬、髒污造成的不美觀。
延伸閱讀>>哪些建材讓壁面設計更加分?用這8種材質讓單調的牆壁華麗大變身!設計踢腳板的目的到底是什麼?
淺色再怎麼好清理,也經不注長期髒污的折磨,這個觀念若用在以中、淺色系為主的室內設計,在易髒的區域就相當需要「踢腳板的保護」。
作為地板與牆邊角的界線保護者,因較低的牆面較容易被鞋子髒污、清理地板的水痕以及容易遭受外物的碰撞。若是淺色的室內設計容易有髒污不易清潔的問題,使用踢腳本可以保護這些「易受傷的」局部位置。

常見的踢腳板材質有哪些?
踢腳板顧名思義,被外力攻擊的機會相對也較高。故在挑選踢腳板材質時,可不是光顧著美觀就可以,這些挑選的小細節,也應該注意喔。
1. 踢腳板要和整體顏色與風格呼應
踢腳板一般會選擇與風格與配色相互搭配的顏色和材質,才不會讓設計有突兀感。比較基礎的配色常見為「同色系搭配」或「對比色搭配」甚或是有紋理的材質運用,可以增加層次及設計感。選對顏色風格,對於室內設計質感也超級加分喔!
踢腳板的設計中也相當重視搭配的和協度,同色系的搭配運用,不僅不搶大面積建材的風采,看著也相當和諧、舒服。
2. 踢腳板除了美觀還要注重實質功能與耐用性
除了出眾的搭配,踢腳板的「實用、耐用」也相當重要。
踢腳板在使用時,最應該要注意的,首推「防潮」、「耐衝擊性」以及「是否好清潔或容易維護」。
-防潮:部份踢腳板可能會設計在較潮濕(如廚房、鄰近浴室等)的地方,不防潮的材質可能容易損壞脫落,導致需要長期維修和保養。
-耐衝擊性:在人來人往或常有東西搬運、掃地機器人出没的公共空間,一般會選擇較為堅固的材質,在遇到強力衝撞時比較不會碎裂或容易被外力破壞。
-易清潔:雖然踢腳板的位置處在視線死角,就算髒污也不易被注意到。但好清潔是保持整體空間美觀的重要因素,也能減少現代忙碌生活中「清潔的負擔」。
延伸閱讀>>選擇浴室暖風機還是排風扇? 暖風機各品牌看點在這篇!
較接近潮濕的區域,在踢腳板的材質上可以多運用如:PVC 踢腳板、磁磚石材或是 PU 發泡等較耐潮的選擇。
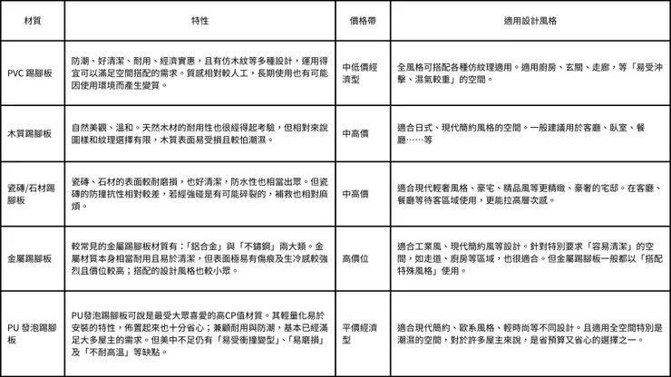
常見的踢腳板材質簡介

每位屋主對於踢腳板的要求不盡相同,故會決定「材質」、「厚度」、「範圍」以及「施作的高度」等不同客製化的內容。依照這些不同的需求,也會讓整體設計看起來很不一樣。



























