《溶脂瘦身醫美項目推介2025》四大類型項目對比!

更新 發佈閱讀 1 分鐘

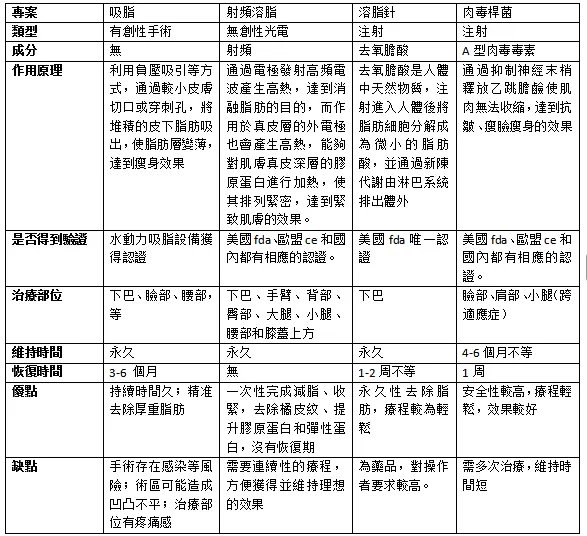
相較於在飲食控制和運動鍛煉,醫美瘦身纖體在效果顯現和時間成本上具有明顯優勢,根據國家疾病中心指引,目前肥胖就是疾病之一,因此對於超重的人群來說,進行減脂是非常有必要的,而其中通過醫美手段會更加輕鬆。溶脂瘦身醫美項目有哪些?通過對比就有答案。

vocus|新世代的創作平台

溶脂瘦身醫美項目有哪些?其涵蓋了手術、注射以及光電治療等多個方面,其中香港中環專科的眾多專案,都專為面部、腰部、大腿等部位的減脂減重而設計,而且都是從海外正規引進的減脂療程,確保了服務的合法性與專業性,為消費者提供了多樣化的選擇。此外,現在通過官網註冊成為中環專科的會員,還能享受9折的優惠。

belkyra溶脂針預約入口

BTL EXION溶脂緊膚療程




留言
avatar-img
中環專科tchchk的沙龍
0會員
368內容數
中環專科體檢中心擁有專業的醫療水準、完善的服務品質、良好的口碑評價,為廣大市民提高優質的醫療服務。中環專科tchchk的沙龍提供各類常見疾病預防方法、體檢知識、產前知識、癌症、遺傳病等健康知識普及。
2025/03/26
肌膚問題與缺水往往息息相關,因為水分的缺失會直接導致新陳代謝速度的減緩,皮脂膜生成速度下降,進而引發一系列的肌膚問題,包括但不限於皮膚氧化暗沉、皺紋橫生、皮膚粗糙乾癟等情況。香港水光針推薦什麼?水光針是解決這些肌膚危機的有效方式,不過在選擇水光針產品時,應根據自己的肌膚需求和預算進行綜合考慮。
2025/03/26
肌膚問題與缺水往往息息相關,因為水分的缺失會直接導致新陳代謝速度的減緩,皮脂膜生成速度下降,進而引發一系列的肌膚問題,包括但不限於皮膚氧化暗沉、皺紋橫生、皮膚粗糙乾癟等情況。香港水光針推薦什麼?水光針是解決這些肌膚危機的有效方式,不過在選擇水光針產品時,應根據自己的肌膚需求和預算進行綜合考慮。
2025/03/26
玻尿酸是醫美領域的入門級選擇,以其低投資高回報而著稱,其具有保濕儲水、除皺抗衰、填充塑形等多重功效。高性價比玻尿酸推薦邊款?實際上高性價比的玻尿酸產品有很多選擇,所以在使用玻尿酸產品時,應充分瞭解其類型、功效、安全性和注意事項等方面的知識。
2025/03/26
玻尿酸是醫美領域的入門級選擇,以其低投資高回報而著稱,其具有保濕儲水、除皺抗衰、填充塑形等多重功效。高性價比玻尿酸推薦邊款?實際上高性價比的玻尿酸產品有很多選擇,所以在使用玻尿酸產品時,應充分瞭解其類型、功效、安全性和注意事項等方面的知識。
2025/03/20
光電射頻類項目是利用鐳射、超聲及射頻等形式的能量作用於皮膚,以改善各種皮膚問題,達到延緩衰老的效果。射頻不是光,而是高頻交流變化電磁波的簡稱,具有非侵入性和高安全性。光電射頻類項目哪個好?實際上並沒有絕對的答案,因為不同的設備具有其特定的適用範圍,所以對應的效果和受眾評價也會有所差異。   一、
2025/03/20
光電射頻類項目是利用鐳射、超聲及射頻等形式的能量作用於皮膚,以改善各種皮膚問題,達到延緩衰老的效果。射頻不是光,而是高頻交流變化電磁波的簡稱,具有非侵入性和高安全性。光電射頻類項目哪個好?實際上並沒有絕對的答案,因為不同的設備具有其特定的適用範圍,所以對應的效果和受眾評價也會有所差異。   一、
看更多
你可能也想看
Thumbnail
美容院在個人護理和美容領域中扮演著重要角色。無論是簡單的剪髮、放鬆的面部護理,還是全面的改頭換面,美容院都能提供滿足您需求的多種服務。本文詳細介紹美容院提供的服務、其好處,以及如何選擇合適的美容院。
Thumbnail
美容院在個人護理和美容領域中扮演著重要角色。無論是簡單的剪髮、放鬆的面部護理,還是全面的改頭換面,美容院都能提供滿足您需求的多種服務。本文詳細介紹美容院提供的服務、其好處,以及如何選擇合適的美容院。
Thumbnail
(禁止轉貼、轉發,有任何需求須經過本人同意) 美,真的是一個綜合性的概念,有好多地方可以為自己加分,今天來分享我醫美的啟蒙:雷射與美白針,踏入醫美後沒想到也為我未來成為諮詢師、美容師種下了一顆種子,也讓我發了一篇爆文造福各位,充滿愛與感謝❤️ 大學時很喜歡像韓星那樣的水光肌,但是自己
Thumbnail
(禁止轉貼、轉發,有任何需求須經過本人同意) 美,真的是一個綜合性的概念,有好多地方可以為自己加分,今天來分享我醫美的啟蒙:雷射與美白針,踏入醫美後沒想到也為我未來成為諮詢師、美容師種下了一顆種子,也讓我發了一篇爆文造福各位,充滿愛與感謝❤️ 大學時很喜歡像韓星那樣的水光肌,但是自己
Thumbnail
(禁止轉發、轉貼、抄襲,有任何需求須經過本人同意) 打完肉毒、熊貓針、精靈針爆字數了,我分三篇好了,可以分開討論,還有回答問題、補充多一點大家會更清楚!希望對大家有幫助🤍 我必須說醫美是一種醫療行為,會依照個人身體差異有些許不同之處,每個療程也會有不同程度的風險,如果有諮詢上的問題先面
Thumbnail
(禁止轉發、轉貼、抄襲,有任何需求須經過本人同意) 打完肉毒、熊貓針、精靈針爆字數了,我分三篇好了,可以分開討論,還有回答問題、補充多一點大家會更清楚!希望對大家有幫助🤍 我必須說醫美是一種醫療行為,會依照個人身體差異有些許不同之處,每個療程也會有不同程度的風險,如果有諮詢上的問題先面
Thumbnail
在這個以美麗為本的時代,脫毛已經成為許多人的日常美容習慣。無論是職場精英還是學生,乾淨光滑的肌膚都能帶來更多的自信和舒適感。今天,我們將深入探討脫毛的各種方法,並介紹最新的激光脫毛技術及其優勢。 激光脫毛的原理與優勢 激光脫毛的工作原理 激光脫毛是一種利用高能量激光破壞毛囊的技術。毛囊內的
Thumbnail
在這個以美麗為本的時代,脫毛已經成為許多人的日常美容習慣。無論是職場精英還是學生,乾淨光滑的肌膚都能帶來更多的自信和舒適感。今天,我們將深入探討脫毛的各種方法,並介紹最新的激光脫毛技術及其優勢。 激光脫毛的原理與優勢 激光脫毛的工作原理 激光脫毛是一種利用高能量激光破壞毛囊的技術。毛囊內的
Thumbnail
長期以來,西方美學以《維特魯威人》式的幾何比例定義「完美身體」,這種視覺標準無形中成為殖民擴張與種族分類的暴力工具。本文透過分析奈及利亞編舞家庫德斯.奧尼奎庫的舞作《轉轉生》,探討當代非洲舞蹈如何跳脫「標本式」的文化觀看。
Thumbnail
長期以來,西方美學以《維特魯威人》式的幾何比例定義「完美身體」,這種視覺標準無形中成為殖民擴張與種族分類的暴力工具。本文透過分析奈及利亞編舞家庫德斯.奧尼奎庫的舞作《轉轉生》,探討當代非洲舞蹈如何跳脫「標本式」的文化觀看。
Thumbnail
台北市醫美診所丁姓醫師指出,顴骨的重建不僅需要考慮功能恢復,更要兼顧美觀,這次手術的成功展現了醫療與美學結合的可能性,為未來類似病例提供了新的治療方向。 圓潤或方正的臉形,容易被誤認是變胖了,不少人會透過化妝修容、髮型修飾成小臉,愛美的男女不僅在意自己的膚質好不好、五官精緻度如何,還很在意臉型看起
Thumbnail
台北市醫美診所丁姓醫師指出,顴骨的重建不僅需要考慮功能恢復,更要兼顧美觀,這次手術的成功展現了醫療與美學結合的可能性,為未來類似病例提供了新的治療方向。 圓潤或方正的臉形,容易被誤認是變胖了,不少人會透過化妝修容、髮型修飾成小臉,愛美的男女不僅在意自己的膚質好不好、五官精緻度如何,還很在意臉型看起
Thumbnail
近來醫學美容新科技紛紛上市,台北市的民眾有更多處理外觀老化的方法。然而,面對市場上眾多的醫美診所,如何選擇一家能讓人安心且安全的診所呢?,在醫美診所工作丁姓醫師,建議我們在選擇時,不僅要考慮醫生的專業背景,還要注意診所是否具有原廠認證。根據衛福部的資料,醫療器材的許可證字
Thumbnail
近來醫學美容新科技紛紛上市,台北市的民眾有更多處理外觀老化的方法。然而,面對市場上眾多的醫美診所,如何選擇一家能讓人安心且安全的診所呢?,在醫美診所工作丁姓醫師,建議我們在選擇時,不僅要考慮醫生的專業背景,還要注意診所是否具有原廠認證。根據衛福部的資料,醫療器材的許可證字
Thumbnail
全新版本的《三便士歌劇》如何不落入「復刻經典」的巢臼,反而利用華麗的秀場視覺,引導觀眾在晚期資本主義的消費愉悅之中,而能驚覺「批判」本身亦可能被收編——而當絞繩升起,這場關於如何生存的黑色遊戲,又將帶領新時代的我們走向何種後現代的自我解構?
Thumbnail
全新版本的《三便士歌劇》如何不落入「復刻經典」的巢臼,反而利用華麗的秀場視覺,引導觀眾在晚期資本主義的消費愉悅之中,而能驚覺「批判」本身亦可能被收編——而當絞繩升起,這場關於如何生存的黑色遊戲,又將帶領新時代的我們走向何種後現代的自我解構?
Thumbnail
整復治療在工作壓力緩解市場中發揮著越來越重要的作用。隨著現代人工作壓力的增加,對健康的關注也日益提升,整復成為了許多人紓解壓力和舒緩身體不適的首選方式。台中、台北、新竹、竹北等地的整復所提供了多樣化的整復服務,深受人們的喜愛。 整復推拿是其中一種廣受歡迎的治療方式。通過專業的推拿技術,可以舒緩肌肉
Thumbnail
整復治療在工作壓力緩解市場中發揮著越來越重要的作用。隨著現代人工作壓力的增加,對健康的關注也日益提升,整復成為了許多人紓解壓力和舒緩身體不適的首選方式。台中、台北、新竹、竹北等地的整復所提供了多樣化的整復服務,深受人們的喜愛。 整復推拿是其中一種廣受歡迎的治療方式。通過專業的推拿技術,可以舒緩肌肉
Thumbnail
電視上有時會出現醫美廣告提到削骨可以解決國字臉等臉型問題,廣告所說的削骨是指什麼?施作的流程我們需要注意什麼嗎?別擔心,現在就一一向您說明關於削骨的相關知識,以及施作削骨手術需要注意的事情以及術後保養有哪些。
Thumbnail
電視上有時會出現醫美廣告提到削骨可以解決國字臉等臉型問題,廣告所說的削骨是指什麼?施作的流程我們需要注意什麼嗎?別擔心,現在就一一向您說明關於削骨的相關知識,以及施作削骨手術需要注意的事情以及術後保養有哪些。
Thumbnail
本文深度解析賽勒布倫尼科夫的舞臺作品《傳奇:帕拉贊諾夫的十段殘篇》,如何以十段殘篇,結合帕拉贊諾夫的電影美學、象徵意象與當代政治流亡抗爭,探討藝術在儀式消失的現代社會如何承接意義,並展現不羈的自由靈魂。
Thumbnail
本文深度解析賽勒布倫尼科夫的舞臺作品《傳奇:帕拉贊諾夫的十段殘篇》,如何以十段殘篇,結合帕拉贊諾夫的電影美學、象徵意象與當代政治流亡抗爭,探討藝術在儀式消失的現代社會如何承接意義,並展現不羈的自由靈魂。
Thumbnail
若說易卜生的《玩偶之家》為 19 世紀的女性,開啟了一扇離家的窄門,那麼《海妲.蓋柏樂》展現的便是門後的窒息世界。本篇文章由劇場演員 Amily 執筆,同為熟稔文本的演員,亦是深刻體察制度縫隙的當代女性,此文所看見的不僅僅是崩壞前夕的最後發聲,更是女人被迫置於冷酷的制度之下,步步陷入無以言說的困境。
Thumbnail
若說易卜生的《玩偶之家》為 19 世紀的女性,開啟了一扇離家的窄門,那麼《海妲.蓋柏樂》展現的便是門後的窒息世界。本篇文章由劇場演員 Amily 執筆,同為熟稔文本的演員,亦是深刻體察制度縫隙的當代女性,此文所看見的不僅僅是崩壞前夕的最後發聲,更是女人被迫置於冷酷的制度之下,步步陷入無以言說的困境。
追蹤感興趣的內容從 Google News 追蹤更多 vocus 的最新精選內容追蹤 Google News