牆壁不是只能用「素雅、淨白、簡約」這些形容詞,如果你還覺得這些是牆面美感的最高呈現,那你一定還沒有看到這些「牆壁裝飾建材」的效果有多麼好。
室內設計著重的重點,除了「配色」、「空間分配」、「收納設計」以及「實用主義」之外,空間佔比也是很高的牆面,若是運用得宜,會讓設計的精彩度更高。本篇就幫大家來做「牆壁裝飾建材的大評比」,歡迎「總覺得牆面好像差了這麼一點」的你來做做功課;來看看哪一種建材是家人心中的最愛吧。常見室內設計牆壁裝飾建材一覽表

「經濟型」牆壁裝飾建材

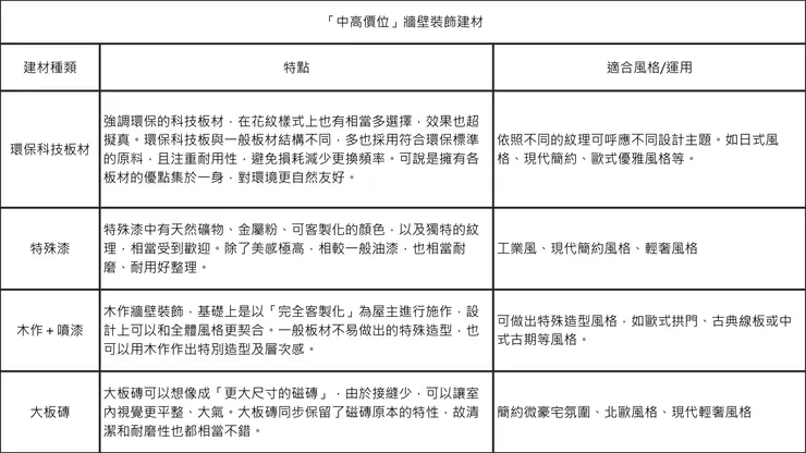
「中高價位」牆壁裝飾建材
想不到吧,牆壁裝飾建材居然有這麼多種選擇,都可以根據整體的室內設計風格選擇合適的建材加分。
室內設計牆壁裝飾建材 深度了解全解析
室內設計牆壁裝飾建材-美耐板

美耐板
室內設計牆壁裝飾建材-特殊漆

特殊漆
室內設計牆壁裝飾建材-噴漆、油漆

噴漆、油漆
室內設計牆壁裝飾建材-壁紙

壁紙
室內設計牆壁裝飾建材-環保科技板材

環保科技板
室內設計牆壁裝飾建材-木作+噴漆

木作+噴漆
室內設計牆壁裝飾建材-木皮

木皮
室內設計牆壁裝飾建材-大板磚

大板磚
*綠建材符合重點說明:
要符合綠建材定義,必須符合CNS國家標準、綠建材安全法規以及符合限制物質含量規定。除了建材本身要符合「生態友善」、「健康」、「再生」以及「高性能」等要求,其製程也會影響是否能認證為綠建材(如膠合劑等化學添加劑的比例)。雖然許多材質都可被規劃入綠建材,但購買時還是可以詢問店家是否符合「綠建材」認證標準,才能買到真正環保、永續、安心的建材。
牆壁裝飾建材怎麼選?依照需求對號入座
看到這裡,是不是覺得:天啊!這麼多種建材選擇,我到底應該怎麼選?選擇牆壁裝飾建材其實不難,只要僅記以下幾個要點,就可以輕鬆抓住選擇方向喔。
1. 依照喜歡的整體風格及色系搭配
2. 依據空間及功能選擇,也要考量居住所在地的特性(如潮濕、易有灰塵……)
3. 是否易清潔、維護?考量預算及維護成本
容易清潔維護的牆壁裝飾建材是哪一種?
想要好清潔維護的建材,大概是所有屋主心中的第一要求。生活、工作兩頭忙碌,想要每天打掃環境也不太可能。不管是「苦於沒有時間打掃」,或是家裡有喜歡的壁面上創作的寶貝,建議可以選擇「美耐板」或是接縫少表面光滑的「大板磚」,或是更換上較簡易的「壁紙」,都是價格親民又好打理的材質喔。
家裡易潮濕,想要較耐用、防潮的牆壁裝飾建材推薦:
若是建材運用於濕氣較重的地方(或是本身居住的環境濕氣就較重),建議要找比較防潮的建材。像是「美耐板」就很適合用在稍潮濕的環境。反之壁紙類、木作之類的建材則是盡量避免。
延伸閱讀>>安裝吊隱式除濕機會後悔?釐清五大疑問,了解你究竟適合哪種除濕機!-藝瓦高雄室內設計
室內設計牆壁裝飾建材編輯綜合評比

室內設計牆壁裝飾建材編輯綜合評比
這麼多種室內設計牆壁裝飾建材,沒有一定的好壞。只看各自屋主的首要訴求點是為何,每種材質皆各自能在不同的需求上展現長處。以設計美感、質感而言:「特殊漆」、「木作」以及「大板磚」,是許多屋主在實裝後讚不絕口的前三名。但若是要求經濟、簡便、典雅,「美耐板」、「壁紙」則會是快速又經濟的選擇。
而你,最喜歡的又是哪一種呢?





























