如果檔案有動過手腳,那麼,存取日期就會在柯文哲被羈押之後。
但,2025-06-05 法官直接讀取硬碟後,存取日期就會被更新為開庭當日 = 就一定會在柯文哲被羈押後 = 就能「為假如檔案有動過手腳,動手腳的人解套」。不禮貌鄉民 YT 頻道
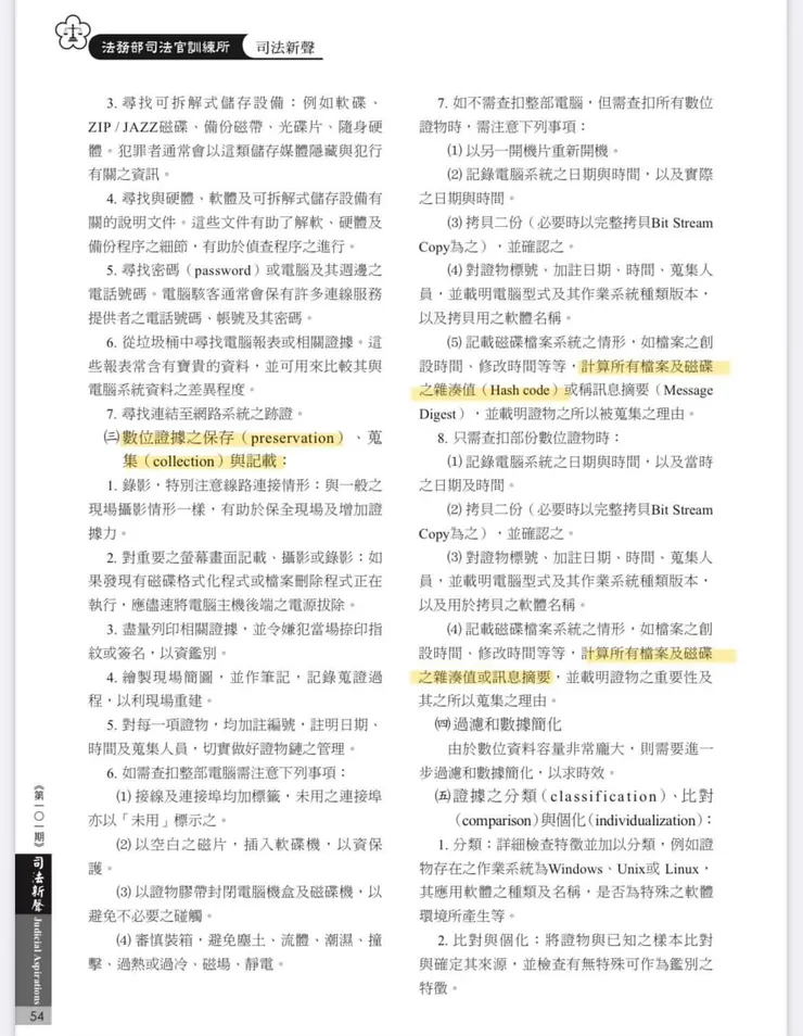
柯文哲的辯護律師在勘驗硬碟前,就已經提醒法官,不能用電腦直接開啟硬碟,要用image檔案。法官許芳瑜當時沒有任何回應。等勘驗結束,律師再次確認,許芳瑜說他們是直接勘驗。律師把前面的話再說一次,許芳瑜卻回:「你為什麼不早說?」
而數位鑑識是法官必修課程。要稱許芳瑜不知道?被檢方誤導?只有一種動物會信這種話。

法務部司法官訓練所 - 司法新聲
——台灣司法,持續探底,沒有最底,這群不遵守職業操守的司法者們,究竟能低到何種程度?


