當您接到警方來電、得知噩耗時,除了震驚、悲傷與憤怒,更要為受害者討回公道,查明幕後兇手,讓其接受法律的制裁。
根據法務部統計,2024年經檢察官起訴的殺人案件共有400多起。這背後究竟藏著多少支離破碎的家庭與失去親人的無盡悲痛?
儘管重大刑案多由刑警與檢察官主責偵辦,但在檢警機關案件量龐大的情況下,若兇手身分不明或缺乏確鑿證據,破案的時間只會更長,甚至出現諸多變數,讓家屬遲遲無法釋懷。立達徵信社深知,當命案發生時,家屬所求的不過是一個真相和公正的法律制裁。如果公家單位無法為您查明真相或伸張正義,請讓立達團隊來幫助您。由專業私家偵探助您【調查命案】、取得關鍵證據並引薦律師資源,打造一條龍專案式服務,讓真相大白、逝者安息。即刻撥打24小時免費諮詢專線0800-250-555,立達刑案調查小組全年無休。
徵信社能夠協助警方查命案嗎?
您或許在新聞上看過這樣的畫面,命案現場拉起封鎖線,警方維持現場秩序、小心翼翼地蒐證可疑物品。沒錯,查命案是警方的職責,而將兇手依法送辦則是檢察官的任務。但您是否想過,若能加上民間高手的力量,是否有機會更快破案、掌握更多關鍵證據?
徵信社雖不具備公權力,不能像警方那樣執行逮捕或搜索,但我們擁有充足人力、靈活機動的調查能力、廣泛的情報網,以及對人性的深刻理解與敏銳的洞察力。
與其問「徵信社能否協助警方調查命案」,不如說警方是官方的調查組織,而徵信社則是靈活的民間力量,雙方可以並行互補,提升整體辦案效率,補足司法所欠缺的關鍵證據,讓案件更快水落石出。
委託徵信社查刑案會違法嗎?
根據「偵查不公開」原則,檢警機關不會隨意向一般民眾透露案件資料,但這並不代表民間無權自行調查。只是,能查出什麼、能掌握哪些證據,就得看個人的本事了。
一般民眾或許缺乏經驗、法律知識和專業器材,難以獨自調查案件,也可能會遇到危險,但徵信社不同。徵信社長年承辦抓姦、跟監、商業糾紛及各類案件蒐證,雖然較少碰到重大刑案,但其所累積的實戰經驗與調查技能卻是貨真價實的。
當然,台灣徵信業者素質參差不齊,並非每一間都值得信賴。因此,您必須要從中挑選真正具備專業實力與豐富經驗的合法業者。只要調查、蒐證過程是合法的,那麼您委託徵信社查刑案就不會有任何問題。
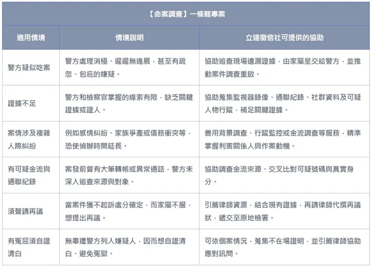
【命案調查】適用情境與關鍵助力一覽

【立達徵信社】命案調查專案解析
徵信社能做的事情遠比您想得更多,雖然警方擁有公權力,能夠申請搜索票、傳喚證人到場,並透過相驗釐清死因,因此通常能掌握較多的初步線索。然而,不可否認的是,如果檢警機關有吃案情形、受上級壓力而疑似包庇,或因案件量龐大導致偵辦進度緩慢,甚至忽略了金流、通聯紀錄以及監視器錄像等關鍵資料,這些漏洞與盲點,徵信社都能協助補足與追查。
一個單位的力量或許效率有限、方向單一,但只要結合徵信社的民間力量,不僅能提升破案效率,蒐證也能更精準!徵信社絕非命案調查的主導者,而是類似於輔助機構,以更彈性、全面且廣泛的視角切入整起案件,從中發掘更多突破口,協助案件早日水落石出。
立達徵信一條龍服務:命案調查x證據蒐集x法律服務
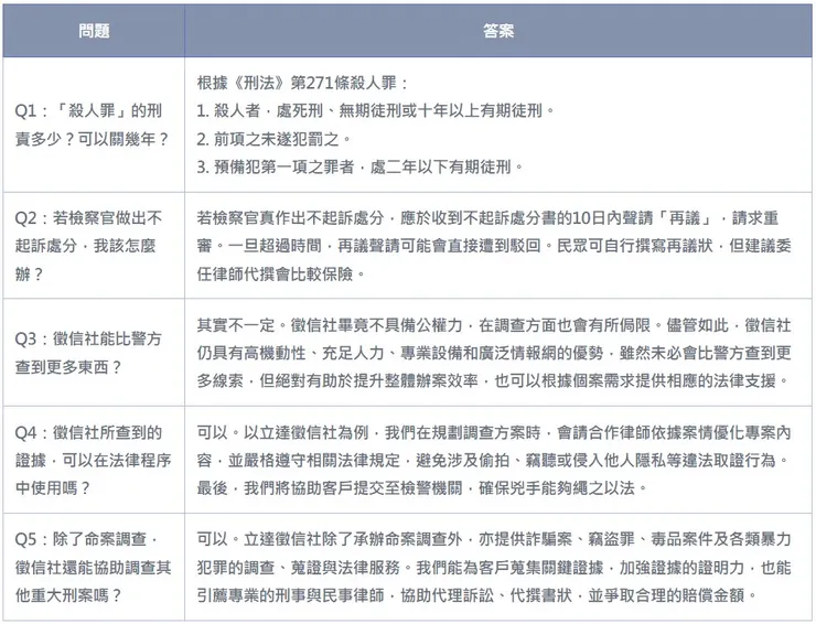
不是每一樁殺人案件都會遭到法官的審判。以曾震驚社會的「5億高中生命案」為例,儘管案情詭譎,但檢方最終仍以「嫌疑不足」為由作出不起訴處分。這樣的結果往往令家屬感到心碎與無助,但法律講究的是證據與程序,唯有提出足夠明確的殺人罪證,才能讓兇手繩之以法。如果家屬對檢察官的處分結果有所不滿,則應依照法律程序聲請再議,爭取重新調查的機會。
根據《刑法》第271條第1項規定,殺人罪的成立,必須同時具備「主觀上的殺人故意」與「客觀上的殺人行為」。換言之,光有懷疑或動機並不足以定罪,檢警必須掌握具體且明確的證據,才能將嫌疑人送上法庭。
因此在這種情況下,立達徵信社還能為您引薦專辦重大刑案的專業律師,並提供您所需的法律諮詢與全方位服務。

【立達徵信社】法律協助說明
法律與徵信問題答疑!命案調查常見Q&A

五大QA解答
刑案調查小組全年無休,立達私家偵探加速破案效率!
讓真相水落石出、大白於陽光之下,這不僅是對逝者的告慰,更能讓家屬釋懷與放下。儘管檢警機關只是依法辦事,有證據就偵辦、證據不足就不起訴,程序上或許無可指摘,但也不該要求每一位家屬都必須接受這樣的結果。尤其在真相尚未明朗、疑點仍存的情況下,更不應該輕易畫下句點。
立達的初衷很簡單,就是在公權力之外,為家屬提供另一條追查真相的可能性。我們認為,當公家單位的資源無法兼顧每一個案子的細節時,民間的力量能成為最有力的輔助。用證據,讓真相不再沉寂;用行動,陪伴家屬走過最艱難的時刻;用溫暖的回應,接住每一個悲傷情緒,使其不再崩潰。
立達私家偵探社刑案調查小組全年無休,無論是重大命案、跨國詐欺、毒品犯罪還是暴力傷害,只要您需要幫助,歡迎隨時撥打24小時免費諮詢專線0800-250-555,讓我們為您查明真相,捍衛正義。


