近年來,儘管基隆市的犯罪率略降,但2023年仍破獲535件550人的毒品事件,其連鎖引發的治安問題更數不勝數,如竊盜、搶奪、暴力毆鬥等案件,不乏因毒癮的衝動所致。立達專業保鑣在此一行業打滾多年,提供量身打造的保護專案,協助您在風險中安然無憂。
基隆的潛在威脅有哪些?私人保鑣能提供哪些協助?
近年來,基隆市的治安問題一直都是受關注的對象,特別是與毒品相關議題上。根據基隆市政府公佈的資訊及數據,2023年毒品案件發生數,相較於2022年同期下降27.54%,破獲率為101.68%,但其案件數仍驚為天人,查獲各級毒品案及跨境走私、幫派販毒、種植大麻工廠案件共535件550人。此外,檢肅非法槍械的部分,2023年就緝獲了36支槍械、217顆子彈,數字相當駭人。儘管基隆市的警力部署和資源投入雖有提升,但從種種數據來看,各種安全風險仍潛伏在市內,威脅著基隆的市民。
因為,毒品對基隆市的治安影響,並非只有製作和買賣問題,更存在層層疊疊的社會病竈與縮影。基隆作為國際海港的城市,人流、物流頻繁,本身就是毒品走私和販售的高風險地區,再加上部分青少年對未來迷茫、課業壓力沉重,毒品自然便成了「逃避現實」或「賺快錢」的捷徑。許多施用或食用毒品的個案,在沒有金錢來源時,即會轉向犯罪來維持藥癮的需求,如街頭竊盜、搶奪、暴力毆鬥等事件中,不乏因毒癮的衝動所致。我們並非刻意散播恐慌,這些都是板上釘釘的忠實數據。我們不能因破案率逐年攀升而沾沾自喜,只要基隆市區依然發生各式偷竊、鬥毆、詐騙及跟騷等事件,就必須有所警惕。
立達專業保鑣在此一行業打滾多年,見過太多在毫無防備下遭受攻擊的被害者,也聽過無數事後懊悔沒有預先保護自己的聲音。我們提供多種能化解威脅或危機的保護專案,為您的個人需求及實際情境量身打造。如有相關安全需求,或欲知更多服務內容,歡迎致電至0800-500-179洽詢詳情,我們將誠摯為您、為基隆服務。
守護您的安全邊界,『立達專業保鑣』三大不易取代的優勢
「安全」不該僅停留於外在形式,更應是一種由內到外的安心感。立達專業保鑣不僅看起來可靠,我們也敏銳於預測潛在威脅,並及早預防,杜絕風險的到來。我們不只是防止危機的私人保鑣,也是將您生活中的不確定,逐一釐清的安全顧問。以下是您選擇我們守護安全邊界的三大服務優勢:
一、 我們不只是實地保護的「執行者」,亦是預測風險的「預判者」
安全風險多半披著日常的皮囊,一步步逼近。立達專業保鑣的行動從不馬虎,亦非隨機,乃根據風險評估、情境演算及經驗直覺融合的結果。這是我們長年訓練和實戰習得的「預判式保護力」,提前讀取風險的方向,在威脅或危機萌芽之前,在您察覺異狀之前,就將它們壓制於無形。
二、 我們善於傾聽客戶的處境與需求,並為之量身打造專屬方案
沒有人生來就適合被套在制式的安全模板中,每個人不僅獨特的個體,面對風險時的處境亦不相同,如有人面對跟蹤狂、遭遇恐怖情人的糾纏,抑或有雙薪父母只想讓孩子安全從學校回到家等。立達專業保鑣保證會聆聽您的處境與需求,從而評估風險並分析,再進一步提供綜合性服務內容,為您規劃專屬的安全方案,解決風險來源。
三、 我們不只是私人保鑣,更是您生活中的「零風險顧問」
立達專業保鑣認為,真正的安全保護,不該只發生在危機現場,而是深入我們生活的每個角落。在您滑手機時,可能沒察覺社群打卡洩漏了自己的居住位置,或者將釣魚網站仿造成官方的驗證電郵,勾動您的緊張感,並在您「點入驗證」之際,瞬間竊取您的個資或帳號使用權。這些幽微的風險,一直都在我們提供保護的範疇內,協助您配置監控死角、檢視社群風險,甚至引導孩子防衛自我。
『立達專業保鑣』提供綜合性服務,助您安心生活好自在
立達專業保鑣的每一項安全服務,都是從「每個人都值得安心生活好自在」的理念出發,無論您是需要貼身保護、活動維安、住宅巡邏,或是護送兒童等服務,我們都能全方位提供守護。
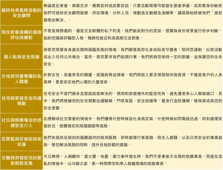
以下是我們提供的安全保護內容,提供您參閱,包含但不限於:

您看不見的安全風險,『立達專業保鑣』早已準備好對策
在基隆這座總是被海風吹拂、潮濕中帶點鹹味的城市裡,安全風險可能來自於陌生人的跟騷、網友熱情的投資邀約,甚至是一場看似平靜無事的家庭聚會,危機總以日常之姿悄然逼近。基隆市民的每一個人都應擁有安全生活的基本權利,立達專業保鑣運用自身紮實的服務及實戰經驗,為您量身打造安全專案,遏阻潛在威脅或緊急危機的發生。
您無須待至危機正在發生或事後才找我們,立達專業保鑣希望在風險成形之前,就已經站在您與危機之間,替您阻擋攻擊,同時解決問題,讓您放心生活,不必因為潛在威脅而變得過於拘束。如果您還在思考是否需要私人保鑣,不妨致電至0800-500-179洽詢詳情,讓我們先替您評估一次風險,協助您釐清問題與需求。您不必獨自面對不安和危機,立達專業保鑣長年駐守於基隆市,只要您有需求,我們永遠都在,將誠摯為您、為基隆服務。



