中古屋驗屋,驗?不驗?一直是購屋族群討論最熱烈的話題。有一派認為必須要驗,畢竟中古屋多有些「歲數」了,且人居使用的痕跡及損耗一定會比「新成屋」、「預售屋」等狀態較年輕的房子,更需要關切「看不見的屋況」。
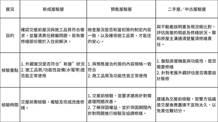
中古屋的驗屋主軸和另兩者也不盡相同,主要在於比對不動產說明書,確認「現況交屋的真實現況」,以及評估修繕及室內設計的重點,為可能衍伸的花費有個預備,將裝修預算用在對的地方。你知道中古屋驗屋的重點是什麼嗎?
中古屋大多是現況交屋,一般來說如果留有「裝潢設計」或有外在遮蔽物擋住原屋結構比較多的狀況,會建議屋主還是可以評估驗屋。除了本次的主題:中古屋驗屋之外,其實針對不同的購屋類型會有不同的驗屋重點,不妨於購屋前可以多做功課,或請相關專業人士一同協助,住的更安心。
延伸閱讀>>預售屋交屋該注意什麼?新手一定要知道的「預售屋驗屋」懶人包

中古屋驗屋的遵照關鍵:不動產現況說明書
買賣中古屋時,「不動產現況說明書」通常會做為檢驗屋況的對照重要文件之一。而不動產現況說明書又是什麼呢?
在不動產現況說明書上,會詳細描述房地產(房屋)現狀的關鍵,通常會由賣方(或中間人仲介……等不同角色)提供給買方。說明書存在的目的,是讓買家在購買房屋前,能先充分了解中古屋的各種狀況。而整份說明書裡面涵蓋了很多應記載事項,與驗屋比較相關的部份,會在「房屋使用情況」以及「所在位置」等實際入住上較有直接關係的資訊。
買方可以通過比對驗屋報告和不動產現況說明書,確保房屋的實際狀況與說明書中描述的一致性。當然若在驗屋當中,有發現房屋的問題與不動產現況說明書中的描述不符,可以進一步詢問賣方或協商相應的解決方案,也是安全買房的預防針。
總之,不動產現況說明書提供了房屋的基本訊息和資料,而驗屋則是買方進行實地檢查和評估的過程,透過兩者比對及檢驗,共同幫助買賣雙方在交易上做出明智的購房決策,也能根據情況就事論事釐清責任,確保雙方買賣房屋的期望和需求。
中古屋驗屋不踩雷注意事項看過來
1. 全屋結構檢查,包括檢查地基、牆壁和屋頂是否有裂縫傾斜,或有不平均沉降、變形起伏或其他結構問題。檢查牆面、地板和天花板是否平整、無裂縫或脫落的現象。檢查瓷磚、木地板和其他裝修材料是否牢固、無損壞。
延伸閱讀>>Egger超耐磨木地板好在哪裡?一般地板與超耐磨木地板哪種更符合需求?

2. 檢查防水和漏水狀況:
檢查屋頂、窗戶、門口、浴室和廚房等易發生漏水的地方,確保沒有漏水或滲水跡象,牆壁和天花板亦同。
TIPS:若有遇上雨季或連續下雨,建議可在連續下雨過後親訪一趟,檢視雨季屋內牆壁和天花板的狀況。

3. 水管管路系統是否運作正常:
檢查水管、排水管和電線是否正常,沒有老化、破損或安裝不當的情況。測試所有水龍頭、沖水系統和排水系統,確保運作正常且無漏水。
TIPS:測試時可將廚房和浴室等經常用水的區域水龍頭開到最大,測試流量水壓是否充足。而廁所馬桶可以投入少量可分解衛生紙測試是否堵塞及沖水的順暢程度。

4. 檢查配電箱和電路確保符合安全標準,測試所有插座、開關和燈具,確保運作正常,檢測時務必小心安全為上。

5. 門窗密封:
檢查門窗的密封性,確保沒有漏風或漏水,並且開關順暢;同步留意木質製品的門窗框是否有腐蝕、蟲蛀、變形或損壞。

除了檢查全屋屋況之外,說明書中若有記載到重要修繕事項(如:管線重拉調整、房屋抓漏或損害再維修等……)建議也可以詢問是否有紀錄加以理清房子的損害及再修復狀態。另外若驗屋時若遇到屋主遺留物品未清運,也必須溝通屋主的清運時間並將遺留物品紀錄自我保護。
進行中古屋驗屋時,同步要有正確的心態。畢竟屋況已為中古二手,而房子一但久居,難免會有髒污和部份損壞,這都是正常現象。驗屋重點建議還是從居住安全方面多多確認,才能安心入住。
延伸閱讀>>如何找到合適又喜歡的室內設計公司?























