
電子書這幾年被廣泛吹捧,幾乎所有媒體與評論都在強調它的優點:環保、省錢、方便。甚至有人希望未來數位閱讀能完全取代實體書。但事實真的如此單純嗎?根據本院長被害妄想的觀點,從製作成本、環保議題、使用體驗、後續價值,以及最關鍵的「監控與壟斷」來比較,發現這根本不是這麼單純的事。
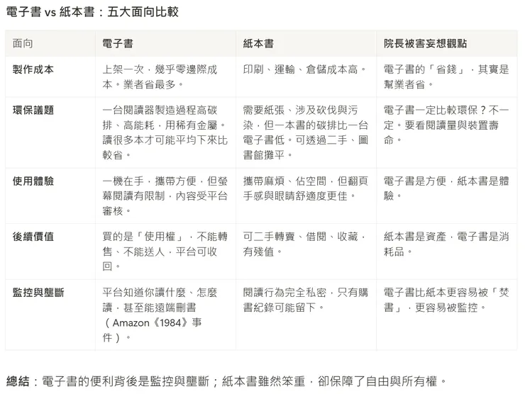
製作成本
- 電子書:出版社製作電子書後,幾乎是零邊際成本,上架一次即可無限複製。真正省下的是業者的印刷與倉儲成本,而不是讀者或地球的資源。難怪業者推得這麼用力!
- 紙本書:需要印刷、運輸、倉儲,這些環節增加了成本,因此定價通常比電子書高。
環保議題
- 電子書:需要閱讀器、平板或手機等電子產品。電子產品本身的製造過程涉及複雜供應鏈,需要消耗大量能源並產生碳排放,同時使用稀有金屬和化石原料。單就電子書閱讀器而言,製造一台電子書閱讀器的環境成本遠高於印刷單一本書:包括數十倍的碳排放、更高的能源與水資源消耗。在全球化供應鏈的長距離運輸所消耗的資源也遠大於紙本書。然而,由於一台電子書可閱讀多本電子書,當閱讀量足夠大時,單本書平均環境足跡可被攤低,使電子閱讀在長期使用下可能比閱讀同等數量的新紙本書更加環保。另外,電子閱讀器製造時雖然不會像印刷那樣直接產生排放,但並非完全沒有碳足跡。
- 紙本書:涉及森林砍伐與用紙化工污染,另外,印刷、裝訂和運輸紙本書的能源消耗規模比製造電子裝置小得多,也可以透過重複利用(如二手書市場或圖書館),大幅攤薄單本環境成本。而且,在使用階段幾乎沒有額外排放,除了你要呼吸、要燈光照明。
總體而言,哪種閱讀方式對環境較為友善,取決於閱讀量、裝置壽命及資源循環利用。電子書一定比紙本書環保這個假設根本不存在。
使用體驗
- 電子書:隨身攜帶、一機在手、好像有一個圖書館塞進口袋,確實十分方便。但數位閱讀體驗受限於螢幕,長時間閱讀對眼睛的舒適度還是不如紙本。此外你能閱讀的內容也受限於平台的審核與授權。
- 紙本書:攜帶麻煩、佔空間,但翻頁的手感、實體擁有感,以及眼睛的舒適度,仍是許多人無法放棄的理由。
後續價值
- 電子書:買了就只能放在平台帳號裡,不能轉售,不能送人,因為電子書買的只是「使用權」,消費者並沒有所有權,就算你不想要了,它也只能綁在平台帳號裡,不能再轉移。平台可能終止服務或關閉,你的藏書可能瞬間消失。
- 紙本書:看完能賣二手,能借朋友,還可能變成絕版收藏。雖然單價通常高於電子書,但因為具有「殘值」,總體花費不一定比較高。
監控與壟斷
這一點才是更為隱形又嚴重的問題,但是業者、環保人士和進步人士永遠都不會提及。
- 電子書平台的壟斷: 幾大平台壟斷了出版管道,出版社不得不依附,讀者也被迫接受「平台說了算」的規則,在不同平台買的電子書大部分都不能互通。甚至曾發生過 Amazon 遠端刪除讀者已購買的《1984》事件,電子書比紙本更容易被「焚書」。
- 數位監控的風險: 平台可以蒐集你所有的閱讀行為:何時打開書、翻到哪一頁、停留多久、劃過哪些重點。雖然官方會說「這是為了改善體驗」或「可以關閉紀錄」,但後端是否真的停止蒐集,消費者完全無從驗證。這些資料可能被用來推銷,也可能被廣告商利用,甚至被政府單位調閱,消費者也無從得知。
- 紙本書的對照: 紙本書的閱讀是完全私密的。你怎麼讀、讀到哪裡,沒有人知道。即使購書紀錄可能出現在發票或會員資料上,但至少你翻閱的過程,不會被即時監控。
📌 這就是最大的差別:紙本書保障你的閱讀自由,電子書卻可能把你的思想活動數位化、檔案化,隨時被調閱。

個人經驗
我在 2014 年買了一台 Kindle,用到現在已經超過十年仍能運作。曾經一年看數百本奇幻小說,如果都買紙本書,家裡書櫃早就爆炸了。所以我看了很多電子書,再加上圖書館借閱紙本書和少部分購買收藏,電子書對我而言確實是很好用的工具。
所以我不是反對電子書,但要說它「環保」或完全「取代紙本書」,我只能用院長的被害妄想來補一句:電子書背後的監控與壟斷,才是真正沒人敢說的事。
結論
電子書帶來便利,但也帶來壟斷與監控;紙本書看似笨重,卻保障了真正的閱讀自由。
電子書真正的受益者是誰?地球?讀者?壟斷平台?
在電子書與紙本書的比較中,如果你重視閱讀自由與所有權,紙本書仍然有不可取代的價值。
#電子書 #紙本書 #閱讀自由 #數位閱讀 #實體書 #電子書優缺點 #紙本書優缺點 #環保 #數位監控



















