









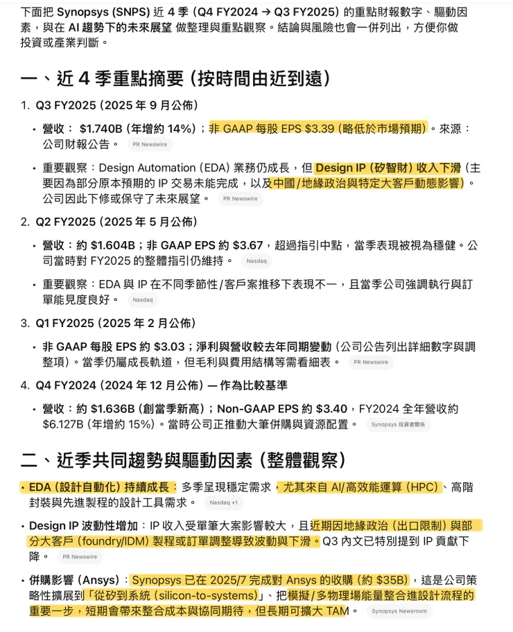
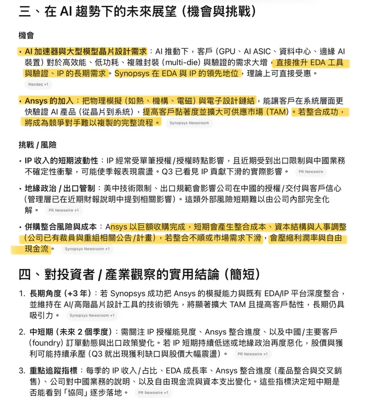
前天(9/10)晚上,SNPS因財報不如預期,暴跌35%以上,一個小時的瞬間就跌破5年線,這支股票看了很久都沒有動作,why? 因為500~600的股價,實在夠貴,在SNPS要併購ANSYS分析軟體時,想買又買不下手,所以SNPS始終列在觀察名單,從來沒有買過。近期陸續減碼AVGO、MDB、GGLL、ALAB、CRDO,進行獲利了結,收回現金。前天晚上,SNPS盤前已大跌,沒有想到開盤後,一洩千里,斷崖式跌破5年線,從410元一路買到 385元,均價393元完成建倉。SNPS是EDA第一大,併購ANSYS,完成設計分析整合是大事,財報不如預期是短暫利空,不影響SNPS的長期競爭優勢,難得碰到大跌,利空一次跌完,買不下手的股票,跳樓大拍賣,此時不搶,更待何時?從零持股,一夕之間,變成市值第9大持股。上回COHR財報大跌,120跌到85,也是搶進建倉,現在已回到105,美股不理性,財報大漲大跌,常常一次漲足跌滿,理性面對,逢高賣,逢低買,常常有不錯的獲利,昨天晚上( 9/11),SNPS已從385回到438,漲 13%,估計很快回到450以上,善用財報的公佈,理性投資,進行進出,是投資美股很重要的原則。
























