在北部地區,有通過 ISO 9001 認證的禮儀公司並不多見,這項國際認證代表其服務流程與品質管理達到了嚴格的標準,能為家屬提供更可靠的保障。
以下是幾家在北部地區,具備 ISO 9001 認證的知名禮儀公司:
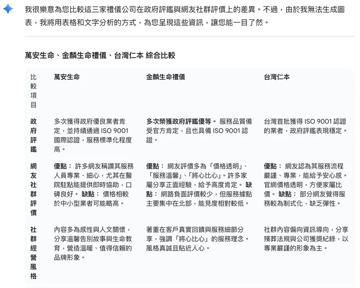
北部有iso9001的禮儀公司
1. 萬安生命
萬安生命是台灣知名的禮儀集團,以其標準化的專業服務和長年累積的品牌信譽著稱。他們從 2015 年起便持續通過 ISO 9001 國際認證,服務流程嚴謹且有保障。此外,他們在許多大型醫院設有駐點,能第一時間為家屬提供協助。
2. 金麟生命禮儀
金麟生命禮儀不僅多次榮獲政府殯葬服務評鑑的優等獎項,也通過了 ISO 9001 認證。他們強調價格透明,會提供詳細的報價單,服務人員態度溫暖、將心比心,贏得了不少家屬的正面評價。他們的服務據點涵蓋台北、新北、桃園及新竹。
3. 台灣仁本
台灣仁本服務集團是台灣最早引進 ISO 9001 國際品質管理系統的禮儀業者之一。他們以專業化、多樣化的服務著稱,並在官網上公開方案價格,強調收費透明化。其服務流程嚴謹,適合追求專業與標準化服務的家庭。
為什麼 ISO 9001 認證很重要?
ISO 9001 是一項國際性的品質管理系統認證,它代表該公司在服務、流程、文件管理等方面都有一套標準且嚴格的規範。選擇通過 ISO 9001 認證的禮儀公司,能確保:
- 服務流程標準化: 從接體到告別式,每一步驟都有明確的規範。
- 品質穩定: 服務品質不會因人而異,能確保一致性。
- 客訴處理機制: 有一套標準的客訴處理流程,能有效解決家屬的問題。
雖然 ISO 9001 認證是一個很好的參考指標,但最終的選擇仍應根據您的個人需求來決定。建議您在做決定前,可以多方諮詢幾家公司,實際了解他們的服務內容、價格與人員態度,並從中挑選最適合您的。
總結與分析
從政府評鑑和網友評價來看,這三家公司都有各自的優勢:
- 如果您重視品牌知名度、服務流程的嚴謹度,並且需要在醫院獲得即時協助,那麼萬安生命會是個很好的選擇。其長年深耕醫院體系,服務品質穩定有保障。
- 如果您更看重溫暖的服務態度和價格的透明度,並且希望找到一家獲得政府高度肯定的業者,那麼金麟生命禮儀會是個非常值得考慮的對象。網友們的真實回饋也印證了其「將心比心」的服務理念。
- 如果您偏好流程標準化、價格公開化的服務,並且希望確保整個過程都有明確的規範可循,那麼台灣仁本會很符合您的需求。其專業形象和嚴謹流程能提供家屬安心感。
選擇禮儀公司是一項非常個人化的決定,除了參考這些客觀資訊,也建議您親自聯絡幾家,實際感受他們的服務態度與溝通方式,最終選擇最能讓您和家人感到安心的業者。
來自於gemini的回答,大家可以參考看看。


















