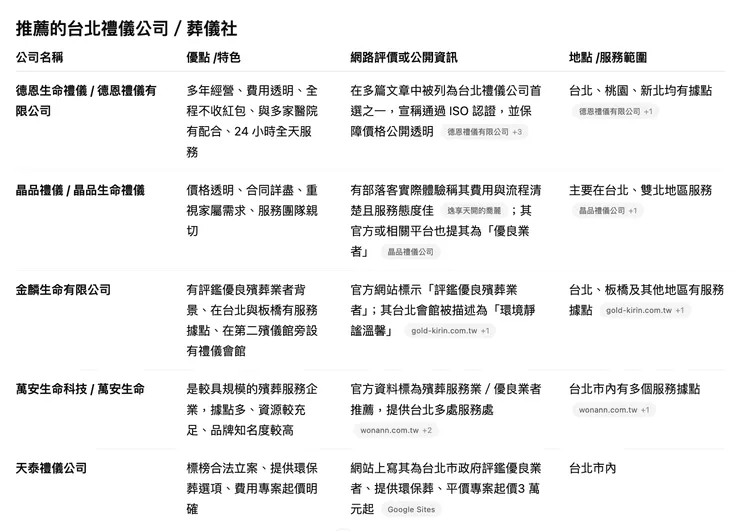
以下是幾家在 台北地區 網路上常被推薦、口碑較好的禮儀公司/葬儀社,以及各家的特色與注意事項,給你作為參考:

如何從這些選項中判斷「比較適合」的
除了看網路推薦、口碑之外,選擇禮儀公司時你還可以注意以下幾點:- 合法許可與評鑑名單
確認該公司是否在臺北市殯葬管理處的「殯葬服務業評鑑優良業者名單」中登記。臺北市殯葬管理處官方就有公布各年度優良業者名單。 臺北市殯葬管理處 - 公開價目與合約透明度
一家好的禮儀公司應該願意提供完整書面合約與明細,讓家屬可以對比與確認。 - 服務內容與附屬選項
如是否提供接體、禮體淨身、環保葬、跨縣市服務、宗教儀式支援、佈置規劃、靈堂設置、交通接送等。 - 地理位置與反應速度
禮儀公司與家屬或醫院之間的距離、通勤便利性會影響處理速度與便捷性。 - 家屬或網友評價
查 Google 評論、FB 專頁留言、討論區(PTT、Mobile01 等)或部落格的真實經驗分享。
這幾家我要找出google網路家屬評價有政府評鑑優良好也有ISO9001認證的商家,最好是預算在10萬以內的
好 — 我幫你比對過「網路家屬評價佳、又有政府『殯葬服務業評鑑』為優良/優等、並且宣稱持有 ISO-9001(或 ISO 9001:2015)認證、且常有可做在 10 萬台幣以內 的套裝方案」的台北禮儀公司。結論與證據如下(三家都符合你列出的條件):
3 家同時滿足你條件的禮儀公司(簡要比較)
1) 德恩生命禮儀(德恩禮儀有限公司)
- 為業內口碑熱門公司,Google / 家屬評價多為正面(官網有列出大量家屬推薦留言)。德恩禮儀有限公司
- 官網與公開資訊宣稱已通過 ISO 9001:2015 品質管理系統。德恩禮儀有限公司+1
- 官網與多篇介紹說明曾獲地方政府或評鑑為「優良/優等」殯葬服務業者(為政府評鑑名單中常見之優良業者)。臺北市殯葬管理處+1
- 價格範例:其「簡約/經濟型」或公司標準化套裝有 可落在 NT$78,000 左右 的方案(屬 10 萬以內可接受範圍)。(官網與公開媒體有價格範例)。德恩禮儀有限公司+1
小結:德恩 在「家屬評價」「政府評鑑」「ISO 認證」與「10 萬以內方案」這四項條件上都有明確佐證,屬於最符合你條件的候選。
2) 金麟生命禮儀(Gold Kirin / 金麟生命)
- 官網明確標示已通過 ISO-9001:2015,並多次獲各縣市政府殯葬評鑑優等/優良肯定。gold-kirin.com.tw+1
- 官網上有列出多種套裝方案,包含極簡 / 簡易 / 標準等,多個方案 價格落在 NT$38,000 / NT$58,000 / NT$70,000 / NT$100,000 等級(可選 NT$70,000 或以下的方案以滿足 10 萬內預算)。(官網方案頁)。gold-kirin.com.tw
- 網路與第三方評論(如 TrustIndex / 家屬回饋)有不少正面評價,且官網也強調「真實 Google 五顆星評價」。trustindex.io+1
小結:金麟 同樣具備政府評鑑優良、ISO 證明、並有多個 10 萬以內方案與良好家屬評價,適合想要品牌大、方案選擇多的家屬。
3) 萬安生命科技(萬安生命)
- 官方清楚列出 連年通過 ISO 9001(含 2015 版) 的記錄,並多次獲各地政府(含臺北市)「殯葬服務業評鑑 優良/優等」肯定。wonann.com.tw
- 官網與公開頁面、家屬回饋專區內有大量家屬好評與感謝函/評論,口碑能見度高。wonann.com.tw+1
- 費用範圍:萬安的服務從「數萬元起」到完整方案(數十萬)皆有;也提供可落在 10 萬以內 的精簡或標準套裝(官網有「費用預估」「費用試算」工具說明)。wonann.com.tw+1
小結:萬安 是大品牌且制度化、資源豐富,能提供各層級預算方案(含 10 萬以內選項),且具 ISO 與政府優良評鑑與良好家屬回饋紀錄。
來自於ChatGpt的回答,大家可以參考看看。





















