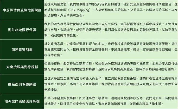
近期正準備前往柬埔寨旅遊或出差,卻擔心遭遇綁架、詐騙等治安風險?立達專業保鑣提供全方位的柬埔寨隨行保鑣服務,從風險評估、隨行保護到危機應變,保障您在海外的行程安全順利。
別讓下一個赴柬悲劇重演,專業保鑣是防範風險第一步
近年來,柬埔寨不再只是吳哥窟的神秘國度,或旅遊打卡熱點,也是亞洲治安議題頻傳的高風險國家。從觀光區的搶案、詐騙,到所謂「高薪徵才」陷阱,媒體上不乏「赴柬失聯」的新聞標題。許多新聞中的受害者原本只是赴柬旅遊、洽談生意、演藝表演,甚或探訪朋友,卻在異地陷入人身安全危機。
柬埔寨這片土地的治安風險,不單純只是不穩定,更存在資訊落差與跨國組織的滲透。一般旅客難以判斷安全區及高危地帶的界線,也不瞭解當地執法效率和保護機制的限制,所以往往沒做好安全措施,便赴往柬埔寨旅遊或出差,乃至於受歹徒拐騙。對此,立達專業保鑣以「預防優於補救」的理念,從出發前到回程,為赴柬旅客或企業型客戶提供一套完整的跨國保護方案。倘若您有亞洲保鑣,或柬埔寨隨行保鑣的安全需求,不妨撥打0800-500-179免費諮詢專線,將由我們守護您的人身安全,讓回家的路更具保障。
柬埔寨風險地圖全覽:觀光旅遊風險 x 商務出差風險
近年來,柬埔寨旅遊安全議題備受關注。從假求職陷阱、詐騙集團誘拐案,到飯店與交通治安問題,旅客若缺乏警覺及防護措施,往往容易成為目標。本文接下來將為您詳細說明,若到柬埔寨旅遊或出差時,必須注意的潛在危機,希望您能在陌生環境中為自己建立警覺意識,預先防範危險。
⚠︎ 觀光旅遊風險:扒竊集團 x 摩托搶奪 x 身份訛詐
縱使柬埔寨的古色古香絢爛無比,卻也難以遮掩當地的治安現況。在柬埔寨主要的城市,如金邊、西哈努克、暹粒等地,扒竊與搶劫是最常見的安全風險。由於觀光區人潮擁擠,當地的扒手集團總是趁外國人疏忽大意行竊,若隻身於深夜行動更易遭他們的摩托黨行劫。甚或,部分「假導遊」或「假警察」會藉口查驗護照、索取費用,令旅客防不勝防。
近年更出現假換匯、假旅館職員詐財等事件。由於案件頻繁發生、當地救援系統落後,柬埔寨警察除了可提供報案之外,他們亦分身乏術且積極處理,以致於外國人的生命及財物安全成為旅途最大挑戰。對此,立達專業保鑣在協助您規劃旅程時會提前查核動線與住宿環境,並配置隨行護衛,全程監控風險點,確保旅客行程安全。
⚠︎ 商務出差風險:跟蹤監控 x 資訊外洩 x 拘留恐嚇
對企業主管,或赴往柬埔寨做生意的臺商來說,隻身到異國出差的潛在風險更為複雜。例如,商務會議可能被跟蹤監控、洽公資訊被外洩的風險高,甚或飯店或車輛安排不當,易成犯罪分子犯罪的目標。部分合作方甚至利用「洽談邀約」進行詐騙,令外派人員陷入拘留與恐嚇狀況。
立達專業保鑣針對這類情況進行風險分級,從企業行程安全規劃、交通與住宿控管到機密資料保護,皆納入防護層級評估,進而制定合適的應對策略。我們派遣的商務差旅隨行保鑣皆具備外語和危機應變能力,確保可在緊急情況下協助您安全撤離,並與當地單位聯絡配合,確保您的人身及財產安全。
臺灣真實案例警示:赴柬詐騙與綁架誘騙
當臺灣新聞頻頻出現「誘騙赴柬」或「臺灣人遭囚禁於詐騙園區」的報導,這就說明並非個案,而是具組織性的犯罪結構,乃結構性風險的警訊。
近年多起案件顯示,不少受害者是透過「高金額邀請從事演藝工作」(表演/拍戲/拍廣告代言等)、「高薪海外職缺」被誘騙前往柬埔寨,不料一到當地即被沒收護照、限制自由,甚至被迫從事電信詐騙或遭勒贖。部分詐騙園區外觀如商業園或科技城,實際上是由一支架構龐大的犯罪組織所控制。由於跨國執法困難,許多受害者在求助無門時,才意識到自身處在的情境有多嚴重。
針對這類情況,立達專業保鑣結合當地資安與人員網絡,提供赴柬風險評估、落地安全接駁、動線控管、即時支援等服務。一旦出現可疑訊號,我們能在最短時間內啟動撤離和協調機制,確保您脫離險境,安全返臺。
立達專業保鑣如何在第一時間保護客戶?跨國策略與配置
跨國風險,必須以跨國思維應對。立達專業保鑣以亞洲區域安全網絡為核心,針對不同風險層級採取對應策略。因此,我們提供的跨國保鑣服務,不單純只是物理上的保護,更是一種戰略級的安全管理體系,讓客戶在任何地點都能保持行動自由與心理安定。

赴柬之路不再孤單,專業保鑣助您安全佈署
從前文所知,柬埔寨的風險從來不是偶發且單一事件,而是由具組織性的犯罪結構所引發的連鎖效應。許多赴柬事件的背後,並非旅客單純的運氣不佳,而是對當地環境缺乏認識、對潛在風險掉以輕心。對外派臺商、企業高層,或自由旅人來說,最大的威脅往往不只是當地治安問題,亦包含自身的錯誤假設,誤以為風險「離自己很遠」。
立達專業保鑣深知,每一次跨出國界的行程,都牽動家庭的牽掛或企業的責任。我們所提供的「柬埔寨隨行保鑣」服務不只是安全護送,更是一套縝密的安全策略布局,從出發前的風險評估、抵達後的現場防護與動線控管,到突發事件的即時應變和事後支援,每一環節都以專業數據及經驗為基礎,建立屬於您的安全保護策略。
當他人仍將安全視為幸運,立達專業保鑣早已將它視為一門精準的科學。赴柬之路或許仍充滿挑戰,但有我們與您同行,危險不再是未知的賭局,而是可被預測且掌控的風險。如有相關需求,歡迎致電0800-500-179洽詢詳情,我們將保障您的每一趟旅程安全,擁有每一段人生的基本安全權利。
FAQ專區|關於柬埔寨安全與保鑣配置您想知道的事
Q1 去柬埔寨為什麼要請保鑣喔?
A:近年來,柬埔寨發生多起臺灣人遭詐騙、誘拐、非法拘禁等事件,而且並非偶發性的單一事件,而是具龐大結構的犯罪組織所控。所以,我們才傾向建議您前往柬埔寨之前,做好安全措施較為妥當,除了聘僱隨行保鑣之外,亦可向專業的安全顧問尋求協助,如治安評估與風險地圖規劃。
Q2 柬埔寨最常見的治安問題有哪些?
A:根據我們的實務經驗,柬埔寨最常見的治安問題有:假投資陷阱、假警察勒索、交通搶劫、地方黑幫糾紛、飯店安全漏洞,以及近年愈發猖狂的詐騙園區,皆是不可輕忽的潛在危機。而聘僱國際保鑣,不僅可以協助您偵測可疑環境,更能為您建立警戒機制,規劃風險地圖和安全動線。
Q3 立達的國際保鑣服務和一般護衛有何不同?
A:立達專業保鑣不僅生根於臺灣,更深根於亞洲服務,所以我們的國際保鑣服務非常熟悉亞洲各國地區文化、治安與法規,具備國際安全經驗,能提供跨國風險防護、語言協助和突發應變,遠勝一般臨時聘僱的護衛人員。
Q4 如何挑選一家合格的國際保鑣公司?
A:在挑選國際保鑣公司的服務時,我們建議您以「具合法執照」、「擁有跨國實戰經驗」、「海外安全認證」等資格來作為挑選方向,這樣才能確保您的日後安全,大幅降低潛在危機的發生。
Q5 立達柬埔寨隨行保鑣的價格怎麼算?
A:目前,柬埔寨被我們列為「一級風險地域」,故價格會比其他國家還要高,約莫落在新臺幣46,095元/天或以上(含5%稅,可開發票)。另須提醒的是,本價格不包含機票、住宿及簽證等必要費用,這些應由客戶全額負擔。



