不知不覺到了沒辦法單純享受動畫的階段了......以前上劇本課聽老師說臥虎藏龍在講女性主義,我整個傻眼,覺得老師在公撒小,現在我好像慢慢懂了~
AI時代把想法整理出來真的很快速方便啊!如果你還沒看過鬼滅無限城篇,這篇看完應該是不會有劇透的疑慮啦,因為我根本沒講劇情,但人物會帶到,怕被雷到的人慎入XD摘要
本文透過卡爾·馬克思的階級衝突理論、馬克斯·韋伯的多維度分層理論以及關鍵敘事元素的符號學詮釋,探討《鬼滅之刃》世界觀中錯綜複雜的權力動態與社會分層。本文的核心論點認為,《鬼滅之刃》作為一個引人入勝的故事,其鬼與人之間的衝突可被理解為一場關於根本資源的階級鬥爭,並進一步透過基於經濟、社會與政治權力的多維度分層系統而複雜化,所有這些層面皆由強大的符號表徵所強化。本研究將闡述這些理論框架如何共同揭示該敘事中根深蒂固的剝削、抵抗與社會變革的潛在機制。
1. 引言
1.1. 《鬼滅之刃》概述
《鬼滅之刃》(Demon Slayer: Kimetsu no Yaiba)是一部由吾峠呼世晴創作、享譽全球的漫畫與動畫系列,其故事背景設定在日本大正時期(1912-1926)。該敘事的核心圍繞著人類與鬼之間的衝突,特別是主角竈門炭治郎為使被轉化為鬼的妹妹竈門禰豆子恢復人形而展開的旅程 。這部作品不僅獲得了廣泛的評論讚譽,也在文化上產生了深遠的影響 ,使其成為一個超越娛樂娛樂價值的豐富文本,值得進行深入的批判性分析。
《鬼滅之刃》的廣泛流行表明其核心主題與社會產生了共鳴,使其成為社會學和符號學檢視的理想對象。該作品在商業上的成功不僅僅是一個指標,它更揭示了敘事中對衝突、權力與抵抗的描繪如何觸及更廣泛的人類經驗與焦慮。這項文化現象的普及性,證實了透過批判理論視角對其進行學術研究的價值。
1.2. 本文目的與論點陳述
本文旨在透過卡爾·馬克思的階級衝突理論、馬克斯·韋伯的多維度分層理論以及對關鍵敘事元素的符號學詮釋,探討《鬼滅之刃》宇宙中錯綜複雜的權力動態與社會分層。核心論點認為,《鬼滅之刃》作為一個引人入勝的寓言,其鬼與人之間的衝突可被理解為一場關於根本資源的階級鬥爭,並進一步透過基於經濟、社會與政治權力的多維度分層系統而複雜化,所有這些層面皆由強大的符號表徵所強化。
1.3. 研究方法與研究價值
本文旨在深入探討《鬼滅之刃》文本中複雜的社會現象、權力動態與符號意義,而非進行量化測量。透過對敘事文本的分析,旨在揭示作品中「如何」與「為何」呈現特定社會結構與關係的深層次機制。
本文透過分析《鬼滅之刃》這部流行文化作品,展示社會學理論在解釋當代文化現象方面的持久相關性與適應性。透過將馬克思主義和韋伯主義等複雜的社會理論應用於一個廣受歡迎且易於理解的文本,有助於使理論概念更具體化,進一步擴大可觸及性。此外,對流行文化的分析,能夠揭示其如何反映並評論更廣泛的社會議題。
2. 理論框架
2.1. 馬克思階級衝突理論
2.1.1. 核心概念
馬克思主義理論認為,社會變革的驅動力源於不同階級之間因「生產方式」而產生的鬥爭。其核心概念包括:
生產工具(Means of Production): 指生產商品和服務所需的工具、土地、原材料和工廠等。
資產階級(Bourgeoisie): 擁有生產工具的統治階級。
無產階級(Proletariat): 不擁有任何生產工具,必須出賣勞動力以求生存的勞動階級。
剝削(Exploitation): 資產階級從無產階級的勞動中榨取剩餘價值,支付給他們的工資低於他們所創造的價值。
異化(Alienation): 在資本主義生產關係下,個體與其勞動、勞動產品、同伴及人類本質產生疏離感。
階級鬥爭(Class Struggle): 資產階級與無產階級之間因利益矛盾而產生的固有衝突。
革命(Revolution): 無產階級不可避免地推翻資本主義,建立社會主義生產方式。
2.1.2. 應用於《鬼滅之刃》
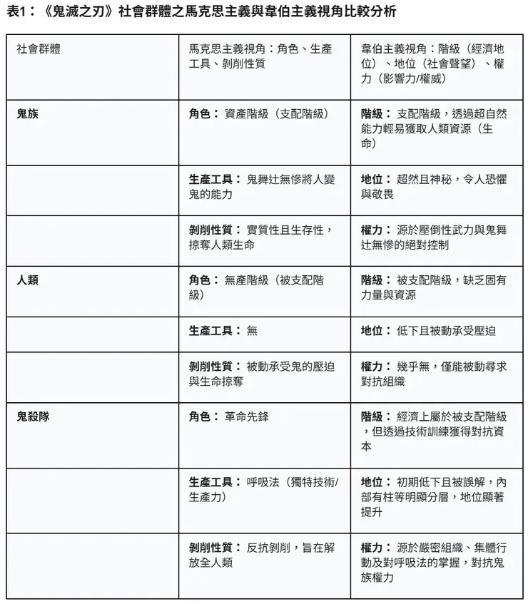
本文認為在《鬼滅之刃》中,終極的「生產工具」定義為鬼舞辻無慘將人類轉化為鬼的獨特能力。這種能力賦予了鬼族永生與強大的力量,使其能夠繁衍並維持自身的存在。鬼舞辻無慘作為這種「生產工具」的創造者與掌控者,是這個階級的最高代表。
鬼族,以鬼舞辻無慘為首,代表著資產階級。他們的存在與權力積累完全建立在對人類的剝削之上。普通人類則構成了無產階級,他們手無寸鐵,處於社會底層,被動地承受著鬼的壓迫與剝削。這種剝削是具體且生存性的:鬼族「掠奪人類的生命」,將其作為維持自身生存與力量積累的資源。這直接呼應了馬克思主義中資產階級從無產階級勞動中榨取剩餘價值(在此為生命力/勞動)的概念。
鬼殺隊被視為「革命先鋒」。他們並非普通的無產階級,而是從被壓迫者中覺醒的群體,透過艱苦訓練與自我犧牲,掌握了獨特的「技術」或「生產力」——呼吸法。這種能力的獲得打破了鬼與人之間力量的不對等。鬼殺隊的最終目標正是透過一場革命來推翻鬼的統治,解放全人類。將鬼舞辻無慘的生物學能力概念化為「生產工具」,是馬克思主義理論在奇幻背景下的一種富有創造性與洞察力的應用。這表明了歷史唯物主義的分析彈性,超越了傳統的經濟結構,強調了在特定社會系統中,對任何基本資源或轉化力量的控制都可能構成「生產工具」。這意味著,任何能讓一個群體創造或控制另一個群體存在或本質的力量,都可以被視為一種「生產工具」。
2.2. 韋伯分層理論
2.2.1. 核心概念
馬克斯·韋伯的社會分層理論提供了一種多維度的方法,認為社會階層不僅僅由經濟階級決定,還受到地位與權力的影響。這三個維度以複雜的方式相互作用:
階級(Class,經濟狀況): 由個體或群體在市場中的地位決定,包括收入、職業以及對財產或資源的所有權。它反映了「對物質資源的不平等獲取」。
地位(Status,社會狀況): 指個體或地位在他人心中的社會聲望、榮譽與生活方式,常與特定群體(Stände)相關聯,並以共同的習俗、內婚制以及對某些機會的壟斷性獲取為特徵。地位關乎他人對個體或職位的尊重或評價 。
權力(Power,政治/黨派權力): 個體或群體儘管面臨反對,仍能實現其目標的能力。這可以透過政治組織(「黨派」)以及對立法或國家結構的影響來體現。權力源於對「社會資源」的控制。
韋伯強調,這些維度雖然獨立,但相互關聯,從而對社會不平等提供了更細緻的理解,其中個體可以在不同維度上佔據不同的位置。
2.2.2. 應用於《鬼滅之刃》
在《鬼滅之刃》中,鬼、人類和鬼殺隊之間的關係可以從韋伯的階級、地位和權力三個面向進行解讀。
階級:
鬼: 憑藉其超自然能力,輕鬆獲取人類資源(生命),屬於支配階級。他們的固有力量可視為一種「資本」。
人類: 普通人類和鬼殺隊成員在經濟上都屬於被支配階級,缺乏鬼族固有的力量。然而,鬼殺隊透過技術訓練(呼吸法)獲得了對抗鬼的「資本」,這使其與普通人類有所區別。
地位:
鬼: 在社會大眾眼中,鬼是傳說中令人恐懼的存在,其地位超然且神秘。
鬼殺隊: 故事初期,鬼殺隊是一個不被政府承認的地下組織,其地位低下且飽受誤解。然而,在鬼殺隊內部,階級分化卻非常明顯:柱的地位遠高於一般隊員,體現了內部權力與榮譽的分層。
權力:
鬼: 他們的權力來自壓倒性的武力,源於其超自然能力和鬼舞辻無慘的控制。
鬼殺隊: 他們的權力則來自於其嚴密的組織、集體的行動,以及對呼吸法這種特殊技能的掌握。這股集體且專業化的力量直接對抗著鬼族個體、天生的力量。
韋伯的框架為純粹的經濟決定論馬克思主義分析提供了關鍵的修正。鬼殺隊儘管在經濟上處於「無產階級」地位(缺乏固有的鬼族力量),卻透過組織和其專業技能獲得了顯著的「權力」,並透過內部等級制度獲得了「地位」。這表明非經濟因素(技能、組織、聲望)可以成為關鍵的「社會資源」,使一個從屬群體能夠挑戰支配群體,即使他們不控制傳統意義上的「生產工具」。
鬼殺隊並非普通無產階級,他們透過掌握「技術」和「組織」來提升其地位和權力,這與馬克思主義中僅關注經濟階級的視角形成對比,凸顯了韋伯理論的細膩之處。

3. 研究方法
3.1. 研究設計與方法論
本研究採用質化研究方法,旨在對《鬼滅之刃》的敘事文本進行詮釋與分析。質化研究是一種收集和分析非數值資料(例如文本、影片或音訊)的方法,目的在於理解概念、觀點或經驗。與著重於數值資料和統計分析的量化研究不同,質化研究旨在提供對問題的深入理解,並能為進一步的研究產生新的想法。
本文的核心目標是探索《鬼滅之刃》中複雜的權力動態、社會分層以及符號意義,這些都是難以透過量化數據來捕捉的「意義、信念、動機、願望、價值觀、感知和人類情感」。
3.2. 資料來源與分析
本文的主要文本是《鬼滅之刃》的漫畫與動畫系列文本。這些文本蘊含著多層次的社會學與符號學意義。資料分析採用歸納法,透過對文本內容的細緻閱讀、觀察與詮釋,識別重複出現的模式和主題 。分析過程包括:
資料準備與組織: 仔細閱讀並整理《鬼滅之刃》的關鍵章節與情節,特別是涉及鬼與人互動、鬼殺隊內部結構以及關鍵角色發展的部分。
檢視與探索資料: 探究文本,尋找與馬克思主義和韋伯主義理論相關的敘事元素、角色行為和對話。
發展編碼系統: 根據理論框架,對文本中的相關段落、角色特徵和事件進行概念化編碼。例如,將鬼舞辻無慘的能力編碼為「生產工具」,將鬼殺隊的呼吸法編碼為「抵抗技術」或「新生產力」。
分配代碼: 將這些代碼應用於整個文本,標記出所有相關的實例。
識別重複主題: 將相關的代碼連結起來,形成連貫且全面的主題,例如「剝削的本質」、「權力的多維度表現」和「抵抗的符號化」。
相關觀察、詮釋和分析都是透過個人的視角進行。
4. 《鬼滅之刃》中的社會動態分析
4.1. 階級鬥爭與剝削:馬克思主義詮釋
鬼與人之間的核心衝突本質上是一場生存性的階級鬥爭。鬼族作為支配階級,透過直接剝削人類生命來維持其存在與力量,人類生命在此充當其主要資源與「勞動」。這反映了資本主義中資產階級為獲取利潤而消耗無產階級勞動力的剝削模式。
鬼殺隊作為對這種剝削的直接回應而出現,扮演著有組織的「革命先鋒」角色。他們不具備任何固有的「特權或財富」,卻發展出獨特的「生產力」——呼吸法,使其能夠挑戰鬼族天生的力量。被壓迫階級發展出新的「物質生產力」,正是馬克思主義社會革命的經典前兆。
無限城篇代表著這場階級鬥爭的「高潮」。無限城本身象徵著「支配階級的權力中心」,被用來「鞏固其統治並壓制反抗」。對這個據點的攻擊,是對無產階級試圖瓦解資產階級權力核心基礎設施的直接寓言式呈現。鬼族對人類生命的實質性消耗,將「剝削」的概念從經濟層面提升到生存層面。這使得《鬼滅之刃》中的階級鬥爭不僅關乎財富或資源,更關乎生存與繁榮的權利,從而極大地提升了馬克思主義衝突的利害關係。這表明,剝削不僅是經濟上的,更是生物學和生存上的,突顯了權力衝突的最終後果。
4.2. 權力、地位與階級的交織:韋伯主義詮釋
《鬼滅之刃》中的社會階層是階級、地位和權力複雜交織的結果,正如韋伯所闡述的那樣 。鬼族的力量源於壓倒性的物理和超自然能力。他們的地位是恐懼和神秘的,將他們置於人類社會之上。他們的階級則由其輕易獲取資源(人類生命)的能力所定義。鬼殺隊雖然在經濟上與人類無產階級一致,但透過嚴密的組織和專業技能(呼吸法)建立了其力量。他們的地位從一個秘密、被誤解的團體演變為一支公認的力量,內部層次(柱)反映了其贏得的聲望和權威。
4.2.1. 個案研究:上弦之鬼與韋伯主義的細緻入微
上弦之二 童磨:
童磨的力量不僅限於純粹的蠻力;他利用意識形態(宗教)來吸引並吞噬人類。這體現了韋伯關於權力不僅透過武力或經濟手段維持,還透過合法性與信仰體系來維繫的概念。他對人類生命的冷漠,則展示了支配階級與被剝削者之間的異化,這也是馬克思主義思想中存在的概念,但在這裡被置於韋伯對權力如何腐蝕和非人化的理解框架內。童磨利用宗教剝削人類,凸顯了支配階級(鬼族)如何利用非經濟的「社會資源」,如意識形態或信仰體系,來維護和擴張其權力,這與韋伯關於權力超越單純經濟控制的廣泛觀點相符。這表明鬥爭不僅是物質上的,也是意識形態上的。
上弦之六 獪岳:
獪岳在成為鬼之前是鬼殺隊的一員,是善逸的師兄。他對力量的極度渴望以及對弱者的鄙視,促使他選擇背叛人類並接受鬼舞辻無慘的血液,成為鬼。他的轉變體現了個體在追求權力與地位時,可能放棄原有的道德與社會歸屬。獪岳的存在揭示了即使在被壓迫者的陣營中,也可能存在為了個人晉升而與支配階級同流合污的現象。這反映了韋伯關於權力追求的複雜性,以及個體如何透過「黨派」(在此指加入鬼)來實現其目標,即使這意味著背棄其原有的「階級」與「地位」群體。他的案例表明,權力不僅是透過繼承或剝削獲得,也可以透過背叛與機會主義來實現。
上弦之三 猗窩座:
猗窩座追求力量的根源是為了「保護重要的人」,他拒絕食用女性並尊重強者,這在支配階級內部引入了道德與價值觀的衝突。他的角色展示了「即使在支配階級內部,也存在著對過去人類身份的掙扎與矛盾」。猗窩座儘管身為鬼族且處於支配階級地位,卻仍保有內在掙扎並遵循個人道德準則,這表明「資產階級」並非一個單一的實體。這與韋伯強調個體能動性與主觀意義的觀點相符,即使在更廣泛的社會結構中也是如此。這表明,支配階級內部可能存在內在矛盾和個體價值觀,這可能會產生純粹結構性的馬克思主義分析可能忽略的裂痕或複雜性。
5. 關鍵敘事元素的符號學詮釋
以下進一步分析《鬼滅之刃》中關鍵物品與能力所蘊含的符號意義,展示它們如何強化或複雜化社會學解釋。
5.1. 呼吸法
作為鬼殺隊的獨門技術,呼吸法象徵著人類的「創造力」、「獨創性」與「不屈意志」。它代表了被壓迫者在面對巨大不平等時,所能發展出的「抵抗技術」。這些技術透過「艱苦的訓練和自我犧牲」才能獲得,這暗示著人類潛力在透過紀律與努力培養後,能夠「超越自身固有的限制」,進而挑戰天生強大的對手。呼吸法不僅是戰鬥技能,更代表了無產階級發展出的新「生產力」。這直接呼應了馬克思關於現有生產關係與不斷發展的物質生產力之間產生衝突,最終導致社會革命的概念。這些技術象徵著人類透過創新與自我提升,作為對鬼族天生「資本」的一種反資本。
5.2. 日輪刀
日輪刀是唯一能有效殺死鬼的武器,其材質來自吸收陽光的特殊礦石。符號學上,它象徵著「真理」與「希望」。在階級鬥爭的語境中,日輪刀是「革命的工具」,它能夠「斬斷鬼的特權」,帶來「新的社會秩序」。其獨特的特性突顯了它作為系統性變革的單一、不可或缺的工具。日輪刀獨特的殺鬼能力,源於其吸收陽光的特性,賦予了它一種象徵性的純潔與正義。這使其超越了單純的武器,成為革命鬥爭的神聖符號,暗示「真理」(陽光)本質上與鬼族的「特權」(黑暗/血鬼術)是對立的。這意味著革命不僅是一場物質鬥爭,也是一場道德和意識形態的鬥爭。
5.3. 血鬼術
血鬼術是鬼天生的能力,是他們與生俱來的「世襲特權或資本」。符號學上,這隱喻著不平等的權力傳承。每個鬼的血鬼術都與其「生前的執念或慾望」有關,這暗示了支配階級的權力來源往往與其個人的貪婪、憤怒或痛苦有關。血鬼術的起源於鬼的「人類過去」,這意味著支配階級的「繼承資本」或「特權」並非純粹是外部或抽象的。相反,它往往是人類未解決的心理狀態、創傷或慾望的扭曲表現。這表明壓迫性系統並非完全是一種外部力量,而是人類缺陷的怪誕放大,使得革命鬥爭不僅是對抗外部敵人,也是對抗人類本性中更黑暗的層面。
6. 綜合討論
本文整合馬克思主義、韋伯主義和符號學分析的發現,強調它們在理解《鬼滅之刃》社會評論方面的互補與獨特貢獻。
6.1. 互補與獨特的見解
馬克思主義理論: 為理解關於「生產工具」(鬼舞辻無慘的能力)的根本性、生存性衝突以及由此產生的人類剝削提供了堅實的框架。它有效地將主要社會群體劃分為資產階級(鬼族)和無產階級(人類),並描述了他們之間不斷升級的階級鬥爭,最終導向革命的願景。
韋伯主義理論: 透過展示分層如何超越經濟階級,延伸至地位與權力,提供了關鍵的細緻入微的理解。它解釋了鬼殺隊在缺乏傳統「生產工具」的情況下,仍能挑戰鬼族的原因,強調了組織、專業技能和內部等級制度在獲取權力與地位方面的作用。韋伯的框架也允許對支配(鬼族)階級內部的個體能動性與內在矛盾進行更複雜的理解,如同猗窩座等角色所示。
符號學分析: 增添了重要的文化與意識形態維度,揭示了抽象的社會學概念如何透過具體的敘事元素被具體化並受到挑戰。這些符號(呼吸法、日輪刀、血鬼術)提供了對權力動態中價值觀、願望以及潛在心理驅動因素的洞察。
敘事背景設定在日本大正時期,為社會學分析提供了關鍵的歷史與社會政治背景。鬼殺隊「嚴密、等級森嚴的組織」和「對抗感知到的生存威脅的單一焦點」可以被解釋為反映了大正時期「日益增長的軍國主義和民族主義」,該時期見證了民主進程的衰落和權威主義傾向的興起。這表明《鬼滅之刃》不僅僅是一個寓言式的奇幻故事,更是對日本自身在民主理想與軍國主義解決方案之間歷史鬥爭的微妙評論。鬼殺隊內部「軍國主義與同情心之間的張力」(例如,炭治郎的同情心與鬼殺隊僵硬的結構形成對比)可以被視為大正時期日本更廣泛的社會辯論的反映。這將分析從純粹的理論應用提升到特定的文化和歷史批判層面,展示了對文本潛在意義的更深層次理解。
6.2. 權力、不平等與抵抗的多層次見解
《鬼滅之刃》呈現了對權力動態的複雜描繪,其中權力不僅是經濟性的,還包括超自然、組織性和意識形態的層面。不平等被描繪為鬼族系統固有的特徵,建立在剝削和對人類能動性的壓制之上。
抵抗,由鬼殺隊所體現,被展示為一種多面向的現象,不僅需要集體行動和專業技能,還需要強烈的道德指南和對對手弱點的理解。該敘事表明,雖然結構性壓迫(馬克思主義觀點)是衝突的主要驅動因素,但個體動機的複雜性、地位等級制度以及權力的普遍性(韋伯主義觀點)也在塑造衝突的軌跡和結果中扮演著關鍵角色。符號學元素則強調了意識形態的鬥爭,其中人類意志與真理的符號與繼承特權和扭曲慾望的符號相互對抗。
7. 結論
7.1. 研究發現總結
本文說明了《鬼滅之刃》作為一個引人入勝的案例研究,可成功地應用馬克思主義和韋伯主義社會學理論,並輔以符號學分析。鬼族與人類之間的衝突可以有效地被理解為一場由「生產工具」(鬼舞辻無慘的能力)的控制和對人類生命的實質性剝削所驅動的馬克思主義階級鬥爭。
韋伯的多維度分層理論提供了對權力、地位和階級如何相互作用的細緻理解,尤其是在解釋鬼殺隊的崛起以及鬼族內部階層的複雜性方面。符號學分析則揭示了敘事元素如何象徵人類意志、革命工具以及壓迫性權力的本質。
7.2. 意義與更廣泛的影響
將這些理論框架應用於《鬼滅之刃》等流行文化文本,不僅加深了對敘事本身的理解,也闡明了社會學理論在解釋當代文化現象方面的持久相關性與適應性。
《鬼滅之刃》對權力、不平等和抵抗的描繪,提供了一個豐富的寓言式評論,反映了超越其奇幻設定的社會鬥爭。
7.3. 未來研究方向
未來的研究可以探索《鬼滅之刃》中的其他社會學維度,例如:
性別動態: 透過女性主義社會學視角分析女性角色(如禰豆子、蝴蝶忍、甘露寺蜜璃)的角色與能動性。
傳統與現代化: 進一步探討大正時代的背景如何影響敘事中關於社會變革、技術進步(例如火車、西方影響)以及傳統價值觀持續存在的主題。
比較分析: 將《鬼滅之刃》中的社會政治動態與其他探索類似權力、衝突和社會結構主題的日本流行媒體(例如《進擊的巨人》、《鋼之鍊金術師》)進行對比分析。
未來看鬼滅之刃時,或許可以跟人說,你正在進行嚴肅的社會學研究!




























