

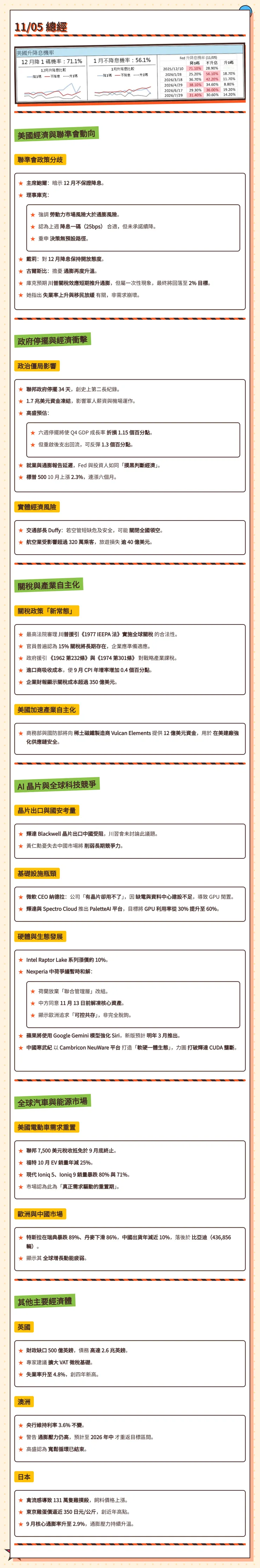
聯準會(Fed)官員對未來政策走向存在顯著分歧,主席鮑爾已暗示 12 月不保證降息。理事庫克在首次公開發聲時強調勞動力市場風險大於通膨風險,認為上週降息一碼(25 個基點)是合適的,但並未承諾續降,重申決策沒有預設路徑;與此同時,她的同僚戴莉對 12 月降息保持開放態度,而古爾斯比則更擔心通膨升溫。庫克預期川普的關稅效應將在短期內推高通膨,但理論上這應是一次性的物價上漲,隨後會回落至 2% 目標;她同時關注就業市場,觀察到失業率上升,但認為就業成長趨緩主因是移民政策導致的人口成長放緩。
當前經濟評估正受到政治僵局的嚴重干擾。美國聯邦政府已停擺 34 天,創史上第二長紀錄,導致 1.7 兆美元資金凍結,影響到軍人薪資和機場營運等關鍵服務。高盛預估六周的停擺將使第四季 GDP 年化成長率折損 1.15 個百分點,但重啟後支出回流可望反彈 1.3 個百分點。這次停擺最嚴重的衝擊是官方就業和通膨報告延遲或停止發布,使 Fed 和投資人如同在「摸黑」中評估經濟,儘管華爾街市場表現強勁,標普 500 指數 10 月累計上漲 2.3%,連漲六個月。停擺亦對實體營運構成風險,交通部長 Duffy 表示,若空管人員短缺危及航空安全,不排除關閉全國領空,目前美國航空業估計已影響超過 320 萬名乘客,旅遊經濟損失超過 40 億美元。
關稅政策正被視為一種「新常態」。最高法院正審理川普援引《1977 年國際緊急經濟權力法》(IEEPA)實施全球關稅的合法性,但包括財政部長貝森特在內的多位官員預期,無論判決如何,川普政府實施的關稅預計都將長期存在,企業應準備適應 15% 關稅。政府已利用《1962 年貿易擴展法》第 232 條和《1974 年貿易法》第 301 條對戰略部門課稅,導致企業供應鏈轉移至他國後仍面臨「同樣糟甚至更糟」的關稅。進口商吸收了這些成本,牛津經濟研究院估計,關稅已使 9 月份 CPI 年增率額外增加 0.4 個百分點,全球企業財報季顯示關稅相關成本超過 350 億美元。為應對供應鏈風險並降低對中國的依賴,美國正加速產業自主化,美國商務部和國防部宣布將向稀土磁鐵製造商 Vulcan Elements 提供超過 12 億美元的資金支持,用於在美國興建工廠。
AI 晶片領域的競爭已從純粹的「算力堆砌」轉向「生態致勝」與基礎設施的「硬支撐」。在國家安全考量下,輝達(Nvidia)將其最新 Blackwell 系列晶片出口中國的提案受阻,最終川習會未將此議題納入討論,被視為國安陣營的勝利,儘管黃仁勳擔憂失去中國市場將永久失去競爭力。然而,AI 擴張面臨的瓶頸在於基礎設施,微軟執行長納德拉坦承公司**「有晶片卻用不了」,面臨缺電和資料中心建設速度跟不上的困境,導致大量 GPU 閒置,促使產業重新審視節能晶片的趨勢。為了解決閒置算力,輝達與新創公司 Spectro Cloud 合作推出的 PaletteAI 平台,旨在將企業普遍 30% 的 GPU 利用率提升至 60%。在半導體硬體供應方面,英特爾(Intel)和超微(AMD)的 CPU 價格持續上漲,英特爾 Raptor Lake 系列漲價約 10%。在國際協商方面,圍繞安世半導體(Nexperia)的中荷爭議暫時和解**,荷蘭放棄爭議性的「聯合管理層」改組,作為交換,中國同意分階段解凍產能,安世半導體執行長張學政將復職,核心資產授權將於 11 月 13 日前解凍,顯示歐洲尋求在無法徹底脫鉤的現實下尋求可控共存,德國車廠對此供應鏈的依賴度極高。在生態系競爭中,蘋果(Apple)被爆將使用 Google 的 Gemini 模型來強化 Siri,選擇經濟效益較優的 Gemini,預計明年 3 月推出改版;而中國的寒武紀則透過其基礎軟體平台 Cambricon NeuWare,致力於構建「軟硬一體」的全端生態系,力圖打破輝達 CUDA 生態壟斷。
汽車產業的市場轉向與政策刺激的消退直接相關。美國電動車(EV)市場在聯邦 7,500 美元稅收抵免政策於 9 月底終止後,需求立現衝擊,福特 10 月 EV 銷量年減 25%,現代 Ioniq 5 和 Ioniq 9 銷量更暴跌 80% 和 71%,市場預期這是由「真正需求」驅動的「重置期」開始。歐洲市場方面,特斯拉(TSLA)10 月銷量在瑞典暴跌 89%、丹麥下滑 86%,同時其在中國市場 10 月出貨量年減近 10%,落後於本土龍頭比亞迪(436,856 輛),顯示其全球增長動能面臨壓力。
在英國,財政大臣里夫斯面臨高達 500 億英鎊的財政缺口,專家警告必須透過擴大增值稅(VAT)徵稅基礎來填補,以應對前任政府遺留的高額債務(高達 2.6 兆英鎊),同時失業率意外上升至 4.8%,創四年多來新高。澳洲央行(RBA)維持基準利率在 3.6% 不變,但警告通膨壓力加大,核心通膨預計要到 2026 年年中才會升破 2-3% 目標區間,高盛等機構認為其寬鬆循環已結束。日本則面臨嚴重通膨壓力,高致病性禽流感已導致超過 131 萬隻雞隻被撲殺,此疫情加上飼料價格上漲,使東京地區中號雞蛋批發價逼近歷史高點 350 日元/公斤,加劇了日本 9 月核心通膨率加速至 2.9% 的困境。
















