Serve Robotics ~最後一哩路的地面物流自動配送

更新 發佈閱讀 9 分鐘
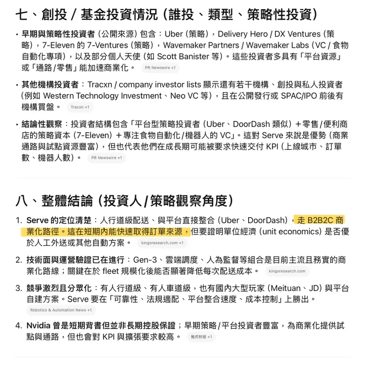
vocus|新世代的創作平台
vocus|新世代的創作平台
vocus|新世代的創作平台
vocus|新世代的創作平台
vocus|新世代的創作平台
vocus|新世代的創作平台
vocus|新世代的創作平台
vocus|新世代的創作平台
vocus|新世代的創作平台
vocus|新世代的創作平台

Serve Robotics 即將於11/13凌晨5:00(台灣)公佈2025 Q 3財報,本週美股大跌,SERV直接墜崖,一路撿貨,撿到手軟,擔心一路的撿股變成"撿骨"~股價墜落旳屍"股"。今天早上特別花了3個小時,從ChatGPT查詢SERV的資料,做為個人投資決策的參考,不代表任何投資建議,投資前請審慎評估,自己負責投資盈虧。

Serve Robotics(NASDAQ: SERV) 的核心能力、業務擴展(包含從 Uber 擴展到 DoorDash 的意義)、近幾季營收成長紀錄、根據可得資訊做出的「本季(下一季,Q3/2025)財報展望情境預測」,以及目前市場估值評價與投資人應注意的關鍵指標,由ChatGPT整理如下:

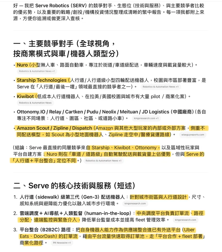
一、核心能力(What they do / 技術與營運優勢)

  1. 端到端街道/人行道配送機器人平台 + 軟硬整合能力:自家開發第三代配送機器人(硬體)、搭配 AI 導航/感知與雲端調度系統(軟體)來管理大量短距離「最後一哩」配送任務,強調低碳/零排放與在城市街區的實用性。 
  2. 城市運營經驗與法規/營運落地能力:已在多個美國城市(洛杉磯、邁阿密、達拉斯、芝加哥、亞特蘭大等)完成上線與實運,累積「路權協調、商家整合與用戶體驗」的實務經驗,這對於從 pilot 到商業化放大關鍵。 
  3. 平台整合與合作夥伴生態:能與平台端(如 Uber Eats、DoorDash)整合訂單流與結算流程,讓機器人成為外送平台的一個配送選項,而非直接替代人力的孤立產品。這種 B2B2C 的路徑有助於快速放量。 

二、業務擴展與合作對象變化的意義(從 Uber 擴大到 DoorDash)

  1. 單一平台風險下降:原本以 Uber Eats 為重要合作夥伴,合作擴及 DoorDash 後,Serve 可以同時接受兩大平台的訂單,降低對單一平台的依賴、分散營收來源與議價風險。 
  2. 市占與可用訂單池擴大:DoorDash 在美國許多城市市佔率高,合作可立即把可服務訂單基數放大,若技術與運營能順利配合,單位機器人利用率(robot utilization)與每台機器人貢獻的營收會上升。 
  3. 商業化節奏可能加速:多平台合作意味著更強的商業案例(更多餐廳/商家與訂單),有利於提升 fleet 規模經濟、降低單單位成本(含配送成本、維護、調度成本)。但這也要求快速擴充機隊與服務城市,短期資本支出與人員支出會增加。 
  4. 競合關係與平台內競爭:DoorDash 也在自行發展機器人或與其他機器人廠商合作(市場上有多家競爭者),Serve 必須在技術可靠度、整合容易度、法遵與速度上保持優勢,否則平台方在多供應商中會尋找成本/風險更低者。 

三、近幾季營收與成長紀錄(可驗證的實績)

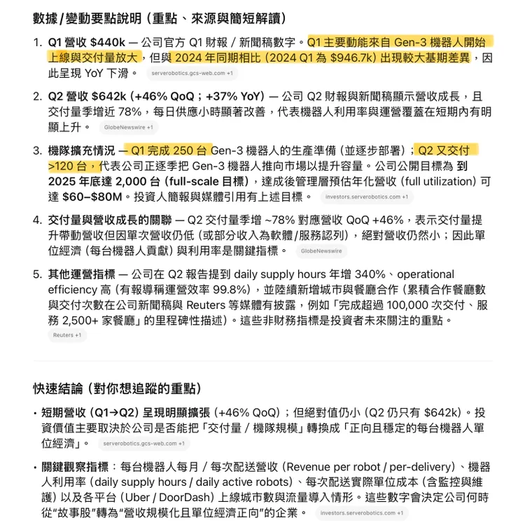
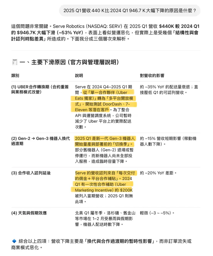
  • Q1 2025:公開報導顯示 Serve Q1 營收約 $946,711(新聞引述)。 
  • Q2 2025:公司公告 Q2 營收 $642,000,並表示相對上季(或基期)有顯著的交付量 / 交付次數成長(報導提到 QoQ 交付量大增 78%,且新增 120 台第三代機器人等)。(公司 Q2 新聞稿/財報摘要)。 
  • 近期消息影響:2025/10 月初宣布與 DoorDash 合作後,股價在消息面上有明顯強勁反應(短線上漲逾 25%),顯示市場對此商業擴張具有正面期待。 

(註:公司目前為極早期營收階段——單季營收多為十萬到百萬美金級別;但配送量、機隊數、合作夥伴與示範城市的擴張,是估值與市場預期的主要驅動因素,而非短期營收本身。)

四、本季(Q3/2025)財報展望:三情境預測(營收與EPS方向)

假設來源:以公司上季公布數字(Q2 $642k)、市場估計(部分平台與財經站點預估 Q3 約 $691k)與 DoorDash 合作在 10 月初剛公布的時點推估。具體數字為情境假設,非公司正式指引。

  1. 保守情境(Base-case、機隊與訂單放大延緩)預估營收:$0.62M – $0.70M(與 Q2 持平或小幅成長)理由:DoorDash 合作的實際商業化在少數城市先行,訂單滲透與調度整合需時間;同時擴張成本(部署、維護)壓力導致短期淨利仍為負。 
  2. 基準情境(Market consensus-like)預估營收:約 $0.69M(接近市場共識 691k)理由:Q2→Q3 維持溫和成長(約 +7~10%),DoorDash 在洛杉磯等核心城市快速上線,但全美擴張仍漸進;公司交付量與每機器人利用率改善一部分抵銷擴充成本,營收小幅提升,EPS 仍負。 
  3. 樂觀情境(快速放量)預估營收:$0.9M – $1.2M(季增率大幅上升)理由:DoorDash 與 Uber 雙平台同時積極把更多訂單導流給 Serve,且公司在季內完成大批機器人部署與調度優化,交付量大幅提升;若能在更多城市同步營運,則營收可快速跳升。短期仍可能虧損,但市場會把重點放在成長曲線上。 

短評:由於 Serve 現階段營收基數非常小(不到 1 百萬美元/季),因此即使營收年增或季增百分比看似很高,絕對值仍然很小。市場目前更多是用「機隊規模、交付次數、合作平台數量、部署城市數」來評價其商業化前景,而非短期營收或 EPS。

五、目前市場估值與投資人看法(截至最近公開資料)

  1. 市值規模:部分即時報價顯示市值約 $700M 左右(視股價波動而變動),股價在 DoorDash 合作消息後曾短線飆升。這意味著市場對未來成長抱有高度期待。 
  2. 營收倍數評價(非常高):以最近 12 個月或今年累計營收(仍在百萬美金級)對照市值,Serve 的 EV/Revenue 為極高數值(百倍以上),顯示投資人是在押寶未來的規模化成長與平台價值,而非當前營收或利潤。換言之:估值高度仰賴「故事」與期望。 
  3. 主要支撐因素:
    • 大平台合作(Uber、DoorDash)能為 Serve 帶來大量實際訂單與快速擴張管道。 
    • 戰略投資/背書(例如先前 Nvidia 持股消息)曾短期提升市場信心。 
  4. 主要疑慮 / 賣方 / 機構觀點:
    • 商業化速度與單位經濟(unit economics)未被充分驗證:若每次配送成本(含機器折舊、維護、人工監督與調度)未能低於人力或無法達到平台補貼結束後的正向貢獻,長期獲利性存疑。
    • 資本密集與燒錢風險:擴大量產、部署、維運需大量現金;公司若無法快速轉向正向現金流,需靠融資稀釋股東或發債籌資。
    • 競爭與法規風險:其他機器人業者或平台內部研發可能降低 Serve 的市場門檻優勢;各城市對機器人行為的法規限制也會影響部署速度。 

六、我建議你關注的「關鍵量化指標」(earnings / investor-relate watchlist)

  1. 本季(Q3)與下一季的營收與 YoY/QoQ 增長(關鍵:是否突破 $1M/季 的里程碑)。 
  2. 機隊規模(in-field robots)與新增機器人數量(每季新增多少台、累積在服役的總數)。 
  3. 每機器人每月/每次交付的營收(Revenue per robot / utilization):提高 utilization 是改善單位經濟的關鍵。 
  4. 每次配送的實際單位成本(含維護、回收、人工監督)與平台補貼情況:這會直接決定何時能達到正向 unit economics。
  5. 合作平台數(與 DoorDash/ Uber/其他平台的上線城市數):代表可取得訂單池的擴張速度。 
  6. 現金庫存與融資活動:公司最近有公開過募資與上櫃等活動,留意現金與融資行為來評估短期續航力。 

七、小結(投資角度)

  • 正面面:技術+實際城市營運驗證(非純概念);與兩大外送平台(Uber、DoorDash)合作極大提高市場通路;若 Serve 能迅速提升 fleet utilization 並壓低單位成本,商業模式可達規模經濟。 
  • 負面面:目前營收基數小、毛利與單位經濟尚未穩定、估值已反映大量未來成長(市場對故事式預期敏感);短期仍可能需要融資支持擴張。 
留言
avatar-img
芋老的沙龍
171會員
136內容數
芋老的沙龍的其他內容
2025/11/04
信邦劍指人形機器人市場,工業、車用助攻明年恢復成長動能(16:59) 2025/11/04 17:02 【財訊快報/記者陳浩寧報導】信邦( 3023 )今日舉行法說會,展望今年營運,董事長王紹新表示,今年對公司來說是痛苦的一年,遭受到關稅、政策變動等挑戰,今年雖暫停過去20年以來的成長腳步,但衰
Thumbnail
2025/11/04
信邦劍指人形機器人市場,工業、車用助攻明年恢復成長動能(16:59) 2025/11/04 17:02 【財訊快報/記者陳浩寧報導】信邦( 3023 )今日舉行法說會,展望今年營運,董事長王紹新表示,今年對公司來說是痛苦的一年,遭受到關稅、政策變動等挑戰,今年雖暫停過去20年以來的成長腳步,但衰
Thumbnail
看更多
你可能也想看
Thumbnail
這場比賽Sebastian Baez第一盤前五個發球局都是連續4分拿下,到了第六局才失1分,也就是說,第一盤Alexander Zverev只在Baez的發球局拿到1分。
Thumbnail
這場比賽Sebastian Baez第一盤前五個發球局都是連續4分拿下,到了第六局才失1分,也就是說,第一盤Alexander Zverev只在Baez的發球局拿到1分。
Thumbnail
5 月將於臺北表演藝術中心映演的「2026 北藝嚴選」《海妲・蓋柏樂》,由臺灣劇團「晃晃跨幅町」製作,本文將以從舞台符號、聲音與表演調度切入,討論海妲・蓋柏樂在父權社會結構下的困境,並結合榮格心理學與馮.法蘭茲對「阿尼姆斯」與「永恆少年」原型的分析,理解女人何以走向精神性的操控、毀滅與死亡。
Thumbnail
5 月將於臺北表演藝術中心映演的「2026 北藝嚴選」《海妲・蓋柏樂》,由臺灣劇團「晃晃跨幅町」製作,本文將以從舞台符號、聲音與表演調度切入,討論海妲・蓋柏樂在父權社會結構下的困境,並結合榮格心理學與馮.法蘭茲對「阿尼姆斯」與「永恆少年」原型的分析,理解女人何以走向精神性的操控、毀滅與死亡。
Thumbnail
Cost to Serve(CTS 或 C2S)模型是一種分析工具,用於計算企業在為客戶提供產品或服務時所產生的總成本。這些成本包括直接的生產或採購費用,以及間接的運輸、倉儲、行銷和客戶服務等開支。
Thumbnail
Cost to Serve(CTS 或 C2S)模型是一種分析工具,用於計算企業在為客戶提供產品或服務時所產生的總成本。這些成本包括直接的生產或採購費用,以及間接的運輸、倉儲、行銷和客戶服務等開支。
Thumbnail
在網球比賽中,球評時常提到kick serve,到底kick serve是怎麼發的?有一位網球教練以Medvedev的二發kick serve為例,以影片詳細講解kick serve的發球動作。在此以中文摘要出重點。
Thumbnail
在網球比賽中,球評時常提到kick serve,到底kick serve是怎麼發的?有一位網球教練以Medvedev的二發kick serve為例,以影片詳細講解kick serve的發球動作。在此以中文摘要出重點。
Thumbnail
本文分析導演巴里・柯斯基(Barrie Kosky)如何運用極簡的舞臺配置,將布萊希特(Bertolt Brecht)的「疏離效果」轉化為視覺奇觀與黑色幽默,探討《三便士歌劇》在當代劇場中的新詮釋,並藉由舞臺、燈光、服裝、音樂等多方面,分析該作如何在保留批判核心的同時,觸及觀眾的觀看位置與人性幽微。
Thumbnail
本文分析導演巴里・柯斯基(Barrie Kosky)如何運用極簡的舞臺配置,將布萊希特(Bertolt Brecht)的「疏離效果」轉化為視覺奇觀與黑色幽默,探討《三便士歌劇》在當代劇場中的新詮釋,並藉由舞臺、燈光、服裝、音樂等多方面,分析該作如何在保留批判核心的同時,觸及觀眾的觀看位置與人性幽微。
Thumbnail
這是一場修復文化與重建精神的儀式,觀眾不需要完全看懂《遊林驚夢:巧遇Hagay》,但你能感受心與土地團聚的渴望,也不急著在此處釐清或定義什麼,但你的在場感受,就是一條線索,關於如何找著自己的路徑、自己的聲音。
Thumbnail
這是一場修復文化與重建精神的儀式,觀眾不需要完全看懂《遊林驚夢:巧遇Hagay》,但你能感受心與土地團聚的渴望,也不急著在此處釐清或定義什麼,但你的在場感受,就是一條線索,關於如何找著自己的路徑、自己的聲音。
Thumbnail
背景:從冷門配角到市場主線,算力與電力被重新定價   小P從2008進入股市,每一個時期的投資亮點都不同,記得2009蘋果手機剛上市,當時蘋果只要在媒體上提到哪一間供應鏈,隔天股價就有驚人的表現,當時光學鏡頭非常熱門,因為手機第一次搭上鏡頭可以拍照,也造就傳統相機廠的殞落,如今手機已經全面普及,題
Thumbnail
背景:從冷門配角到市場主線,算力與電力被重新定價   小P從2008進入股市,每一個時期的投資亮點都不同,記得2009蘋果手機剛上市,當時蘋果只要在媒體上提到哪一間供應鏈,隔天股價就有驚人的表現,當時光學鏡頭非常熱門,因為手機第一次搭上鏡頭可以拍照,也造就傳統相機廠的殞落,如今手機已經全面普及,題
追蹤感興趣的內容從 Google News 追蹤更多 vocus 的最新精選內容追蹤 Google News