C.D.
表面洋流(如黑潮) 和 艾克曼海流 是 兩種不同驅動機制 和 特性的海洋流動現象:
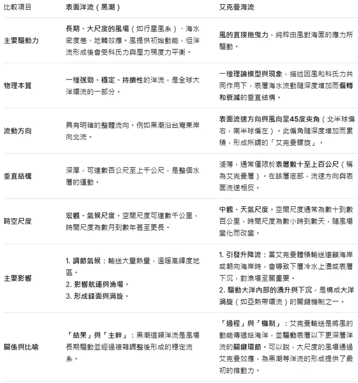
表面洋流(黑潮)
驅動力:主要由大尺度的風系(信風、西風)長期作用形成,屬於風驅動環流系統的一部分
特徵:- 流速快、流量大,黑潮最大流速可達2米/秒以上
- 深度可達數百至上千米
- 流向相對穩定,沿著大洋盆地邊界流動
- 受地轉力影響顯著,流向與風向不同
- 屬於大洋環流系統的西邊界流
艾克曼海流(Ekman Current)
驅動力:由風應力直接作用在海面,結合科氏力(地轉偏向力)產生
特徵:
- 流速較小,通常在幾十公分/秒以內
- 影響深度較淺,約在混合層內(數十至上百米)
- 流向會隨深度改變,形成「艾克曼螺旋」
- 表層流向與風向成45度角(北半球向右偏,南半球向左偏)
- 整體淨輸送方向垂直於風向
關鍵差異
簡單來說,黑潮是長期、大尺度的穩定洋流系統,而艾克曼海流是局部的、受當下風場直接控制的流動。黑潮可以視為包含了艾克曼效應在內的綜合結果,但其形成還涉及壓力梯度、地形等多種因素。
D.S.
這兩者雖然都屬於海洋流動的範疇,但它們在成因、性質、時空尺度及影響上存在根本性的不同。 可以將黑潮這類表面洋流視為海洋中的「主要河流」,而艾克曼海流則是風吹過海面時所引發的「表層水體偏轉效應」。
以下是詳細的比較表:

總結來說:
您可以將海洋表層的流動想像成兩個層次:
- 艾克曼海流:是風直接吹出來的「表層偏流」,它解釋了風能如何傳入海洋並導致水體
垂直螺旋式偏轉,其淨輸送方向與風向垂直。這是一個基礎的物理過程。 - 黑潮:是由包括艾克曼效應在內的多種力量共同塑造、強化並維持的一條宏偉的
「海洋大河」。它是一個具體的、強大的地理現象。
因此,艾克曼海流是一種普遍的物理機制,而黑潮是該機制參與塑造的具體洋流實例。

艾克曼海流與太平洋垃圾島有著密切的關係,它們共同構成了海洋垃圾聚集的物理機制:
艾克曼輸送的作用
垃圾聚集機制:
- 在副熱帶高壓帶,信風在海面產生艾克曼輸送
- 北半球的艾克曼輸送使表層海水向右偏轉
- 在環流中心區域,來自四周的艾克曼輸送造成海水向中心輻合
- 這種輸送導致中心區域海水堆積、下沉
副熱帶環流系統
太平洋垃圾島(North Pacific Garbage Patch)位於北太平洋副熱帶環流中心:
形成過程:
- 艾克曼輸送將表層海水(連同 漂浮垃圾 )推向環流中心
- 環流中心形成高壓區,海水緩慢下沉
- 漂浮的塑膠垃圾無法下沉,被困在這個相對平靜的區域
- 持續的輸送作用使垃圾不斷累積
為何垃圾難以散開
物理屏障:
- 環流系統形成類似「海洋沙漠」的靜止區
- 四周較強的洋流形成天然屏障
- 艾克曼輸送持續將垃圾「推」到中心
- 風力和波浪在此區域較弱,垃圾缺乏擴散動力
所以艾克曼海流不只是輸送機制,它實際上創造了一個「垃圾陷阱」——垃圾容易進入但難以離開的海域。全球五大洋都有類似的垃圾聚集區,都位於副熱帶環流中心,原理相同。
D.S.
艾克曼海流與太平洋垃圾島(又稱大太平洋垃圾帶)的形成和分布有著非常密切的因果關係。簡單來說,艾克曼海流是將表層垃圾「匯聚」到環流中心的關鍵機制,而太平洋垃圾島則是這種匯聚作用的最終結果。
為了讓你更清晰地理解它們的關係,我們可以透過以下表格來對比和說明:

🌊 從物理過程看關係
整個過程可以這樣理解:
- 風吹動海面:在北太平洋上空,穩定的行星風系(如信風、西風)持續吹拂海面。
- 艾克曼輸送啟動:風驅動表層海水流動,但科氏力使其發生偏轉(北半球偏右)。這導
致大片海域的表層海水產生了指向環流中心的淨輸送。 - 垃圾向心匯聚:漂浮在海面上的塑料垃圾,隨著這種向心的表層水流,一步步從環流
的外圍被運送到內部。 - 困在環流中心:當垃圾接近環流中心時,周圍的海流勢力減弱,垃圾便難以再逃脫,
從而不斷累積下來,經過數十年的積累,最終形成了所謂的「太平洋
垃圾島」。
💎 總結來說
你可以將艾克曼海流視為一個無形卻極其有效的自然匯聚機制,它如同一個佈設在整個北太平洋的巨大網絡,默默地將人類丟棄的塑料廢物收集並運送到一個特定的「垃圾堆填區」——也就是太平洋垃圾島。
因此,太平洋垃圾島並非一個固體的「島嶼」,而是一個因艾克曼海流等物理過程而造成的、垃圾濃度異常高的廣大海域。理解艾克曼海流,是解開太平洋垃圾島為何會形成、以及位於何處的關鍵。
表面洋流 和 艾克曼海流 的關係 :
表面洋流 和 艾克曼海流 其實是互相關聯且共存的關係,而非獨立分開的兩種現象:
艾克曼海流 是 表面洋流的組成部分
層次關係:
- 艾克曼海流是風直接作用在海面產生的局部流動
- 表面洋流(如黑潮)是整合效應,包含艾克曼海流加上其他驅動力
形成邏輯:
- 風吹拂海面 → 產生艾克曼輸送
- 大範圍的艾克曼輸送 → 造成海水堆積和壓力梯度
- 壓力梯度 + 地轉力平衡 → 形成地轉流
- 艾克曼流 + 地轉流 + 其他因素 → 構成完整的表面洋流系統
以黑潮為例
黑潮的形成涉及:
- 艾克曼輸送 : 北太平洋信風和西風帶的風應力,將表層海水向西和向環流中心推送
- 壓力梯度力 : 海水堆積在西太平洋,形成西高東低的海面坡度
- 地轉平衡 : 壓力梯度力與科氏力平衡,產生沿等壓線流動的地轉流
- 西邊界強化 : 地球自轉使西側洋流特別強勁
實際海洋中的情況
在真實海洋中,我們同時觀測到:
- 表層(0-50米) : 艾克曼螺旋效應明顯,流向偏離主流方向
- 次表層(50-200米) : 主要是地轉流,流向較穩定
- 整體效果 : 兩者疊加形成我們觀測到的「黑潮」
簡單比喻 : 如果把表面洋流比作一條河流 , 艾克曼海流就像是風在河面吹起的表層波動 和
漂移 , 而深層的河流本身則主要受壓力和地形控制。兩者共同存在,相互影響,
構成完整的流動系統。
D.S.
這兩者的關係密不可分,可以說是 「從微觀機制到宏觀現象」的因果鏈。
簡單來說,艾克曼海流是「推動者」與「啟動機制」,而黑潮這類表面洋流則是「被形成
的結果」與「主要幹流」。
我們可以透過下表的對照與說明來理解它們的互動關係:

🌊 關係的動態過程解析
它們的關係可以透過以下步驟來理解,這是一個從風開始的連續過程:
- 起始點:風吹拂海面
北太平洋上穩定的西風帶和東北信風帶,持續吹過廣闊的海洋表面。 - 艾克曼效應啟動:表層水的偏轉與匯聚
風驅動表層海水流動,但科氏力使流動方向發生偏轉(北半球偏右)。
這導致大範圍的表層海水產生一個淨輸送,這個淨輸送的方向與風向垂直。
在副熱帶海域,風場結構會導致表層海水產生向環流中心匯聚的艾克曼輸送。 - 從匯聚到堆積:形成「水丘」
海水在環流中心匯聚,無法向下逸散,只能導致海平面在中心略微隆起,形成一個巨大的「水丘」。 - 壓力梯度力與地轉流:表面洋流的誕生
這個隆起的「水丘」創造了從中心向外圍的壓力梯度力。
海水在壓力梯度力的驅動下,會從高處流向低處,但一開始流動,科氏力立刻作用,使其發生偏轉。
最終,壓力梯度力與科氏力達到平衡,海水不再從中心徑直向外流,而是沿著等壓線(即等水深線)流動。這就是地轉流。
在北半球,這個平衡下的流動方向會讓高位在流動方向的右側。因此,圍繞著這個水丘,形成了一個順時針方向的環流(即北太平洋環流)。 - 黑潮的強化與穩定
黑潮就是這個巨大環流的西部邊界流。由於科氏力隨緯度變化,以及陸地的邊界限制,所有環流的西側邊界都會變得更窄、更深、更強勁。
因此,黑潮是由大尺度風場透過艾克曼效應所驅動的整個環流系統中,能量最集中、流速最快的一部分。
💎 總結與比喻
因此,沒有艾克曼海流,就不會有風生環流,也就不會有黑潮這般強大的表面洋流。艾克曼海流是將風的能量轉化為海洋環流不可或缺的物理橋樑。






















