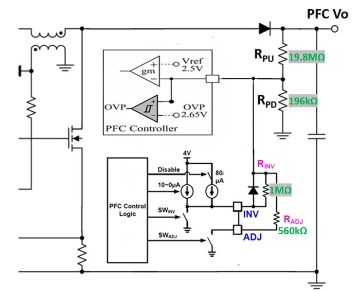
在不對稱半橋(AHB)架構中,如果我們能根據負載和輸出電壓的需求,動態改變前級 PFC 的電壓(Bulk Voltage),就能讓AHB始終工作在最佳的效率點。我們將透過理論計算與 SIMPLIS 模擬,講解是如何透過外部電路調整回授迴路的經典方法。

在不對稱半橋(AHB)架構中,如果我們能根據負載和輸出電壓的需求,動態改變前級 PFC 的電壓(Bulk Voltage),就能讓AHB始終工作在最佳的效率點。我們將透過理論計算與 SIMPLIS 模擬,講解是如何透過外部電路調整回授迴路的經典方法。
























