聖誕節的腳步近了,交換禮物的預算也跟著升級到 500 元了嗎?這個價位雖然選擇變多,但煩惱也跟著來了!想送得體面、有質感,又怕買到對方用不到的「高級小廢物」?每年滑遍 PTT、Dcard,還是找不到那個送到心坎裡的完美禮物嗎?
別焦慮!這篇文章就是你的最佳送禮策略師。我們精選了 10 款 500 元左右、兼具「超高實用性」與「爆棚質感」的夢幻逸品,讓你輕鬆告別送禮尷尬癌,成為朋友眼中的品味達人!🎁 為什麼你需要這篇 500 元禮物指南?
預算來到 500 元,大家對禮物的期待值也跟著提高了!你可能正面临以下痛點:
- 預算升級的煩惱: 500 元不上不下,買太普通的顯得沒誠意,又怕花大錢買到雷品。
- 追求質感與實用: 想讓禮物看起來價值超過 500 元,又希望對方真的能用到。
- 送禮送到心坎裡: 如何透過禮物讓對方感覺到「你真的懂我」?
這篇文章將針對這些痛點,提供你最精準的送禮清單,讓你的 500 元花得超有價值!
🤔 如何聰明選購 500 元禮物?
- 鎖定收禮對象: 思考一下,你的送禮對象是長時間待在辦公室的「久坐族」?還是追求生活儀式感的「品味家」?或是離不開 3C 產品的「科技控」?
- 實用性是王道: 在這個價位,一個每天都能用到的禮物,會比華而不實的裝飾品更受歡迎。
- 顏值即正義: 產品本身或包裝的設計感,是決定禮物質感的第一印象。
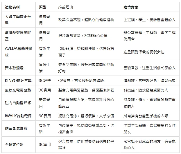
🗨推薦清單搶先看

🎯 快速需求配對
- 想送給長時間辦公、唸書的「久坐族」?
- 想送給注重生活品質的「品味家」?
- ➡️ 參考:#AVEDA氣墊按摩梳、#實木融蠟燈、#香氛禮盒
- 想送給離不開手機電腦的「科技3C控」?
- ➡️ 參考:#iWALK直插式行動電源、#KINYO藍牙音響、#全球定位器
- 想送給有點懶又想享受生活的「機靈鬼」?
- ➡️ 參考:#磁力自動攪拌杯
❤️🔥 主編私心推薦
- 質感首選: 實木融蠟燈 - 安全又美觀,瞬間提升居家氛圍,看起來就像千元等級的禮物,收到的人絕對會驚呼!
- 實用首選: iWALK 直插式行動電源 - 擺脫充電線的束縛,體積小巧方便攜帶,是幾乎人人都能用到的 3C 神器,實用度破表!
2025 年 10 款 500 元交換禮物推薦清單
以下我們將為你一一介紹這 10 款精選禮物,從特色、推薦理由到真實使用者評價,讓你輕鬆做出最佳選擇!
1. 人體工學矯正坐墊
拯救久坐族的腰酸背痛,用最舒服的姿勢迎接每一天!

- 🔥 特色: 人體工學設計,提供腰部支撐,幫助維持正確坐姿。
- 💬 推薦理由: 對於上班族或學生來說,這是最貼心的健康投資。一個好的坐墊能大大提升長時間坐著的舒適度,是超暖心的實用禮物。
- 實際使用者評價: 「辦公室椅子很難坐,用了這個坐墊後腰真的舒服很多!有支撐的感覺差很多,現在已經離不開它了,相見恨晚!」
- 💰 參考價格: $489
- 🚀 心動這裡買: 點我查看
2. 氣壓熱敷按摩眼罩
讓疲勞的雙眼做個 SPA,跟眼壓說掰掰!

- 🔥 特色: 結合氣壓按摩與恆溫熱敷功能,能有效舒緩眼部疲勞。
- 💬 推薦理由: 每天盯著螢幕超過八小時?這個禮物就是你的救星!送給 3C 重度使用者,絕對能送到對方心坎裡。
- 實際使用者評價: 「睡前用這個超舒服,溫溫熱熱的,氣壓按摩的力道也剛好,按完覺得眼睛壓力小很多,有時候按著按著就睡著了。」
- 💰 參考價格: $479
- 🚀 心動這裡買: 點我查看
3. AVEDA 氣囊氣墊按摩梳
梳頭也能是種享受!來自美髮沙龍的頂級呵護。

- 🔥 特色: 髮廊界的神級梳子,氣墊設計可按摩頭皮,減少拉扯。
- 💬 推薦理由: 送禮非常有面子!AVEDA 的品牌光環,加上它無可挑剔的使用感,是送給注重秀髮保養的女性朋友絕對不會錯的選擇。
- 實際使用者評價: 「梳起來頭皮真的有被按摩的感覺,很放鬆!雖然價格不便宜,但質感真的沒話說,打結的頭髮也比較容易梳開,送禮收到這個會覺得對方很有品味。」
- 💰 參考價格: $499 - $599
- 🚀 心動這裡買: 點我查看
4. 實木融蠟燈
不用點火,也能讓香氛蠟燭散發迷人香氣,安全又療癒。

- 🔥 特色: 利用燈泡熱度融化蠟燭,可定時與調整亮度,實木底座質感佳。
- 💬 推薦理由: 生活儀式感神器!不僅能讓香氛均勻散佈,本身也是一個超美的居家擺飾,送給喜歡香氛的朋友,絕對是品味滿分的選擇。
- 實際使用者評價: 「質感超好,完全不像五百塊的東西!晚上開著燈,房間裡香香的,氛圍超棒。而且不用擔心點火危險,蠟燭也能用得更久。」
- 💰 參考價格: $529
- 🚀 心動這裡買: 點我查看
5. KINYO 藍牙音響 (Soundbar)
小體積大音量,無論是追劇還是聽音樂,都能享受劇院級的聽覺饗宴。

- 🔥 特色: 長條形 Soundbar 設計,不佔空間,藍牙連接方便。
- 💬 推薦理由: 提升筆電或電腦音質的超有感小物!對於喜歡追劇、看電影或聽音樂的人來說,這是個能立刻提升幸福感的實用禮物。
- 實際使用者評價: 「接上電腦後音質好超多!看電影的環繞感都出來了,外型簡約好看,擺在螢幕下面剛剛好,CP值很高。」
- 💰 參考價格: $599
- 🚀 心動這裡買: 點我查看
6. 無線充電皮革滑鼠墊
讓桌面化繁為簡,滑鼠墊同時也是你的無線充電站。

- 🔥 特色: 結合滑鼠墊與 Qi 無線充電功能,皮革材質提升桌面質感。
- 💬 推薦理由: 懶人福音與桌面整理神器!手機隨手一放就能充電,減少雜亂的充電線,是送給科技控或追求簡潔桌面的朋友的完美禮物。
- 實際使用者評價: 「超方便!上班手機放著就充電,滑鼠墊本身也很好滑。桌面瞬間乾淨很多,皮革的質感也很棒,同事看到都問在哪買的。」
- 💰 參考價格: $590
- 🚀 心動這裡買: 點我查看
7. 磁力自動攪拌杯
從此告別攪拌不均的結塊蛋白粉,一鍵就能擁有完美飲品。

- 🔥 特色: 利用磁力膠囊高速旋轉,自動攪拌杯中飲品,USB 充電。
- 💬 推薦理由: 堪稱健身族與懶人必備的「黑科技」!用來泡蛋白粉、咖啡、奶茶都超方便,是個充滿趣味又非常實用的新奇禮物。
- 實際使用者評價: 「用來泡乳清超讚,完全不會結塊!轉起來的漩渦很療癒,清洗也很方便,比手搖的均勻多了,很酷的發明。」
- 💰 參考價格: $429
- 🚀 心動這裡買: 點我查看
8. iWALK 直插式行動電源
手機沒電的終極救星,不用帶線,即插即用!

- 🔥 特色: 口袋大小,自帶充電頭,隨插即用,無需額外帶線。
- 💬 推薦理由: 21 世紀最偉大的發明之一!解決了忘帶充電線的終極窘境。體積輕巧,掛在包包上或放口袋都沒負擔,送這個絕對是零負評。
- 實際使用者評價: 「真的太方便了!出門不用再另外帶一條線,體積很小,應急充電非常夠用。現在出門沒帶它會沒有安全感,已經推薦給所有朋友。」
- 💰 參考價格: $499 - $880
- 🚀 心動這裡買: 點我查看
9. 精美香氛禮盒
打開禮盒的瞬間,就被香氣與美麗的花朵治癒了。

- 🔥 特色: 結合擴香瓶與永生肥皂花,包裝精美,附提袋與卡片。
- 💬 推薦理由: 視覺與嗅覺的雙重饗宴,送禮的「安全牌」首選!精緻的包裝讓禮物質感大升級,幾乎沒有女生能抗拒。
- 實際使用者評價: 「禮盒本人超美,完全不像這個價錢!送給朋友她超喜歡,肥皂花可以當擺飾,擴香的味道也很舒服,是個很有面子的禮物。」
- 💰 參考價格: $389
- 🚀 心動這裡買: 點我查看
10. OmyTag2 全球定位器
送給健忘的朋友,幫他守護鑰匙、錢包和所有重要的東西。

- 🔥 特色: 輕薄小巧,可掛在任何物品上,透過手機 App 即可定位。
- 💬 推薦理由: 一個充滿「關懷」的科技小物!如果你身邊有個常常找不到東西的朋友,送這個就對了!幫他解決生活中的小麻煩,比什麼都貼心。
- 實際使用者評價: 「掛在鑰匙上安心很多,有好幾次都是靠它找到鑰匙的。定位還蠻準的,App 操作也簡單,對於我這種金魚腦來說是個偉大的發明。」
- 💰 參考價格: $299 - $490
- 🚀 心動這裡買: 點我查看
總結與選購懶人包
500 元的交換禮物,不僅僅是價格的提升,更是品味與心意的考驗。希望這份清單能幫助你找到最適合的禮物,讓你在今年的聖誕派對上,送出令人驚豔的滿分好禮!















