思考的確是難的一件事!但是善用 AI 工具來協助,可以有效的幫上忙。如果以曼陀羅思考來協助,並且透過 AI 產生內容再繪製成圖片,可以輸出很棒的結果。


主題:高中生自主學習
我要建立二層的曼陀羅思考九宮格,你是一個邏輯思考的專家,請你協助建立:
1.第一層:根據問題敘述中的「主題」,建立曼陀羅思考九宮格的八個項目
2.第二層:再分別以這八個項目為主題,產生曼陀羅思考的八個項目。
3.根據這個二層結構的曼陀羅思考九個九宮格,提供繪製思維導圖的Markdown語法內容。

首先,你會得到第一層九宮格的8個項目內容,接著會看到每一個項目形成的九宮格項目內容。

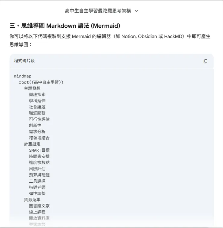
再往下就可以看到:思維導圖 Markdown 語法 (Mermaid),請點選:程式碼片段中的「複製」圖示。

在記事本中貼複製的內容,並且修正前幾個字。然後,再複製這些文字內容。

貼到 Excel 試算表中的A欄,接著很容易就可以建立好這個由 AI 提供的二層九宮格的曼陀羅思考表格內容。

你也可以將這些內容繪製成手繪的心智圖,例如,提示詞:
將以上markdown內容繪製成手繪心智圖,提供手繪版本的心智圖,並加上一些圖示,採用3:2版面。不需要顯示引註資料(cite)。
記得選取:生成圖像和思考型。

心智圖畫的很棒喔!

如果要直接繪出二層的九宮格,也可以使用以下的提示詞:
將以上markdown內容繪製成二層九宮格的資訊圖表,並加上一些圖示,採用3:2版面。不需要顯示引註資料(cite)。
以下是一些實例:







































