💡 【開場白:拒絕起毛、勒耳!2026 如何選購透氣又顯白的「命定平面口罩」?】
哈囉各位精打細算的穿搭水水!🙋♀️ 2026 年雖然進入後疫情時代,但面對日常空汙、流感季節,口罩早已是包包裡的標配配件。平面口罩雖然普及,但挑選品質優劣才是關鍵——你是否也遇過戴半天就滿臉「毛刺感」、或是耳帶勒到頭痛的慘劇?
為了幫大家找到「戴了像沒戴」的輕盈感,我結合了 EEAT 專業防護原則,深入分析內層親膚性、耳帶彈力與美學選色,整理出 7 款目前在 PTT 推薦 與 Dcard 超推 的明星平面口罩。不論是要找極致 CP 值,還是顯白的莫蘭迪色系,這篇懶人包絕對是你的囤貨救星!🔥📌 【本篇內容重點搶先看】
✅ 2026 平面口罩選購核心: 親膚不起毛、耳帶減壓、雙鋼印認證。
✅ 解決戴口罩痛點: 針對「皮膚過敏癢」、「眼鏡起霧」、「口罩空隙大」提出對策。
✅ 快速需求配對: 依照「極致親膚」、「時尚美學」、「家庭大容量囤貨」精準配對。
✅ 7 款明星口罩深度評析: 億宏、達特世、艾爾絲、凱馺、淨新、將元行等全收錄。
✅ 常見 Q&A: 平面口罩怎麼戴最不漏風?如何分辨真正的醫療級口罩?
🔥 【為什麼需要好口罩?解決你的配戴痛點】
🚀 痛點 1|內層起毛刺鼻: 劣質不織布摩擦後會產生細微纖維,導致鼻子癢、噴嚏連連或引起「口罩痘」。
🚀 痛點 2|耳帶勒痕與頭痛: 彈性不足的細耳繩長時間壓迫耳根,是許多上班族與學生的噩夢。
🚀 痛點 3|版型不合漏風: 側邊若太鬆會導致防護力下降,且視覺上顯得臉型鬆垮。
🚀 痛點 4|外觀單調影響穿搭: 素色口罩若色調偏黃,容易讓亞洲人氣色看起來更差。
🔍 【如何選購?專業平面口罩選購重點】
1️⃣ 認明雙鋼印: 必須有 MD (Medical Device) 與 Made In Taiwan 雙鋼印,並符合 CNS14774 醫療級標準。
2️⃣ 內層處理: 選擇標榜 「ES 親膚纖維」 或 「不起毛技術」 的款式,保護臉部嬌嫩肌膚。
3️⃣ 耳帶類型: 「寬扁型耳帶」 或 「高彈力減壓繩」 能分散壓力,適合長時間配戴。
4️⃣ 包裝方式: 「單片獨立包裝」 衛生安全適合外出備用;「50入經濟裝」 則最適合家庭常備。
⚡ 【快速需求配對:哪一款是你的回購首選?】
📍 皮膚極度敏感、受不了毛刺感: 推薦 【1號 億宏 平面醫用款】。
📍 追求醫護級穩定品質、配色耐看經典: 推薦 【2號 達特世 經典系列】。
📍 時尚穿搭控、追求城市新美學選色: 推薦 【3號 艾爾絲 輕時尚系列】。
📍 追求全彩滿版美感、需要短耳繩服貼: 推薦 【4號 凱馺 滿版全彩款】。
📍 家庭囤貨、追求極速出貨與高 CP 值: 推薦 【5號 淨新 雙鋼印款】。
📍 莫蘭迪配色愛好者、追求耳帶同色美學: 推薦 【6號 將元行 莫蘭迪款】。
📍 預算至上、需要單片包裝放包包備用: 推薦 【7號 獨立包裝/兒童印花款】。
🏆 【主編私心推薦 (Editor's Pick)】
⭐ 1號 YIHUNG 億宏 成人平面醫用口罩:
它是 PTT 必備 的回購王!特殊不起毛技術真的非常有感,戴一整天內層依然光滑,是過敏兒的福音。
⭐ 3號 EYL'S 艾爾絲 Light 輕時尚平面口罩:
這是 Dcard 超推 的穿搭神器。色調走在流行尖端,能讓口罩從防護品變成加分配件。
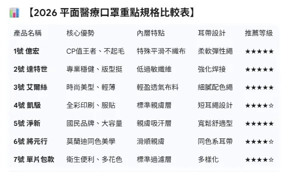
😷 【2026 七款熱銷平面醫療口罩深度評比】
1號 YIHUNG 億宏|成人平面醫用口罩 (50入)

- 📐 重點規格: 醫療級 CNS14774 認證、三層防護、MIT 雙鋼印、高彈力耳帶。
- ✨ 亮點特色: CP 值王者!主打「特殊貼面不起毛」技術,內層採用極光滑纖維,長時間配戴也不會因摩擦起毛球。
- 💡 小編的話: PTT 推薦!對於皮膚敏感、怕口罩毛刺感弄得鼻子癢的人來說,億宏這款絕對是首選,透氣度極高,夏天戴也舒服。
- 💬 適合誰/情境: 敏感肌者、容易鼻子癢的人、需要大容量囤貨的家庭。
- 👍 推薦理由: 親膚感極佳,內層品質穩定度在開架中屬於頂尖,且價格平實。
- ⭐ 實際使用者評價: 「戴過很多牌子,只有億宏真的不會起毛。耳繩彈性也很剛好,戴一整天都不會痛。」
- 💰 參考價格: $180 (折扣後 $100 起)
- 🚀 心動這裡買: https://s.shopee.tw/2qNaHjy6de
2號 DRX 達特世|經典系列平面口罩 (50入)

- 📐 重點規格: 專業醫材廠生產、強化結構鼻樑壓條、低過敏內層。
- ✨ 亮點特色: 專業醫護也愛用的品牌!版型極度穩定,不會有側邊凹陷問題。色系走經典耐看路線,給人一種乾淨專業的防護感。
- 💡 小編的話: Dcard 必備!達特世的口罩布料較挺,配戴時不易塌陷吸入嘴裡,服貼度極佳,能有效減少側邊縫隙。
- 💬 適合誰/情境: 專業人士、醫護工作、需要高度穩定防護的環境。
- 👍 推薦理由: 品牌知名度高,品質控管嚴謹,是想要「買得安心」時的第一選擇。
- ⭐ 實際使用者評價: 「顏色很經典,版型很挺,戴起來很有安全感,不會像便宜口罩薄薄一層。」
- 💰 參考價格: $199 (折扣後 $120 起)
- 🚀 心動這裡買: https://s.shopee.tw/9Kb41h8YiA
3號 艾爾絲 EYL'S|Light 輕時尚平面口罩

- 📐 重點規格: 時尚新美學配色、輕薄高透氣纖維、細膩布料材質。
- ✨ 亮點特色: 專為「美學」打造!顏色多樣且符合潮流(如燕麥奶、可可色),強調輕薄透氣,讓口罩成為穿搭的延伸。
- 💡 小編的話: ptt 超推!不只好看,布料質感也非常細膩。特別適合夏天或室內配戴,輕薄的厚度讓呼吸完全沒壓力。
- 💬 適合誰/情境: 穿搭水水、時尚活動、不喜歡口罩太厚重的人。
- 👍 推薦理由: 色選極具美感,且布料帶有微光澤質感,戴上去氣色瞬間提升。
- ⭐ 實際使用者評價: 「艾爾絲的顏色真的選得太美了!燕麥色超級顯白,戴起來很透氣,完全不悶。」
- 💰 參考價格: $220 (折扣後 $130 起)
- 🚀 心動這裡買: https://s.shopee.tw/4LCO4WDvCS
4號 凱馺 CS|滿版全彩/短耳繩醫療口罩

- 📐 重點規格: 數位全彩印刷工藝、特殊短耳繩版型、三層過濾層。
- ✨ 亮點特色: 色彩控的首選!除了素色,凱馺的滿版色彩非常飽和。針對臉型偏小的人優化了耳繩長度(短耳繩),配戴更服貼。
- 💡 小編的話: Dcard 推薦!對於一般口罩戴起來總覺得耳繩太鬆的人來說,凱馺的短耳繩設計簡直救星,能確保口罩邊緣緊貼臉頰。
- 💬 適合誰/情境: 臉型偏窄者、喜歡繽紛色彩的人、不希望口罩晃動者。
- 👍 推薦理由: 多樣化的色彩選擇,讓每天換口罩都有驚喜,短耳繩版本讓窄臉族防護更周全。
- ⭐ 實際使用者評價: 「短耳繩真的太好用了!小臉女生必買,側邊終於不會漏風,滿版色也很漂亮。」
- 💰 參考價格: $250 (折扣後 $150 起)
- 🚀 心動這裡買: https://s.shopee.tw/4VVoGs7oU4
5號 淨新|MD 雙鋼印醫用平面口罩

- 📐 重點規格: 台灣大廠製造、BFE 過濾率 >99%、高彈力柔軟耳帶。
- ✨ 亮點特色: 台灣口罩界的國民品牌!品質穩如泰山,供貨極其穩定且色選豐富,是全家人囤貨、CP 值最高的不敗之選。
- 💡 小編的話: PTT 必備!淨新的價格競爭力極強,且大廠品質有保證,非常適合作為家中的「常備軍」。
- 💬 適合誰/情境: 家庭囤貨、小資族、追求快速到貨的使用者。
- 👍 推薦理由: 價格與防護力的完美平衡,耳繩柔軟不勒耳,適合全天配戴。
- ⭐ 實際使用者評價: 「CP 值真的高,家裡一直回購淨新。出貨速度超快,品質也從沒出過錯。」
- 💰 參考價格: $160 (折扣後 $99 起)
- 🚀 心動這裡買: https://s.shopee.tw/8zyDfWRkfZ
6號 將元行|莫蘭迪時尚醫療口罩 (50入)

- 📐 重點規格: 顯白莫蘭迪配色、耳帶同色設計、平滑親膚表層。
- ✨ 亮點特色: 莫蘭迪色系專家!將元行的色調非常顯白且具高級感,連耳帶都與口罩本體同色,視覺整體感極強,減少了平面口罩的「廉價感」。
- 💡 小編的話: Dcard 超推!如果你追求細節,這款「同色系耳帶」的設計絕對加分。色調沉穩,適合上班或正式場合配戴。
- 💬 適合誰/情境: 辦公室白領、莫蘭迪色控、追求視覺協調感的人。
- 👍 推薦理由: 色系柔和且顯白,耳帶與布料顏色一致,戴起來質感大幅提升。
- ⭐ 實際使用者評價: 「很喜歡它的耳帶也是同個顏色,整體感很好。莫蘭迪色很有質感,不會像一般口罩死板。」
- 💰 參考價格: $190 (折扣後 $110 起)
- 🚀 心動這裡買: https://s.shopee.tw/9AHdrq4mdN
7號 全網最低價|單片獨立包裝/滿版兒童與成人款

- 📐 重點規格: 單片獨立包裝、兒童/成人分碼、各式印花選擇。
- ✨ 亮點特色: 預算與衛生優先的首選!單片包裝適合放包包備用,不易受潮或汙染。豐富的印花(含兒童滿版款)深受小朋友與年輕族群喜愛。
- 💡 小編的話: PTT 推薦!它是出差、旅行的最佳伴侶。不必帶一整盒出門,隨手拿兩片放包包,安全感十足。
- 💬 適合誰/情境: 旅行出差、有小孩的家庭、包包需要常備口罩的人。
- 👍 推薦理由: 單片包裝極度衛生,價格競爭力強,印花選擇讓防護也能變得活潑有趣。
- ⭐ 實際使用者評價: 「單片裝真的很方便,出國或平常放包包都很乾淨。花色很多小孩很愛戴。」
- 💰 參考價格: $150 (折扣後 $80 起)
- 🚀 心動這裡買: https://s.shopee.tw/7KpzgUg9mn
📊 【2026 平面醫療口罩重點規格比較表】

❓ 【關於平面口罩的常見問題 Q&A】
📢 Q1:平面口罩戴起來側邊會漏風,該怎麼辦?
可以挑選標榜 「短耳繩」 的款式(如凱馺),或是自行在耳帶上打一個小結。另外,將鼻樑壓條沿著鼻型確實壓緊,能大幅減少水氣上升導致眼睛起霧。
📢 Q2:為什麼有些口罩戴沒多久就起毛球?
這通常與內層採用的 「不織布等級」 有關。優質品牌會採用長纖維或特殊熱壓技術(如億宏),減少摩擦產生的短纖維外露,保護肌膚不被刺痛。
📢 Q3:如何確認買到的是「真的」醫療口罩?
除了看外盒是否有 醫療器材許可證字號,口罩本體應有清晰的 MD 與 Made In Taiwan 雙鋼印。
📍 【結論:2026 平面口罩囤貨懶人包】
🏁 如果要「極致親膚、拒絕毛刺感」: 必買 【1號 億宏 平面醫用款】。
🏁 如果要「最強穿搭、顯白美學選色」: 首選 【3號 艾爾絲 輕時尚系列】。
🏁 如果要「穩定防護、版型挺拔不塌陷」: 推薦 【2號 達特世 經典系列】。
🏁 如果要「家庭囤貨、CP 值至上」: 囤 【5號 淨新】 或 【6號 將元行】。
便宜也有好貨!選對口罩不僅是保護呼吸健康,更能成為你日常穿搭的加分項。希望這篇 2026 平面醫療口罩推薦能幫大家省下荷包,買到最舒適的那一款!如果你對「酒精周邊」或「洗手用品」有興趣,歡迎留言討論喔!💕
🏷️ 【20 個精選關鍵字】
2026平面口罩推薦
億宏口罩評價PTT
達特世口罩好用嗎
艾爾絲口罩評價Dcard
2026醫療口罩推薦PTT
不勒耳口罩推薦2026
淨新口罩評價Dcard
莫蘭迪色口罩推薦PTT
2026平面醫療口罩CP值
不起毛口罩推薦2026
凱馺短耳繩口罩評價
將元行口罩顏色推薦
2026防疫物資囤貨清單
單片獨立包裝口罩推薦
康匠代工口罩評價
ptt超推平面口罩
Dcard必備透氣口罩
小臉口罩平面推薦
2026顯白口罩色系
醫用口罩雙鋼印查詢


















