
這是此次改裝的主角,日本三田電波製-溫度補償型石英振盪器(TCXO),頻率誤差分別為 +/- 1.0ppm(0510型)與 +/- 2.5ppm(1625型)。1625 型定價日幣 4,000
衰聲的根源-Jitter
大家都了解時基抖動(Jitter)是造成數位音源刺耳、毛躁的主因之一,什麼是 jitter 呢?jitter 就像是您每天上班到達公司的時間不固定,有時 7:30,有時 7:50 或者 8:10(遲到),假如您中午才到,這jitter就相當大了。時下因為它而衍生出不少產品出來,如 Audio Alchemy DTI Plus、Theta TLC、Sonic frontier Jitter Bug 與 Monarchy DIP(本人有一台),其目的都是為了降低轉盤的 jitter。在轉盤與 DAC 中都會有一個 clock 來使取樣樣本在正確的時間出現,如果這個 clock 不準,漂忽不定,jitter 就會產生。像我輩 DIY 族,最常做的改善就是供應一個乾淨的電源給轉盤或 DAC,這是改善 jitter 蠻有效的方法。在接下來的內容中,則是將改善重點放在 clock 身上。

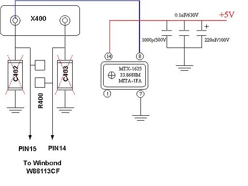
這是改裝的電路簡圖,其中 C402 與 C403須拆除,原廠藍色塑膠包裝的振盪器 X400 也一併拆 除。+5V 電源則是由 LT1085 穩壓後,再經 220UF//0.1UF//1000p 送入 MTX-1625
拆除振盪器與兩顆電容
創巨 52X CD-ROM 電路板上有兩顆藍色塑膠包裝的振盪器,分別為 33.86 MHz 與 16.93 MHz,根據日本友人告知,更換 16.93 MHz並不會對聲音有所助益,這次所要更換則是針對那顆 33.86 MHz 進行更換。33.86MHz 在電路板上標示為 X400,用烙鐵可以輕易的將它拆下,X400 兩端分別接著兩顆 SMD 電容,C402 與 C403,如何拆呢?我的做法是用兩把烙鐵,兩端同時加熱,電容就輕易的取下。拆下這三顆零件後,您可以觀察一下它們彼此間佈線的的情況,X400 一端與 Winbond 的 PIN15 相連,另一端則與 PIN14 相接,查閱 Winbond W88113CF 這顆解碼與控制晶片的 datasheet,PIN15是 XIN,PIN14 是 XOUT,也就是說,只要將 TCXO 的 output 簡單地接至 PIN15 端,幾乎就算完成了。另外,電路板標示 R400 的電阻為空接,起初也是滿頭霧水,後來翻遍 Winbond 的 datasheet,才知在 XIN 與 XOUT 間已內建有電阻了。
這是電路板的近照,上面兩顆 SMD 電容,與藍色振盪器須先拆除

這是振盪器外型尺寸與接腳示意圖
電路連接
我用一塊小電路板來按裝新的振盪器,板子背面焊有前面所提的 220uF//0.1uF//1000p 三顆電容,另外使用 4PIN 震盪器專用腳座,其實長得就像 14PIN 的 IC 座,但只有四支 PIN。這塊小電路板與 CD-ROM 電路板有三條線要連接,分別是 +5V、地線與震盪器輸出,TCXO 所用的 +5V 電源是來自於 CD-ROM 電源供應部份,另外,我用一條銀線做為震盪器輸出與 Winbond PIN15 的連接,從照片您可以發現這條銀線是接到 CD-ROM 電路板背面,因為背面的焊點與正面 X400 焊點是貫孔相通的,所以就近由背面連接。

這是兩塊電路板連接完成的照片,照片中細細的銀線是將振盪器頻率傳送給 CD-ROM 電路板

這是另一張照片
聲音表現
換裝完畢,初步試聽結果是,個人認為在聲音清晰度與耐聽程度上有頗大的改善,還有一股莫名的高貴感。我有一台 Monarchy DIP(Digital Interface Processor),以前是裝在 CD-ROM 與 DAC 間,用了它對於聲音的改善具有正面效果,是個好東西,自從 CD-ROM 換裝 TCXO 後,我已將 DIP 換下。

這是退役的 Monarchy DIP













