
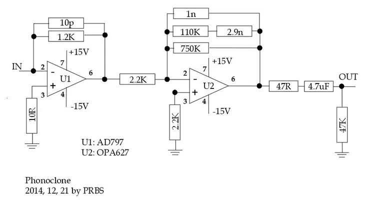
The Phonoclone -- MC 唱頭放大器
以 Krell KPE Reference 為目標
今年七月從美國 eBay 購入 Krell KPE Reference MC 唱頭放大,這台唱放是我心儀已久的對象,收到機器時心中非常開心與興奮,將它接入系統取代 Phonoclone,唱頭是 Dynavector XX2,將增益定在 76dB(與 Phonoclone 相同),阻抗設在 100 歐姆。開聲後第一印象是,聲音相當的細緻,細緻的聲音本質上,仍保有不錯的厚度與動態,與 Phonoclone 相較起來,KPE 在交響樂曲上的層次表現較 Phonoclone 占上風,聲音也比較靈活些;Phonoclone 則在人聲上佔優勢,厚度較佳,低頻表現比 KPE 好些。

今年七月購於美國 eBay 的 Krell KPR Reference MC 唱頭放大

取消 DC Servo 的 Phonoclone 電路圖

將交連電容焊在 IC 轉換板上,方便更換電容,目前使用 Black Gate N 4.7uF
移出電源變壓器
隨即著墨在電源上,高增益的 MC 放大器,通常對電源是很敏感的,雖然變壓器內置時並未感染任何哼聲,但變壓器外置對 MC 放大而言,還是有潛在的優點。找出第一代裝 BZLS 的板子,卸除剩餘零件後,變壓器與 AC 座就直接固定在板子上,上網買了些 D-sub 9-pin 公母座,母座固定在變壓器端,公座則固定在 Phonoclone 機殼端,以 D-sub 9-pin 作電源連接是仿效 KPE 的設計,目的是可以直接使用 KPE 的 DC 電源線,照片中的橙色連接線是後來才製作的。

變壓器外置情形
在整流穩壓上也作了些改變,這部分是參照 OP 前級穩壓,整流後加入 RC 濾波,變壓器有兩組次級電壓,原來採用 AC 18V 供電,這次選用較高的 24V 電壓。電阻部分取手邊庫存料 Dale 3W 464R,四顆並聯為 116R,阻值的選用依據是以能產生最大壓降,但仍能提供 LM317/337 足夠的輸入電壓。另外穩壓輸出加並了 Rel-Cap PPMF 0.22uF。

稍微修改的穩壓電源,使用較高電壓,搭配 RC 濾波

背板 D-sub 9-pin 公座固定情形
小改後的 Phonoclone 聲音表現?它讓我不間斷地唱片一片接著一片放,是一種有吸引力且讓人愉悅的聲音;對於複雜龐大的交響樂曲,場面從容有序而不紊亂,兼具活力與力量的表現。
至於 Krell KPE Reference,雖是曾經心儀的對象,幾經思量,還是決定送它出門,12 月初已於 MyAv 二手區售出了。










