🐕 2026 年了,你還在用傳統項圈遛狗,看著毛孩因為暴衝而勒得氣喘吁吁嗎?或是每次出門穿背帶都像在打仗,搞得滿頭大汗毛孩還被勒到不舒服?選對一雙好的「胸背帶」,不僅能保護氣管與頸椎,更能讓散步變成一種享受而非折磨!
市面上背帶種類繁多,從強調防爆衝的工型、5秒穿戴的背心式,到高質感的設計師品牌通通有。為了幫助毛爸媽們避雷,小編整理了 PTT推薦 與 Dcard超推 的 7 款年度熱銷產品,結合真實用戶回饋,整理出這份「2026 寵物胸背選購全攻略」,讓你家毛孩散步也能有滿滿儀式感!🚀本篇內容重點搶先看
✅ 2026 必買清單:精選 歐豆K、摸肚肚、SPUTNIK 等 PTT/Dcard 熱議品牌。
✅ 破解選購 3 大痛點:秒懂「工型、馬鞍型、H型」如何根據體型與暴衝強度挑選。
✅ 快速需求配對:暴力拆家暴衝族、優雅散步小文青、新手飼主好上手,一秒找到適合款。
✅ 主編私心推薦:精選本次評比中「穿戴最神速」與「防護最全方位」兩款代表。
💡 為什麼你需要好的胸背帶?解決 3 大遛狗痛點
- 痛點 1:毛孩一出門就變脫韁野馬,勒到咳嗽?解方:選擇「防爆衝工型設計」。這是 Dcard必備 的知識,壓力分擔在胸腔而非頸部,能有效保護脆弱氣管。
- 痛點 2:穿戴複雜像在玩益智遊戲,毛孩等到沒耐心?解方:指名「背心式或5秒穿戴款」。這是 PTT推薦 的懶人首選,只需雙腳踏入或單扣設計,一秒穿戴完成。
- 痛點 3:材質粗糙磨損腋下,散步完皮膚紅腫?解方:挑選「麂皮或透氣軟布材質」。這是 Dcard超推 的細節,減緩皮膚摩擦,適合皮膚敏感或短毛毛孩。
🎯 快速需求配對
- 暴衝力量驚人、需要防掙脫護氣管 👉 [1️⃣歐豆K 工型防爆衝背帶] (2026 Dcard超推)。
- 追求極速穿戴、中大型犬柴犬飼主 👉 [2️⃣摸肚肚 5秒穿戴背帶] (2026 PTT推薦)。
- 質感美學派、不傷氣管設計首選 👉 [5️⃣SPUTNIK EXPLORE 背帶] (2026 ptt超推)。
- 貓咪或小型犬、追求極致柔軟觸感 👉 [3️⃣萌萌寵 麂皮胸背帶] (2026 Dcard必備)。
主編私心推薦:
- 2️⃣摸肚肚 5秒穿戴背帶:真的是柴犬、大型犬的救星,穿脫快到毛孩來不及生氣,是 Dcard必備。
- 5️⃣SPUTNIK EXPLORE:外型美到不行且結構扎實,是 PTT推薦 的國產品牌之光。
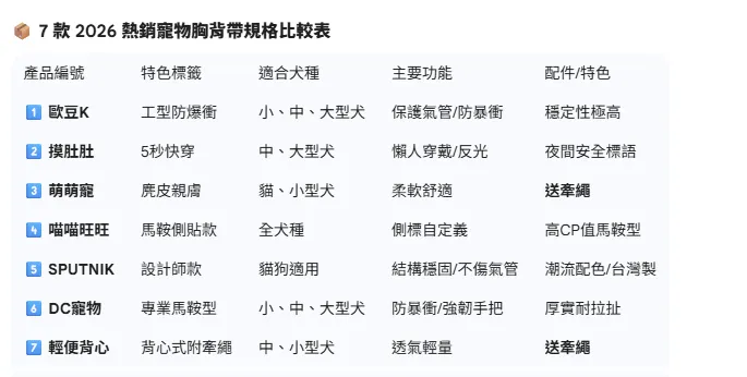
📦 7 款 2026 熱銷寵物胸背帶規格比較表

1️⃣ 專業避震戰神:🏆 【歐豆K】狗狗工型防爆衝胸背帶

- 📝 重點規格:工型力學設計、多耐磨扣環、全尺寸涵蓋。
- ✨ 亮點特色:這是 Dcard超推歐豆K胸背帶 的強項!工型結構能將暴衝力平均分散在胸骨,避免壓迫喉嚨。
- 💡 小編的話:針對力氣大的毛孩,這款背帶的包覆性極佳,是 PTT推薦歐豆K胸背帶 中評價最穩定的高 CP 選項。
- 💬 適合誰/情境: 散步會瘋狂拉扯、容易咳嗽或有氣管坍塌風險的狗狗。 💬
- ❤️ 推薦理由:結構扎實,三點支撐設計能有效減少毛孩因暴衝受傷的機率。
- 💰 參考價格:$399 - $599
- 🚀心動這裡買🚀 https://s.shopee.tw/7KqXUm06gz
2️⃣ 懶人快穿首選:🏆 『摸肚肚』5秒穿戴寵物胸背帶

- 📝 重點規格:夜間反光條、一鍵快速插扣、加厚透氣網布。
- ✨ 亮點特色:主打 5 秒就能穿好!對於不喜歡被擺弄四肢的毛孩來說簡直是救星,也是 PTT必備摸肚肚胸背帶。
- 💡 小編的話:Dcard超推摸肚肚胸背帶 的原因在於它的反光設計與側標標語,增加夜間散步安全性。
- 💬 適合誰/情境: 中大型犬、急性子毛孩、或是每天趕著出門遛狗的上班族。 💬
- ❤️ 推薦理由:內裡柔軟不卡毛,操作直覺,連長輩都能輕鬆學會穿戴。
- 💰 參考價格:$699 (任選2件1390)
- 🚀心動這裡買🚀 https://s.shopee.tw/9Uv24liaQR
3️⃣ 親膚柔軟專家:🏆 【萌萌寵】麂皮寵物胸背帶(送牽繩)

- 📝 重點規格:麂皮絨面料、防勒背心式、附同色系牽繩。
- ✨ 亮點特色:ptt超推萌萌寵胸背帶 適合貓咪與小型犬。麂皮質感非常柔軟,即使是短毛狗也不怕磨傷腋下皮膚。
- 💡 小編的話:這款是 Dcard必備萌萌寵胸背帶,顏色非常網美,隨便穿都好拍。
- 💬 適合誰/情境: 貓咪、小型犬、或是皮膚細嫩怕摩擦的毛孩。 💬
- ❤️ 推薦理由:買背帶送牽繩超划算,面料透氣四季皆宜。
- 💰 參考價格:$350 - $450
- 🚀心動這裡買🚀 https://s.shopee.tw/4AtVj00QtS
4️⃣ 個性側標代表:🏆 【喵喵旺旺】馬鞍型防暴衝胸背帶

- 📝 重點規格:馬鞍型負重設計、魔鬼氈側貼、耐拉扯手把。
- ✨ 亮點特色:Dcard超推喵喵旺旺胸背帶 具備手把設計,危急時能立刻抓起毛孩。
- 💡 小編的話:這款是 PTT推薦喵喵旺旺胸背帶 的高 CP 選擇,側貼還可以自己更換趣味文字,辨識度超高。
- 💬 適合誰/情境: 需要近距離控制毛孩、或是喜歡在背帶上搞怪貼標語的飼主。 💬
- ❤️ 推薦理由:包覆感十足,對於力氣大的中型犬有很好的控制力。
- 💰 參考價格:$299 - $450
- 🚀心動這裡買🚀 https://s.shopee.tw/60L9uOGQGC
5️⃣ 潮流設計標竿:🏆 SPUTNIK EXPLORE 探索系列胸背帶

- 📝 重點規格:專利不傷氣管結構、高品質尼龍、台灣製造。
- ✨ 亮點特色:ptt超推SPUTNIK胸背帶 是許多質感飼主的心頭好,結構設計完全避開支氣管位置。
- 💡 小編的話:它是 Dcard必備SPUTNIK胸背帶,除了功能性,外型更是領先業界,隨便穿都是街頭焦點。
- 💬 適合誰/情境: 重視設計美感、追求高品質台灣製造、不想毛孩氣管受壓迫的飼主。 💬
- ❤️ 推薦理由:細節處理極佳,耐用度高,是投資一件可以用很久的高端選擇。
- 💰 參考價格:$880 - $1,180
- 🚀心動這裡買🚀 https://s.shopee.tw/5Am2utJ3uL
6️⃣ 強力支撐神帶:🏆 【DC寵物】馬鞍型防暴衝寵物胸背帶

- 📝 重點規格:加寬胸墊、高強度尼龍扣環、多尺寸選擇。
- ✨ 亮點特色:Dcard超推DC寵物胸背帶 主打專業級馬鞍構造,能有效穩定毛孩的重心,防止掙脫。
- 💡 小編的話:PTT推薦DC寵物胸背帶 常見於訓犬需求,穩固性是它的最大優勢。
- 💬 適合誰/情境: 有逃脫大師稱號的狗狗、或是體型較大的工作犬。 💬
- ❤️ 推薦理由:結構厚實抗拉扯,手把處設計符合人體工學,方便隨時拉住毛孩。
- 💰 參考價格:$320 - $480
- 🚀心動這裡買🚀 https://s.shopee.tw/BNMxiJc2c
7️⃣ 國民熱銷入門:🏆 背心式透氣胸背帶(贈牽繩)

- 📝 重點規格:背心一體式、透氣蜂巢網布、超值贈品。
- ✨ 亮點特色:ptt超推背心式胸背帶 價格極度親民,適合還在發育中的幼犬。
- 💡 小編的話:雖然價格便宜,但安全性與舒適度都有一定水準,是 Dcard必備背心式胸背帶。
- 💬 適合誰/情境: 小資族、幼犬過渡期使用、或是追求極致輕量化的飼主。 💬
- ❤️ 推薦理由:穿脫簡單不複雜,透氣性在夏天表現非常優秀。
- 💰 參考價格:$199 - $299
- 🚀心動這裡買🚀 https://s.shopee.tw/70Dh6JFGpv
🧐 寵物胸背帶選購常見 Q&A ❓
Q1:胸背帶一定比項圈好嗎?
答: 這是 Dcard網友 常問的。對於愛暴衝、氣管敏感(如博美、貴賓)或頸椎有問題的毛孩,胸背帶絕對是首選。但若是要訓練腳側隨行,項圈可能有較好的提示效果。PTT推薦 兩者搭配使用,散步首推胸背帶。
Q2:如何量測正確的尺寸?
答: 測量「胸圍」是最關鍵的!請量測前腳後方最寬的一圈,並預留約 1-2 根手指的寬度。Dcard超推 購買前先對照各品牌提供的尺寸表,避免買太鬆導致脫逃。
Q3:夏天穿馬鞍型背帶會太熱嗎?
答: PTT推薦 選擇有「透氣孔面料」或「工型/H型」設計的款式。馬鞍型雖然包覆感好,但若毛孩非常怕熱,建議選擇像 7️⃣輕便背心款 這種薄款設計。
📍 總結:2026 寵物胸背帶選購懶人包
- 暴衝控制、防掙脫首選 👉 [1️⃣歐豆K 工型胸背帶]。
- 懶人福音、5秒極速出門 👉 [2️⃣摸肚肚 5秒穿戴款]。
- 美感與氣管保護極致結合 👉 [5️⃣SPUTNIK 探索系列]。
- 幼犬、貓咪或小資族高CP推薦 👉 [3️⃣萌萌寵 麂皮款] 或 [7️⃣背心式款]。

















