💡 【開場白:2026 家事革命!讓清潔不再是苦差事,綠綠好日幫你找回生活質感】
每到大掃除或洗碗時刻,總是覺得油垢刷不掉、水痕擦不乾,甚至擔心化學藥劑傷手嗎?步入 2026 年,居家清潔品牌「綠綠好日」以植萃、環保且高效的特性席捲社群,成為許多小資家庭與毛孩家庭的救星。
本篇文章深入研究 PTT 推薦 與 Dcard 超推 的最新評價,整理出 7 款不可錯過的綠綠好日清潔與濾網系列。這份 PTT 必備 的選購攻略,將帶領你精準解決「廚房頑垢、洗碗油感、機器人異味」等痛點。不論你是精打細算的小資族,還是追求極致純淨的媽咪,都能在這裡找到解答!🚀📌 【本篇內容重點搶先看】
✅ 2026 必買清單: 精選洗碗慕斯、油污清潔劑、掃拖專用液等 PTT/Dcard 熱議產品。
✅ 破解 3 大清潔痛點: 頑固油垢、奶瓶化學殘留、寵物家庭清潔劑挑選。
✅ 快速需求配對: 針對洗碗懶人、料理狂人、科技家電愛好者,一秒找到命定款。
✅ 主編私心推薦: 揭曉哪款是「回購率之王」,哪款是家有毛孩的「不二之選」。
✅ 選購 FAQ: 清潔劑可以用在 IH 爐嗎?濾網多久換一次?專業解答一次搞定。
🔥 【為什麼需要綠綠好日?解決 3 大居家清潔痛點】
🚀 痛點 1|抽油煙機與 IH 爐油垢超難刷? 解方:選擇「綠綠好日廚房油污清潔劑」。這是 Dcard 必備 的除油神器,能軟化鏽斑與頑垢,不僅清潔還能保養防鏽。
🚀 痛點 2|洗碗精太傷手、沖不乾淨怕殘留? 解方:指名「碗盤清潔慕斯」。這是 PTT 推薦 的溫和配方,植萃酵素好沖洗,連寵物食器也能安心洗。
🚀 痛點 3|掃拖機器人拖完有異味或傷機身? 解方:選購「專用地板清潔劑」。這是 Dcard 超推 的山茶花精油配方,不傷全機型,更是犬貓家庭的福音。
🔍 【如何選購?綠綠好日選購重點】
1️⃣ 成分安全性: 優先挑選標榜「植萃」、「毛孩友善」的系列,特別是有小孩或寵物的家庭。
2️⃣ 使用便利性: 慕斯或噴霧設計能節省用量且分布均勻,是 ptt 超推 的省力選購要點。
3️⃣ 大包裝更划算: 若已經有噴頭瓶,購買「大包裝補充裝」能大幅降低成本,符合小資族精神。
4️⃣ 耗材相容性: 選購寵物前置濾網時,務必確認是否支援自家品牌(如 LG, Dyson 等)。
⚡ 【快速需求配對:一秒找到你的居家神隊友】
📍 料理狂人、廚房重度使用者: 推薦 【3號 油污清潔劑】、【2號 廚衛清潔組】。
📍 新手爸媽、寵物家長: 推薦 【5號 奶瓶清潔噴霧】、【4號 碗盤清潔慕斯】。
📍 懶人居家、科技家電愛好者: 推薦 【6號 掃拖專用地板清潔劑】。
📍 空氣品質要求、有過敏兒/毛孩: 推薦 【7號 寵物前置濾網】。
🏆 【主編私心推薦 (Editor's Pick)】
⭐ 2號 廚衛清潔溜溜組:
這是 Dcard 必備 的全能套餐。一組搞定碗盤、油污與玻璃水鍍膜,對於剛搬家或想一次補齊清潔備品的朋友來說,CP 值最高且最省心。
⭐ 6號 掃拖機器人專用地板清潔劑:
這是 PTT 推薦 的隱形冠軍。山茶花精油味道清新不刺鼻,最重要的是它專為機器人設計,不會堵塞管路,讓萬元機器活得更久。
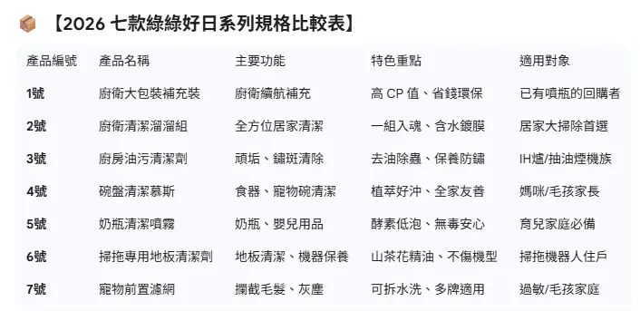
📦 【2026 七款綠綠好日系列規格比較表】

💎 【2026 七款綠綠好日熱銷品評比】
1號 廚房衛浴清潔 補充裝系列|小資省錢的長效後援

- 🧬 重點規格: 碗盤/油污/玻璃水鍍膜多款選、大容量包裝。
- 🌟 亮點特色: 針對已經擁有噴瓶的忠實用戶,提供高 CP 值的補充選擇。不僅減少塑料使用,更能以更低的平均單價維持家中的純淨。
- 💡 小編的話: 2026 Dcard 超推!如果你已經試過綠綠好日的厲害,直接買大包裝是聰明主婦的 Dcard 必備 技能。
- 💬 適合誰/情境: 定期大掃除、每天開伙的家庭、追求極致 CP 值的朋友。
- ❤️ 推薦理由: 價格彈性大,且清潔力與正裝完全一致,是 ptt 超推 的回購清單。
- 💬 實際使用者評價: 「Dcard 網友:這款補充裝真的是救星,環保又省錢,不用每次都買新瓶子。」
- 💰 參考價格: $129 - $499
- 🚀 心動這裡買: https://s.shopee.tw/6Ky6OnlKJ7
2號 廚衛清潔溜溜組|一組搞定全家汙垢的懶人神組

- 🧬 重點規格: 內含油污、碗盤、玻璃等多款清潔劑。
- 🌟 亮點特色: 集合了綠綠好日最受歡迎的廚衛產品,一次解決廚房油煙、浴廁水垢與碗盤油膩。
- 💡 小編的話: 2026 PTT 推薦!這是 PTT 推薦 的新手包,不用動腦挑選,這組就是最強的居家守護。
- 💬 適合誰/情境: 新屋入住、換季大掃除、想要一次體驗綠綠好日全系列的人。
- ❤️ 推薦理由: 組合價比單買划算,內容物均衡,是 Dcard 超推 的禮物首選。
- 💬 實際使用者評價: 「PTT 網友:買這組大掃除超爽,玻璃噴完水鍍膜真的比較不容易留水痕。」
- 💰 參考價格: $1,130
- 🚀 心動這裡買: https://s.shopee.tw/LgtFmlQDM
3號 廚房油污清潔劑 (體驗小包裝)|IH爐與抽油煙機的剋星

- 🧬 重點規格: 噴霧設計、保養防鏽成分、除蟲配方。
- 🌟 亮點特色: 專門對付陳年油垢、鏽斑。噴上去靜置一會,油垢就會自動軟化,清潔後還能在表面形成防護。
- 💡 小編的話: 2026 ptt 超推!這是 ptt 超推 的廚房必備品,特別是住大樓使用 IH 爐的住戶,噴一下即亮晶晶。
- 💬 適合誰/情境: 年久未清的抽油煙機、容易卡垢的瓦斯爐台、怕蟑螂出沒的廚房環境。
- ❤️ 推薦理由: 不僅去油還有除蟲保養功能,一瓶抵多瓶,CP 值非常高。
- 💬 實際使用者評價: 「Dcard 網友:噴在油煙機上真的流下黑水,清潔力超強但味道不會刺鼻到想哭。」
- 💰 參考價格: $199
- 🚀 心動這裡買: https://s.shopee.tw/40aBcYFGL2
4號 碗盤清潔慕斯 (體驗小包裝)|全家大小都能安心的植萃洗劑

- 🧬 重點規格: 植萃配方、慕斯瓶裝、無毒好沖洗。
- 🌟 亮點特色: 泡沫細緻且能快速包覆油污,重點是成分非常溫和,連毛孩的餐具都能放心洗,不會留下異味殘留。
- 💡 小編的話: 2026 Dcard 超推!這是 Dcard 必備 的安心洗劑,好沖洗不殘留感是它最大的優勢。
- 💬 適合誰/情境: 敏感肌(洗完手不乾澀)、家有寵物、或是擔心化學洗劑殘留的家庭。
- ❤️ 推薦理由: 慕斯設計用量省,去油力強卻不傷手,獲得 PTT 推薦 好評。
- 💬 實際使用者評價: 「PTT 網友:拿來洗毛小孩的飯碗超放心,重點是洗完碗不會有那種滑滑沖不乾淨的感覺。」
- 💰 參考價格: $129
- 🚀 心動這裡買: https://s.shopee.tw/8pfRNRWGZt
5號 奶瓶清潔噴霧|育兒生活最溫柔的保護

- 🧬 重點規格: 植萃酵素、台灣製造、低泡好沖洗。
- 🌟 亮點特色: 專為嬰幼兒設計。酵素成分能有效分解奶垢與口水油脂,無添加人工香精,守護寶寶健康。
- 💡 小編的話: 2026 PTT 推薦!對於新手爸媽來說,這是 Dcard 超推 的必買品,省下刷洗時間陪寶寶。
- 💬 適合誰/情境: 新生兒家庭、需要頻繁洗滌奶瓶、固齒器的父母。
- ❤️ 推薦理由: 噴霧設計能深入奶瓶死角,好沖洗特性讓洗滌更有效率。
- 💬 實際使用者評價: 「Dcard 網友:噴一下搖一搖就乾淨了,真的比傳統洗潔精好用很多,也比較安心。」
- 💰 參考價格: $349 - $730
- 🚀 心動這裡買: https://s.shopee.tw/7Kqdaholwo
6號 掃拖機器人專用地板清潔劑|守護全機型的山茶花精油

- 🧬 重點規格: 山茶花精油添加、不傷全機型(石頭/小米/科沃斯等均適用)、犬貓家庭友善。
- 🌟 亮點特色: 許多市售清潔劑會腐蝕掃拖機管路,這款專為機器人設計,不留膠不傷機。清新的山茶花香味能蓋過拖地後的悶味。
- 💡 小編的話: 2026 Dcard 超推!這絕對是 Dcard 必備 的機器人耗材,讓地板不再黏膩,更是 PTT 推薦 的必推款。
- 💬 適合誰/情境: 家中有掃拖機器人、重視地板質感、有爬行寶寶或寵物的家庭。
- ❤️ 推薦理由: 台灣製造品質保證,添加山茶花精油,讓家裡拖完像做 SPA。
- 💬 實際使用者評價: 「PTT 網友:買過這牌子後就不回去了,真的比較不傷機器,地板走起來很乾爽。」
- 💰 參考價格: $459 - $1,210
- 🚀 心動這裡買: https://s.shopee.tw/7KqdakaMSS
7號 可拆可水洗寵物前置濾網|空氣清淨機的耐用防線

- 🧬 重點規格: 適用 LG/Dyson/飛利浦等主流品牌、可拆水洗設計、防掉毛堵塞。
- 🌟 亮點特色: 針對多毛家庭設計。外掛這層濾網能優先攔截毛髮灰塵,保護昂貴的內部濾芯,提升機器效率。
- 💡 小編的話: 2026 ptt 超推!這是 ptt 超推 的省錢神物,濾芯變貴的年代,這款前置濾網能讓主濾網壽命延長一倍。
- 💬 適合誰/情境: 養貓養狗家庭、清淨機濾網消耗極快的使用者、空氣敏感情境。
- ❤️ 推薦理由: 可水洗重複使用,相容性極高,是空氣品質管理中的 Dcard 超推 產品。
- 💬 實際使用者評價: 「Dcard 網友:家裡兩隻貓,裝了這層後主濾網真的沒那麼快變髒,CP 值超級高。」
- 💰 參考價格: $329 - $558
- 🚀 心動這裡買: https://s.shopee.tw/4VWSDZazRU
🧐 綠綠好日清潔常見 Q&A ❓
📢 Q1:綠綠好日的廚房油污清潔劑可以噴在 IH 爐上嗎?
這是 Dcard 網友 最常問的問題。答案是:沒問題!這款清潔劑溫和不傷面板,但記得清潔後用濕布擦淨,爐面就會煥然一新。
📢 Q2:為什麼掃拖機器人一定要用「專用」清潔劑?
PTT 推薦 的觀點是:普通地板清潔劑容易產生過多泡沫或產生結晶,長期會堵塞機器人噴水口。綠綠好日這款是專門調配,不影響內部馬達運作。
📢 Q3:碗盤慕斯真的洗得乾淨油膩的麻辣鍋嗎?
絕對可以!慕斯微米級泡沫能快速乳化油污,建議先用廚房紙巾稍微擦去厚重油脂後噴上慕斯,靜置 30 秒後沖洗效果最驚人。
📍 【總結:2026 綠綠好日選購懶人包】
🏁 懶人一站式購齊: 首選 【2號 廚衛清潔溜溜組】。
🏁 毛孩家庭清潔救星: 推薦 【4號 碗盤慕斯】 + 【6號 地板清潔劑】。
🏁 空氣淨化保養達人: 必買 【7號 寵物前置濾網】。
🏁 頑固污漬終結者: 唯一支持 【3號 廚房油污清潔劑】。
選擇理由: 綠綠好日之所以在 2026 年依然受到 PTT/Dcard 網友 青睞,是因為他們在「效力」與「安全」間取得了完美平衡。別再讓刺鼻的化學味充斥家中,選對清潔工具,讓家事變得優雅又輕鬆!

















