
希臘 | Meteora | 梅特歐拉 | Travel in Meteora (希臘的梅特歐拉,來一場冒險之旅,尋找那那些天空之城!)
ღ 旅遊資訊官方網站:https://visitmeteora.travel/
/•᷅•᷄\୭ 延伸閱讀
↝ 2015 歐洲希臘親子自助 | 行程總整理↝ 希臘 | Meteora | 梅特歐拉 | St. Nikolas Anapafsas (聖尼可拉歐斯修道院)
↝ 希臘 | Meteora | 梅特歐拉 | Roussanou (魯莎努女修院)
↝ 希臘 | Meteora | 梅特歐拉 | Varlaam (瓦爾拉姆修道院)
↝ 希臘 | Meteora | 梅特歐拉 | Great Meteoron (大梅特歐羅修道院)
↝ 希臘 | Meteora | 梅特歐拉 | Trinity (特里亞達修道院)
↝ 希臘 | Meteora | 梅特歐拉 | St. Stephen (聖史蒂芬女修道院)
↝ 更多的照片:https://www.flickr.com/photos/alfie0703/tags/meteora
/•᷅•᷄\୭ Meteora 相關資訊
先來介紹一下 Meteora,以下文字來自於 Wiki 百科。
Meteora 在希臘語中是「漂浮在空中」的意思,這裡是希臘其中一座最大型的東正教修道院建築群 (另一座在阿索斯山)。
這裡的地理位置是希臘中部色薩利平原的西北邊緣,靠近皮尼奧斯河和品都斯山脈。
地質研究指出 Meteora 這一系列的天然岩柱,是6千萬年前由砂岩和礫岩而形成。當時的板塊移動把海床推高形成高原,被推高的砂岩層形成許多斷層,隨後持續的風化和地震讓眾岩柱逐漸形成,變成現在我們看到的形狀。
1988年,梅特歐拉被列入聯合國教科文組織世界遺產名錄,為複合遺產。
複合遺產指的就是雙遺產,同時為文化遺產和自然遺產。
** 以上圖片/影片截取至網路及影片作為文章描述使用,版權為原創所有,若有侵權敬請告知,將立即移除。
** The above pictures / videos are intercepted into the Internet and videos as the description of the article. The copyright is original and will be removed immediately if there is any infringement.
上圖是官方網站的地圖,稍微理解一下 Meteora 梅特歐拉的地形和地理位置。
梅特歐拉有兩個城鎮,左邊比較小的是 Kastraki 卡斯特拉基小鎮,右邊比較大的是 Kalambaka 卡蘭巴卡小鎮。
建議大家可以安排兩天一夜的行程,這樣在參觀六間修道院的時間會比較充裕,可以在這兩個小鎮其中之一入住一晚。
/•᷅•᷄\୭ 交通方式
Meteora 梅特歐拉距離希臘雅典約360公里的車程距離,我最建議大家可以租車自駕,因為方便性、機動性都是最佳選擇。
如果是搭大眾交通工具的話,則是搭乘火車、長途巴士前往。
Athens 與 Kalambaka 間的火車有兩種:

TrainOSE購票網頁:http://www.trainose.gr/en/
Athens 與 Kalambaka 間的長途巴士的資訊如下:
路線是從 Athens 先搭車到 Trikala (大約4.5hrs),轉車到 Kalamabaka (大約 45mins)。
時刻表的部份請參考 KTEL 巴士站的時刻表資訊:http://www.ktel-trikala.gr/?module=default&pages_id=14&lang=en
雅典市區有兩個長途巴士站,分別是 Kifissou 和 Liossion,要到 Trikala/Kalambaka 的是 Liossion 處搭車。
Kalambaka 與 Meteora 間的交通方式:
搭大眾交通工具到達 Kalambaka 之後,要到 Meteora 的各個修道院參觀的交通方式有幾種,搭公車、租機車、參加 Tours。
公車有時刻限制,而且提早開車是常態;租機車的話建議多查些其它人的心得,以避免租車糾紛。
Tours 的話可以參考這家旅行社的資料:https://www.visitmeteora.travel/en/

在這些高聳的山崖絕壁之上,蓋著一座座宛如與世隔絕的修道院,總共有24座寺院矗立在天然的砂岩支柱上。
目前只剩下6座是為完好的,我把兩個城鎮與六座修道院的地理位置用 Google Map 的衛星圖標示出來。
/•᷅•᷄\୭ 修道院相關資訊
從卡斯特拉基小鎮走紅線路線圖順時針一圈的順序排列這六座修道院分別為:

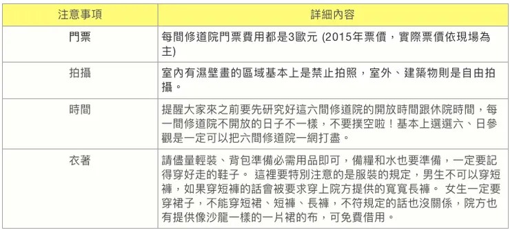
/•᷅•᷄\୭ 注意事項

** 以上圖片/影片截取至網路及影片作為文章描述使用,版權為原創所有,若有侵權敬請告知,將立即移除。
** The above pictures / videos are intercepted into the Internet and videos as the description of the article. The copyright is original and will be removed immediately if there is any infringement.
我找到一個滿不錯的影片,是這六座修道院的空拍影片哦~
接下來以卡斯特拉基小鎮走順時針一圈的順序來介紹這六座修道院吧!
St. Nikolas Anapafsas 聖尼古拉歐斯修道院

St. Nikolas Anapafsas 聖尼古拉歐斯修道院是 Meteora 梅特歐拉的六座道修院中規模最小的。
如果是順時針式的環一圈,第一座會遇到的就是 St. Nikolas Anapafsas 聖尼古拉歐斯修道院。
停車場就在路旁,然後入口處就是坡上的通道,入口處走上去大約要5-10分鐘左右 (因為你會走走停停拍拍照)。

從另一個角度來看聖己可拉歐斯修道院,可以看見修道院幾乎於岩石融為一體囉~

梅特歐拉的修道院都蓋在高聳的砂岩柱上,四周都是懸崖峭壁。
到修道院下方還要再爬上一段樓梯才能上去,樓梯的寬度滿窄的有點蜿蜒。

修道院的門口處有一個木棧板的觀景平台,我們還看到一位留著長鬍子,一身黑衣、黑帽、黑鞋的修士。

爬上修道院在還可以看到卡斯特拉基小鎮,視野超棒的!

從第二座修道院的觀景台也可以看到六座修道院中規模最小的 St. Nikolas Anapafsas 聖尼古拉歐斯修道院。
Roussanou 魯莎努女修道院

Rousanou 魯莎努 跟 St. Barbara 聖芭芭拉是兩位致力於建造這座修道院的僧侶,所以這座修道院的名字才會落落長。
第二座修道院是魯莎努女修道院,梅特歐拉僅存的六間修道院之中,有兩座女修道院。

這一座修道院建於16世紀中期 (1545年),1950年改建為女子修道院,在1560年完成裝飾工作,建築的部份有三層。
這是從第三座修道院看向第二座的魯莎努女修道院的視角,修道院就在高聳的岩石上,非常壯觀。

站在門口旁邊可以從側邊看到主建築就蓋在堅固的岩石上,修道院和岩石看起來根本就融為一體!
Varlaam 瓦爾拉姆修道院

岩石上的就是六座修道院中,第二大座修道院 Varlaam 瓦爾拉姆修道院。

Varlaam 瓦爾拉姆修道院是梅特歐拉僅存的六座修道院之中的第二大修道院,始建於1541年。

從第四座修道院望過去可以看見這座修道院,還有在它右斜後方的第二座修道院。

從這個角度看這第二大的修道院,高聳在巨石之上,真的很壯觀。
Great Meteoron 梅加羅.梅特歐隆修道院

Great Meteoron 梅加羅.梅特歐隆修道院,標高616m,由 Saint Athanasios 建於14世紀中葉,是 Meteora 梅特歐拉的眾多修道院之中規模最大、最古老的修道院,因為大家稱它為「大梅特歐隆修道院」。

從修道院上可以看到梅特歐拉的小鎮,這個角度看過去應該是 Kastraki 卡斯特拉基小鎮。
在這與世隔絕、自給自足的地方生活與修行,過得究竟是什麼樣的人生呢!?
Trinity 特里亞達修道院

Monastery of the Holy Trinity 是 Meteora 梅特歐拉六座僅存的修道院之中,地理位置最孤立,最難攀登的修道院。

這座修道院建於1475年,是梅特歐拉現存其中一座古老的修道院。

早期的修士和朝聖者必須透過繩梯和傳統網的幫助才能抵達修道院;1925年時,當 Nicandros Stathopoulos 是修道院的住持時,在岩石上鑿了140個台階,這才便利了修士們上下山與運送物資。

往修道院裡走,我們看見了留著超長鬍子、穿著一身黑的修士。

非常早期的舊 007 電影 「最高機密」(For Your Eyes Only) 曾經在這座修道院取景拍攝,還在這岩石柱攀岩。

卡蘭巴卡的小鎮就在我們的腳底下,好像大富翁的房子,超可愛的!

這裡可以看到聳立的岩石柱以及其它座修道院。
分別是魯莎努女修道院、瓦爾拉姆修道院、大梅特歐羅修道院。
St. Stephen 聖史蒂芬女修道院

St. Stephen 聖史蒂芬女修道院是 Meteora 目前僅存的六座修道院之中,唯二的女修道院。
雖然Wiki上寫說這座修道院是建在平原而不是在岩柱上,但是從這個視角拍過去看起來,我覺得它也是在岩石上的修道院呀~ XDD

第六座修道院也是女修道院哦,是六座修道院之中「最容易抵達」的一座修道院喲!
這座橋連結修道院與對外的道路,走過這座橋就進到修道院裡頭。

在門口遇到一位修女,打扮和修士一樣,都是一身黑。

從這裡可以很近距離的俯瞰卡蘭巴卡小鎮。
建議大家來到 Meteora 可以把這六座修道院都一併參觀,每一座都有自己的特色。
深深地覺得 Meteora 這裡真的是人類的文化與自然互相融入而且協調與其中的最佳代表,不虛此行。



















