又有人拿藥華最近聲明來嗆黑哥,說黑哥文章發不實訊息。黑哥告訴你,就是太多人拿這種片面鬼扯的東西當寶,台灣公開發行公司才這麼敢滿嘴跑火車。
他提到的藥華聲明,講的幾乎都是黑哥已經解釋過的東西,你有看黑哥前幾篇文章,就會知道。包括「代理商不給資料所以重大違約,或遲延美國藥證申請」啦、「他沒有故意遲延給資料或供貨,是代理商遲延」啦,其實就是藥華單方提出的主張啊,但結果呢?他提的每一點,幾乎都是沒有證據支持或根本看起來就不合理,所以在訴訟跟仲裁中,都明確被駁回啊。這些在公開的德國法院判決、仲裁判斷、契約文件,都可以看的到,但有妨礙藥華繼續出來鬼扯? 而且你各位若回去看原本沒解密版的仲裁判斷,對藥華特別不利的部分、人名,很多塗黑遮蓋掉了,過了幾年到最近才解密,現在才看的到;對代理商不利部分,跟代理商人名,倒是一開始都看得到。那你想也知道,是誰不想讓人看到真相。
黑哥也早就提過,你就算懶得查判決,只看藥華的重訊跟聲明,一樣可以看出前後矛盾、根本對不起來,也會有警覺性吧。他去跟人家主張終止契約,但沒有發公告表示終止;到了仲裁開打,又發重訊說是因分潤關係產生爭議,連被請求賠償跟有終止契約都沒說。所謂資料數據沒給,根本是到後來才出現的說法。然後最近有記者提到雙方是因分潤產生爭議,藥華還有臉說要告記者,真是好笑。
更何況,藥華在雙方調高分潤比例後僅僅幾個月,又突然說要終止契約。但不是說就不玩了喔,而是還講了分潤比率不好要調。到了雙方鬧翻,在隔年談判時,藥華還威逼代理商說,除非你接受新的商業條件,不然拿到藥證申請要的資料。這可是藥華自己寫給代理商的信喔。所以說,如果是你,會認定藥華不給資料是故意,還是無故意違約?
這些也不是只有黑哥看到,風傳媒有個「銀行家尼莫」的專欄就講得很清楚了:「藥華藥想多分錢但談不攏,然後就用法律手段想讓AOP低頭,AOP反制後,搞到要走仲裁,結果最終仲裁判斷出來,是合約有效、而且要賠一億多歐元,藥華藥管理層(哪根筋不對想要重新協議分潤?)和德國律師(訴訟策略有失誤?)被狠打臉。」
所以啊,黑哥想講,台灣公開發行公司,亂講話根本沒在怕。反正為了股價、營收,有什麼違法啦、違約啦、可能造成公司大損害的事情也沒關係,先賭一把,做下去再說。搞砸了就死不認錯,訴訟到底,對外放狠話,最後輸一屁股,反正很多韭菜散戶會信。套路用的滾瓜爛熟。你還要信他片面說詞?你要當韭菜沒人攔你,但不要挑戰白紙黑字的證據!
最近啊,黑哥很忙,很多東西還沒空寫,結果又有人跑來跟黑哥說些五四三的。奇怪,黑哥寫那麼多家,偏偏就藥華的,特別多人來找碴。黑哥文章看都沒看,就說黑哥講的是不實資訊。告訴你,黑哥沒在怕啦,講的都是有憑有據。
先給你各位看倌看一下,又跑來講啥了:
聰明的看倌,一看就知道問題在哪吧?連小孩子都知道,兩方吵架,你只聽一方說詞,可信嗎?你不要跟我說什麼台灣上市公司,有據實揭露的法律義務,所以講話實在。拜託,黑哥重案組這麼多篇,就是在告訴你,台灣公開發行公司滿嘴跑火車,那時候有怕過什麼法律責任?
廣明案
再跟你各位複習一次啦,看廣明案,黑哥前幾篇就說過,廣明對外講得很嗆,說什麼他只是代工廠啦、不可能有參與聯合定價行為啦,HP賠償金額灌水啦,證人採用無基礎的證據云云,好像受了天大的委屈。還開記者會,發重大訊息喔,照理來說這麼重大事件,有不實是應該有法律責任,他講的應該是很可信?
但事實上是怎樣?就完全不是這樣啊。
他自己內部寫信就在講:
「上周我跟 HLDS的人見面,據他所說,他們的最佳價格最終約為 24,65 美元。不過,他們在第一輪投標不會給這麼好,因此可能會提供更高的價格。T的報價似乎是 24.64 美元,但 T 的資訊很難相信。不過,因為 T 說它排在第二位,所以 似乎與目前的價格相差不大」
「為了將價格控制在一定水準,供應商達成共識 一致同意將價格保持在不低於 24.25 美元的水準。」(In order to protect the price in certain level, suppliers have the consensus to keep the price no lower than USD 24.25)
你自家內部信都這樣寫,說沒參加聯合行為,誰信啊!?後面還有喔,在美國訴訟中,另外幾封信被挖出來,跟飛利浦建興的Email,標題都叫做「聯合定價」(Price Fixing),另一封還寫要約在離HP總部遠的星巴克見面,才不會被發現。還有臉說不知道聯合行為、沒參加聯合行為??擺明了就是知道有法律責任,還積極隱藏。
結果到訴訟中,也是凹不下去,律師對陪審團就直接說他不爭執「共謀聯合行為是否存在,或是廣明是否參與其中」,根本就算是自認了。而且整個訴訟過程,廣明也是沒有提出任何己方證據(廣達方所有被傳喚的證人都主張不自證己罪所以拒絕證言,本質上也跟認罪差不多了!),只挑對方證據的毛病,挑的還都很瑣碎沒有實際意義,最後當然輸了,還輸得很慘!
這些都是公開的法院判決跟文書可以查到的喔,不是什麼機密。結果呢,有妨礙廣達出來鬼扯一通嗎?沒有嘛,一審、二審輸了,還不是照樣在講什麼「於本案宣判前,美國司法部及中華民國公平交易委員會均在事實上認定本公司及子公司Quanta Storage America, Inc.並無違反美國或我國之不公平競爭法而無任何處分行為。」、「本公司及子公司Quanta Storage America, Inc.亦在本案中向陪審團提出本公司僅為Sony Optiarc Inc.之代工廠商」,根本胡說八道。
而且你明知有違法還要硬拗就算了,死不認錯,偏不跟HP和解,最後是什麼結果?就是沒和解的金額,全部要算到你頭上啊,而且還要依據法條賠上三倍! 從頭到尾就是公司高層胡搞瞎搞,還好意思說什麼要維護股東權益啦,要在台灣賴帳賴到底啦,瞎扯淡一通,偏偏台灣還很多散戶相信這套說詞。

有一點法律常識都看得出來,廣明廣達就是故意違法,又採取顯然錯誤的訴訟策略死不認錯。但在台灣就是吃得開,因為有這種無知散戶會出來護航。
友達
友達也是類似的狀況,內部寫信講
「我仍不悔最初的決定,因為不僅是為公司,也是為個人的清譽,奮戰到底……相較於其他未上戰場即認罪的公司,友達,一開始就選擇走一條不一樣的路,一條辛苦的路。但,這不就是我們的精神嗎?」
好像很可憐,但你實際看起來,友達高層是一開始就故意違法或根本極端無知的情況下去弄明顯違法的事情!證據顯示,友達跟其他廠商,包括兩家韓國面板廠跟一些其他亞洲廠商在內,從2001年就開始固定每個月開會交換價格、生產相關資訊,以達到共同定價的目的!而且為避免被抓反托拉斯,採取很多措施。不只會互相提醒不要洩漏會議內容,還把開會地點改在台北,每個月換餐廳或咖啡廳聚會、限制價格資訊的傳閱範圍、被FBI搜索後還開始刪除電郵等證據。



你做這些事情,擺明就是要躲避法律責任啊,還好意思跟別人說你不知道做的是違法的??這些高級主管,雖然說去美國坐牢,也是有擔當啦,但他這一串作為,就是完全忽視法律風險、甚至故意違法,又為了自身翻盤可能,採用明顯錯誤的訴訟策略,等於是用公司未來去賭幫自己解套,最後讓公司遭受損失!
到這裡你應該也可看懂,台灣公開發行公司,根本已經把這套路用的滾瓜爛熟,反正有什麼違法啦、違約啦、可能造成公司大損害的事情,先賭一把,搞砸了就死不認錯,訴訟到底,對外放狠話,最後輸一屁股,反正很多韭菜散戶會信。
藥華案
所以啊,你各位就知道,台灣公開發行公司的片面說詞,毫無可信度可言,還有人拿來質疑黑哥?告訴你,就是這樣,黑哥才會選用都是公開、第三方的判決或官方資訊,而不只是片面說詞!白紙黑字,都有依據。

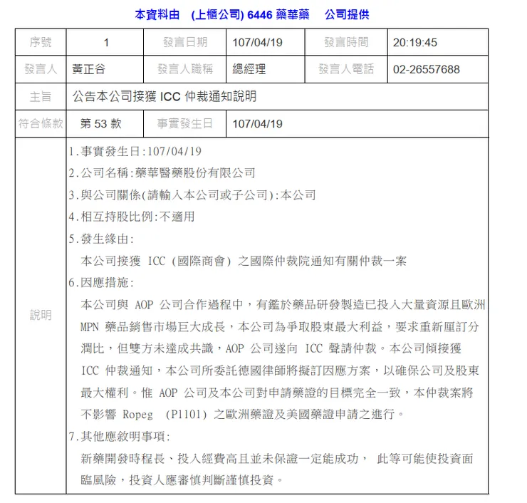
沒關係,你要嗆聲,黑哥沒有在怕,再跟你講一次啦。他提到「公司有出來解釋聲明,藥華藥在此重申,公司經營團隊與全體員工都絕無可能「故意延遲」 5個月的藥證 申請和4.5個月供貨。5個月的藥證申請遲延 ,是AOP自冗造成的結果、藥華藥供貨從未卡關一 藥品上市延誤責任在 AOP、藥華藥一向依照合約全力以赴, 從未、亦無任何理由延遲供貨或藥證申請」。黑哥找了半天才知道他說的有出來澄清,大概是說去年12月有一個報紙聲明吧。還有一個7月的聲明,也一併放在這給你各位看看啦。
看起來好像講很多,但其實也很簡單,幾乎都是黑哥已經解釋過的東西,你有看黑哥前幾篇文章,就會知道。包括「代理商不給資料所以重大違約,或遲延美國藥證申請」啦、「他沒有故意遲延給資料或供貨,是代理商遲延」啦,其實就是藥華單方提出的主張啊,但結果呢?他提的每一點,幾乎都是沒有證據支持或根本看起來就不合理,所以在訴訟跟仲裁中,都明確被駁回啊。這些在公開的德國法院判決、仲裁判斷、契約文件,都可以看的到,但有妨礙藥華繼續出來鬼扯?
代理商不給數據造成遲延的主張被駁回
來,再給你各位看一次,先從藥華主張代理商不給數據違約開始。黑哥早就指出來過,藥華跟代理商簽的契約明文寫臨床實驗的資料,是代理商專屬財產! 代理商只需要給臨床報告,後來還簽了新協議,拜託代理商幫忙分析資料後提供給FDA,而不用給藥華原始資料。白紙黑字都很清楚。所以藥華在那吵代理商不能主張數據的智慧財產權或所有權,根本沒道理。當然也不能據此終止契約。


兩造契約明文約定,代理商僅需提供臨床報告,而不需提供原始數據。且所有原始數據,均為代理商的專屬財產 (來源:藥華請代理商支援臨床試驗的契約)
更重要是,不只是契約文字清楚,藥華他自己也是這樣認為!
他自己人員的信件,跟內部通信,就是這樣講:
「根據契約,雙方各自擁有其藥證申請的所有臨床和 CMC 數據:即 代理商 給 EMA、中東和 CIS,藥華給 FDA、TFDA、PMDA 等。也就是,臨床部分代理商只負責從 EMA 取得其藥證核准,除此之外的任何臨床試驗要求,藥華要去進行額外研究,以取得其地區的核准,代表如果要提供更多臨床資料取得核准,而不只是歐洲的資料,則藥華須負責進行額外的研究,以取得其地區的核准。」
對於代理商寫信表示,同一組實驗原始數據給不同人分析,可能出現不同結果,因此造成問題,所以不應該提供原始數據,藥華是這樣回:
「我和 KC 討論了很久,我們完全同意 Christoph 的疑慮。因此,我們想請 代理商 幫我們一個忙,去進行資料分析。請審閱隨附的要求,我們會再與 Rudi商討付款事宜。」
後來雙方就簽了這個約,由代理商幫忙分析,而不提供原始數據:藥華請代理商支援分析臨床數據契約
代理商問要不要分析CONTI實驗的數據時,藥華則是這樣回:
「FDA對PROUD實驗資料有疑慮,所以可能PROUD實驗跟CONTI實驗資料都沒法用來申請藥證。」
所以說藥華根本內部也一直都知道,根本沒有什麼不給數據違約的事。
更好笑是,第一個仲裁打完,藥華還寫信給代理商說,他們本以為仲裁庭會判雙方各付50%訴訟費用,然後繼續合作。也就是他們本就覺得契約沒有終止啦。可見藥華根本就知道他主張代理商重大違約是不會成功。

來源:藥華人員寄給代理商的信
這些都是有公開資訊可查,你有花時間,通通找的到。
你也不用說什麼德國法院撤銷怎樣怎樣,因為實際上,上述這些點,德國法院認為是有充分論述所以站得住腳,沒有被撤銷!
對此,藥華有如實揭露嗎?沒有嘛,他就跟你說契約還是存續,還故意漏掉主文中「藥華終止契約不合法」這句話。你想就知道,為什麼契約存續呢?就是因為你主張這些都不成立嘛。
而且啊,所謂美國藥證遲延,看仲裁判斷公開內容就知道,是FDA根本就覺得藥華臨床試驗沒做好,要重新做,跟你給不給原始資料根本就無關。藥華自己也知道,還跟FDA提出要多做一個新的單臂實驗去申請藥證。但被FDA打槍了兩次。可見這些說詞,都沒有證據支持啊。


FDA已告知藥華須重做臨床實驗,而不是原本的實驗資料或數據夠不夠的問題
故意違約
再說回來這次他特別拿來嗆黑哥的,藥華被認定故意違約的事。這又是怎樣?
很簡單啊,你時間線拉出來看,就會知道仲裁庭為何這樣判。
先跟你講一個重要法律概念,德國法院也有特別拿出來講。法律上所謂「故意」違約,是指你對一個行為有違約是有認知的,又在有認知的情況下去做,這就叫做故意違約。至於你違約想達到什麼目的,那根本就無關緊要。
從法院和仲裁判斷可見,證據顯示,藥華明知歐洲藥證時間很趕,卻不合作。本來雙方有排好時間定期要meeting才能確保雙方答案都正確、而且有回達到EMA的問題,藥華這邊突然就開始愛開不開、答案愛給不給,不管代理商多次要求討論、想辦法統整雙方回答,但藥華沒有理會。
同一時間藥華還在不斷叫代理商提高分潤、或反反覆覆找理由叫代理商給數據,甚至發函說要終止契約啊。最後,還強調除非代理商願意妥協接受變更商業條件重談合約,不然不跟代理商談歐洲藥證需要的資料。
這段論述德國法院也是認為,有足夠證據跟論述顯示藥華是故意違約!
甚至判決書還提到,藥華的某個高層自己在股東會上講了只要代理商不給臨床實驗原始資料,他就不給代理商歐洲需要的資料。你高層都講這種話,還有可能不是構成故意違約?所以新仲裁中,藥華再次被認定是故意違約造成遲延,一點都不讓人意外。至於出貨遲延部分,德國法院是認為違約有充分說明,但關於出貨遲延是否故意違約沒有說明清楚,所以撤銷了。但一樣是被新仲裁庭認為是故意違約,其實道理也很簡單,你主張契約已終止所以不按時間出貨,但實際上證據又顯示你其實知道契約沒有中止,那怎麼可能不被認為是故意違約?
所以啊,你全部證據跟情況合在一起看,藥華不被認定是故意違約才奇怪了。他所謂什麼沒有違約、他不可能有動機遲延自己的藥證之類的說詞,實際上在德國法院跟仲裁庭眼裡,都沒有證據支持,只是一面之詞。
這麼清楚、公開判決都查的到事情,藥華還不是照樣跟你鬼扯? 黑哥也早就提過,你就算懶得查判決,只看藥華的重訊跟聲明,一樣可以看出前後矛盾、根本對不起來。他去跟人家主張終止契約,但沒有發公告表示終止;到了仲裁開打,又發重訊說是因分潤關係產生爭議,連被請求賠償跟有終止契約都沒說。所謂資料數據沒給,根本是到後來才出現的說法。然後最近有記者提到雙方是因分潤產生爭議,藥華還好意思說要告記者,真好笑。

藥華發重訊表示,爭議是因其「要求重新釐定分潤比」而起,未提及契約終止、或數據等事。
藥華說詞前後矛盾:

可能動機
而且啊,要說藥華沒有動機?其實就像黑哥說過的,看下來,明眼人就知道,藥華八成就是以原始數據為由,逼迫代理商割肉,叫代理商多分潤。你從上述藥華自己說法,前言不對後語就可看出來了。更何況,仲裁判斷還有說明,藥華在雙方調高分潤比例後僅僅幾個月,又突然說要終止契約。但不是說就不玩了喔,而是還講了分潤比率不好要調。那你說他是想幹嘛?最重要是,到了雙方鬧翻,在隔年談判時,藥華還威逼代理商說,除非你接受新的商業條件,不然拿到藥證申請要的資料。這可是藥華自己寫給代理商的信喔。所以說,如果是你,會認定藥華不給資料是故意,還是無故意違約?

藥華寫信給代理商,要脅若代理商不同意新商業條件(八成是分潤比例),就不給歐洲藥證申請需要的資料
白紙黑字都在這裡,還有人拿來跟黑哥嗆聲?
這些也不是只有黑哥看到,風傳媒有個「銀行家尼莫」的專欄就講得很清楚了:
藥華藥想多分錢但談不攏,然後就用法律手段想讓AOP低頭,AOP反制後,搞到要走仲裁,結果最終仲裁判斷出來,是合約有效、而且要賠一億多歐元,藥華藥管理層(哪根筋不對想要重新協議分潤?)和德國律師(訴訟策略有失誤?)被狠打臉。
而且你各位若回去看原本沒解密版的仲裁判斷,對藥華特別不利的部分、人名,很多塗黑遮蓋掉了,過了幾年到最近才解密,才看的到;對代理商不利部分,跟代理商人名,倒是一開始都看得到。那你想也知道,是誰不想讓人看到真相。
中期救濟的鬼扯
最後再說一個,看到藥華7月的聲明,有個說法很好笑。他講到什麼「中期救濟申請」,因為已正式提出新主張,仲裁庭後續可以審理,所以「已經進入下個階段」。黑哥是沒看懂他講得爭訟標的是什麼,但從法律常識看,藥華講得根本毫無道理。先不管「中期救濟申請」是什麼奇怪名詞,他本質應該就是跟假處分、假扣押、定暫時狀態處分一樣,是保全處分!這種處分,訴訟跟仲裁中都差不多啦,就是要滿足
1.有急迫情況要在本案確定前先保全
2.本案有相當的勝訴可能性
3.一定時間內本案需繫屬。
你仔細看,藥華所謂「已經進入下個階段」,就是他這個申請被駁回了啦,只剩下本案。所以很明顯,他要不然就是申請的東西,沒有急迫性可言,所以回到本案去打;不然就是他即使去本案打,勝算也不大。最後就是沒有及時提本案主張,所以不給臨時處分。沒有道理說有提本案所以保全處分就駁掉。
你各位想想看就知道,假設黑哥今天說你各位違約欠錢,又怕你脫產所以要扣你財產,法院就會要求黑哥解釋為何現在不扣財產,你就會脫產;還有黑哥的主張,至少要有合理勝訴可能,不能亂扣;最後是,黑哥不是扣著人家財產就算,也要提出本訴才行。要是法院不給,那就是可能黑哥無法說明為何有扣財產的急迫性,或是法院覺得黑哥明顯打不贏啊。哪有可能因為黑哥提了本訴,就說不需要扣錢了。
所以啊,你各位只要有一點基礎法律知識,就知道藥華講這些東西有多可笑。現在AI也很方便,把判決、仲裁判斷,你把這些資料丟進去,叫他摘要,他做出來也會跟黑哥講的一樣啦
很可悲的是,台灣公開發行公司也不是第一次講這些亂七八糟的東西,還很多人信,還有這種韭菜思維的人跑來嗆聲。只能跟你說啦,台灣資本市場就是這樣,公開發行公司,根本已經把這套路用的滾瓜爛熟,反正有什麼違法啦、違約啦、可能造成公司大損害的事情,先賭一把,搞砸了就死不認錯,訴訟到底,對外放狠話,最後輸一屁股,反正很多韭菜散戶會信。要靠金管會幫你抓,做白日夢比較快。還拿這種片面說詞當寶,你要當韭菜被人收割,沒人攔著你,但不要來挑戰有白紙黑字的證據!



















