🚗 迎接 2026 露營大年,全家出遊、長途環島時,你是否也曾遇到:後車廂塞到爆、後視鏡完全被擋住?或是裝了車頂架卻擔心行李被雨淋濕?甚至想買硬殼車頂箱卻發現預算太高,而且家裡根本沒地方收納?
現在的「車頂行李軟包」已經進化到具備「頂級防水塗層」、「抗UV防曬」與「折疊極致收納」。為了幫大家省下爬文比價的力氣,小編深入整理了 PTT推薦 與 Dcard超推 的 9 款熱銷好物。這份「2026 車頂載物選購終極指南」,幫你徹底解決載物空間不足、裝備受潮與收納困擾的痛點!🚀本篇內容重點搶先看
✅ 2026 必買清單:精選 LIFECODE 遊俠防水包、露營中毒本鋪雨罩款、3D 多功能抗UV包 等 9 款口碑神器。
✅ 為什麼需要車頂包:比起昂貴的硬殼車頂箱,軟包具有「價格親民」、「不限車型(有無橫桿皆可)」與「不用時可摺疊不佔空間」的絕對優勢。
✅ 如何選購與重點:確認面料丹尼數(如 420D 或更厚)、是否有防水拉鍊與擋雨片、容量大小(L)、以及固定帶的安全性。
✅ 需求配對:
- 專業重裝露營、追求極致防水支撐 👉 [1️⃣遊俠頂級防水車頂包]
- 擔心豪雨侵襲、追求雙重防護 👉 [2️⃣TLV 獨家含雨罩軟包]
- 追求品牌質感、重視抗UV防護 👉 [3️⃣大山野營 3D 多功能包]
- 預算極限小資族、偶爾出遊使用 👉 [5️⃣420D 基礎防水袋]
- 裝備超級多、需要巨無霸收納空間 👉 [8️⃣niuniu 大容量加厚款]
✅ 主編私心推薦:
- 1️⃣LIFECODE 遊俠頂級包:430L 大容量加上頂級防水布料,是 Dcard必備 的長途環島神器。
- 2️⃣露營中毒本鋪 TLV 款:獨家附贈雨罩,這種雙保險設計在 PTT推薦 討論度超高!
💡 為什麼需要車頂行李包?解決 3 大載物痛點
- 痛點 1:裝備太多,後車廂塞到滿出來影響行車視線?解方:選擇「400L 以上大容量車頂包」。這是 Dcard必備 的知識,將輕量但體積大的睡墊、帳篷往頂部放,釋放車內空間。
- 痛點 2:路途中遇到暴雨,抵達營地發現睡袋全是濕的?解方:指名「高丹尼數加厚防水布+防雨拉鍊片」。這是 PTT推薦 的趨勢,確保水珠不會滲入縫隙。
- 痛點 3:硬殼箱太貴又難收,家裡沒位置放?解方:挑選「軟式摺疊設計」。這是 Dcard超推 的細節,回到家摺成公事包大小,塞進衣櫃完全不佔位。
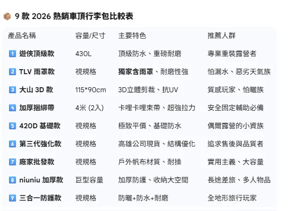
📦 9 款 2026 熱銷車頂行李包比較表

1️⃣ 戶外旗艦王:🏆 LIFECODE 遊俠頂級防水車頂包 (430L)
- 📝 重點規格:430L 超大容量、重磅防水布料、遊俠系列專屬設計。
- ✨ 亮點特色:這是 Dcard超推頂級款。不僅防水係數高,材質厚度也優於一般市售包款,能有效阻擋高速行駛時的風阻壓力,不輕易變形。
- 💡 小編的話:PTT推薦專業首選。如果你一年露營超過 10 次,直上這款遊俠包絕對不會後悔,耐用度極佳。
- 💬 適合誰/情境: 需要放置大量睡墊、帳棚,且會遇到高海拔多雲霧環境的玩家。
- ❤️ 推薦理由:430L 的空間感非常足夠,防水細節做得相當到位。
- 實際使用者評價:拉鍊蓋片很寬,大雨天高速跑高速公路,內容物依然乾爽!
- 💰 參考價格:$2,090
- 🚀心動這裡買🚀:https://s.shopee.tw/1VtlngWqQc

2️⃣ 豪雨剋星:🏆 【露營中毒本鋪】TLV 車頂防水行李軟包 (獨家含雨罩)
- 📝 重點規格:專用外層雨罩、耐磨置物袋、軟式行李箱設計。
- ✨ 亮點特色:這是 Dcard必備防雨款。唯一敢打出「獨家含雨罩」的機型,雙層防護讓漏水機率趨近於零,是目前市面上最安心的選擇。
- 💡 小編的話:PTT熱議高 CP 款。多了一層雨罩不只防雨還能防塵,對於追求萬無一失的露營客來說是救星。
- 💰 參考價格:$1,159
- 🚀心動這裡買🚀:https://s.shopee.tw/5An4ARK3yT

3️⃣ 品牌質感選:🏆 【大山野營】3D 6110-L 多功能車頂行李包 (L)
- 📝 重點規格:115*90cm、3D 立體結構、抗 UV 防水材質。
- ✨ 亮點特色:這是 Dcard熱搜質感款。大山野營出品,品質有保證。特殊的 3D 剪裁讓軟包在裝載物品後依然維持立體,減少風噪與震動。
- 💡 小編的話:PTT推薦質感首選。抗 UV 塗層能延緩材質脆化,放在車頂烈日曝曬也不怕。
- 💰 參考價格:$1,950
- 🚀心動這裡買🚀:https://s.shopee.tw/4fqnZWzZ2f

4️⃣ 安全守護神:🏆 【LIFECODE】加厚捆綁帶 25MM*4米 (2入組)
- 📝 重點規格:卡哩卡哩棘輪機構、25MM 寬、4米長、附收納網袋。
- ✨ 亮點特色:這是 Dcard必備安全件。買了包一定要有好的束帶,這款卡哩卡哩束帶能鎖到最緊,確保行李包在高速時不晃動、不鬆脫。
- 💡 小編的話:PTT網友超推必買。很多人忽視束帶的重要性,這款加厚型才夠安全,一組兩入剛剛好。
- 💰 參考價格:$280
- 🚀心動這裡買🚀:https://s.shopee.tw/AUoaWGLDUx

5️⃣ 入門小資王:🏆 420D 防水車頂行李存放袋
- 📝 重點規格:420D 防水面料、輕量化摺疊、通用型束帶。
- ✨ 亮點特色:這是 ptt超推平價款。不到 500 元就能解決空間不足的問題。適合偶爾全家出遊、放置輕便物品的家庭。
- 💰 參考價格:$409
- 🚀心動這裡買🚀:https://s.shopee.tw/8AQfjzydBi

6️⃣ 結構進化款:🏆 第三代車頂行李露營防水包 (高雄現貨)
- 📝 重點規格:第三代結構強化、加厚防水膠層、密封拉鍊。
- ✨ 亮點特色:這是 Dcard熱議進化款。針對前兩代的漏水痛點進行拉鍊處的全面升級,高雄公司現貨出貨快,售後有保障。
- 💰 參考價格:$2,180
- 🚀心動這裡買🚀:https://s.shopee.tw/1Vtlnkx0Bq

7️⃣ 帆布耐操派:🏆 廠家直送汽車車頂防水行李袋
- 📝 重點規格:戶外旅行專用帆布、大容量收納、工業級縫線。
- ✨ 亮點特色:這是 PTT推薦實用款。採用廠家直送的厚實帆布,防刮耐磨性能優異,適合裝載一些邊角較硬的折疊椅或器材。
- 💰 參考價格:$1,964
- 🚀心動這裡買🚀:https://s.shopee.tw/8AQfk1ogDw

8️⃣ 巨無霸空間:🏆 niuniu✨ 大容量防雨加厚車頂包
- 📝 重點規格:極限大容量、加厚防護層、抗撕裂布料。
- ✨ 亮點特色:這是 Dcard超推巨嬰款。容量大到驚人,連大號收納箱都能嘗試塞入。適合長假出國或全家族移動時的大量物品收納。
- 💰 參考價格:$3,227
- 🚀心動這裡買🚀:https://s.shopee.tw/10xVCsFYil

9️⃣ 全能全地形:🏆 防水車頂行李包【防曬+防水+耐磨】
- 📝 重點規格:三合一防護機能、密封式防雨條、通用型扣具。
- ✨ 亮點特色:這是 ptt超推全能款。集結防曬、防水、耐磨於一身,特別適合台灣這種陰晴不定、紫外線強烈的氣候。
- 💰 參考價格:$2,344
- 🚀心動這裡買🚀:https://s.shopee.tw/1qWcCPueu3

🧐 車頂行李包選購常見 Q&A ❓
Q1:沒有車頂架(橫桿)也可以裝嗎?
答: 這是 Dcard網友 最常問的。大部分軟包(如 1️⃣、6️⃣)都附有穿過車門密封條的束帶,即使沒有橫桿也能固定。但若有橫桿,固定會更穩固且不傷門檻膠條。
Q2:裝了車頂包限速多少?
答: PTT推薦 建議:雖然大部分產品標榜耐高速,但軟包受風阻大,建議時速維持在 100-110km/h 內,且每跑一段休息站要檢查 4️⃣ 捆綁帶 是否鬆動。
Q3:如何清潔保養?
答: Dcard超推 經驗:露營回來後用濕布擦拭泥土,徹底陰乾後再摺疊收納。切勿放入洗衣機,以免破壞內層的防水膠膜。
📍 總結:2026 車頂行李包選購懶人包
- 專業重裝玩家,追求 430L 極致大容量與重磅防水規格的人 👉 [1️⃣LIFECODE 遊俠頂級款]。
- 極度擔心台灣雷陣雨,想要「雨罩+包體」雙重防護的安心族 👉 [2️⃣露營中毒本鋪 TLV 款]。
- 重視品牌力與 3D 立體結構,想要美觀與抗 UV 兼具的質感玩家 👉 [3️⃣大山野營 3D 多功能款]。




















