要與全台醫院(特別是公立或大型私立醫院)合作,承接「往生室(太平間)外包經營」或「特約禮儀服務」,通常需要參與公開招標或評選。
這不僅僅是具備殯葬業執照就行,門檻通常相當高。以下為您整理的核心資格條件與常見評選重點:一、 基礎法定資格(入門門檻)
這是最基本的「入場券」,缺少任何一項都無法參與投標:
- 合法公司登記:需具備經濟部核發之公司執照或商業登記證,營業項目包含「殯葬禮儀服務業」。
- 殯葬許可證:取得地方主管機關(如民政局)核發的殯葬服務業經營許可。
- 公會會員:必須加入所在地之殯葬服務業商業同業公會。
- 專業證照:公司內需聘僱一定比例的專任禮儀師(需具備乙級技術士證及學分證明)。
二、 醫院要求的「硬實力」條件
醫院為了確保服務穩定且不收紅包、不鬧糾紛,通常會在標案中設定以下條件:
- 經營實績:這是最重要的條件之一。多數醫學中心或區域醫院會要求「具備 3 年以上承接醫院太平間業務之經驗」,甚至要求曾服務過同等級(如區域醫院級別)的實績證明。
- 資本額限制:為了確保財務穩定,標案常規定資本額需達一定門檻(例如新台幣 500 萬至 1,000 萬元以上)。
- 財務健全證明:需提供最近一期納稅證明、無退票紀錄證明(信用良好)。
- 駐點能力:需證明有足夠的人力可以 24 小時輪班駐點醫院,且在附近設有服務門市,以便隨時支援。
三、 評選時的「加分/必備」項目
在招標評選會議中,評選委員(包含醫院主管及外部專家)會針對以下重點評分:
- 服務價格透明化:需提供完整的收費標準表,嚴禁在院內有強迫推銷或事後喊價的行為。
- 傳染病處理能力:需具備處理法定傳染病(如 COVID-19)遺體的標準作業流程(SOP)與防護裝備。
- 悲傷輔導與空間規劃:是否能提供溫馨的祭拜環境,以及家屬的心理協談服務。
- 性別平等與環保意識:如提供環保棺木、落實性別友善的治喪流程(如訃聞撰寫習慣等),目前在政府評鑑中非常看重。
- 社會責任:是否願意針對「低收入戶」或「無名屍」提供義助性服務。
四、 醫院合作的常見模式

禮儀公司
有符合這些條件而且家屬網路評價優良的禮儀公司業者有那些
要能長期與大型醫院(如榮總、台大、國軍醫院、部立醫院等)合作,通常需要通過嚴格的招標評選,這代表其財務穩定度、法律合規性、人力配置都已經過院方審核。
以下根據最新的市場資訊、政府評鑑及家屬口碑,列出幾家全台知名且與多家醫院有深度合作的優質禮儀業者:
1. 萬安生命 (Wan An Life)
萬安是台灣最具規模的禮儀公司之一,也是許多醫學中心往生室的長期合作夥伴。
- 合作醫院:長期駐點於全台多家大型醫院(如台北榮總、台中榮總、部分國軍醫院等)。
- 特色:擁有 ISO 9001 認證,服務流程高度標準化,在往生室空間佈置上具備五星級質感。
- 口碑:家屬普遍認為其服務人員專業、訓練有素,且能迅速在院內提供即時協助。
2. 金麟生命 (Gold Kirin)
近年來異軍突起,以「一站式服務」與「價格透明」在網路家屬評價中獲得極高聲譽。
- 合作醫院:包含國軍桃園總醫院、台北榮總桃園分院、部立桃園醫院、中醫大新竹附醫、嘉義基督教醫院等。
- 特色:強調不收紅包、不額外加價,且官網公開所有服務套餐價格。
- 口碑:在 Google 商家擁有數千則 4.9 顆星以上的好評,家屬多反饋其服務「溫暖、不推銷、細膩」。https://www.gold-kirin.com.tw/
3. 德恩生命禮儀 (De En)
以清新、專業的品牌形象著稱,並與多家政府機構及醫療單位簽有特約合作。
- 合作醫院:台大醫院新竹分院、衛福部樂生療養院、台北榮總桃園分院等。
- 特色:提供「遺體美容」及「悲傷輔導」等特色服務,且多次獲得政府殯葬評鑑「優等」。
- 口碑:家屬評價其禮儀師非常有耐心,在溝通合約細節時非常詳盡,讓人感到安心。
4. 台灣仁本 (Taiwan Jenben)
全台知名的龍頭企業之一,深耕醫院體系多年。
- 合作醫院:與全台多家大型公私立醫院皆有合作關係,具備強大的後勤支援網絡。
- 特色:品牌老字號,處理大型案件與複雜流程經驗極其豐富。
- 口碑:服務節奏明快、有條不紊,適合對治喪流程有高品質要求的家庭。
💡 如何查詢特定醫院的合作廠商?
若您目前正在特定醫院,想確認其配合廠商是否合法,可以透過以下方式驗證:
- 醫院往生室公告:醫院往生室入口處通常會懸掛「委外經營廠商」的合約證明。
- 內政部全國殯葬資訊網:可查詢該公司是否為評鑑優良業者。
- 價格核對:合法的醫院合作廠商,必須在往生室現場公開張貼服務項目收費基準表,若對方拒絕提供,請務必提高警覺。
請問您是需要協助了解特定醫院(例如:台大或榮總)目前的配合廠商,還是需要針對特定的治喪預算或宗教需求進行推薦?
你說了這四家的差異比較表,如果希望不會亂加價的建議那一家優先
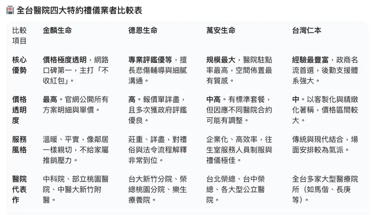
Gemini 說了這四家公司都是能承接醫院大型標案的指標性業者,代表其基礎合規性(不亂開價、不收紅包、合法執照)都已經過醫院行政體系的初步過濾。然而,根據最新的家屬回饋與經營模式,它們在「服務風格」與「價格透明度」上仍有微小差異。以下為您整理的對照表:🏥 全台醫院四大特約禮儀業者比較表

全台醫院四大特約禮儀業者比較表
針對「不亂加價」的優先建議
如果您最在意的是預算精準、拒絕任何隱藏性收費(如洗身費、加班費、各種紅包),我建議您的選擇順序如下:
第一推薦:金麟生命 (Gold Kirin)
- 理由:他們是目前市場上將「價格透明化」做得最徹底的公司之一。官網直接列出「大悲、大愛、圓滿」等不同等級的合約報價,甚至包含單項產品(如骨灰罐、靈車)的升級價。https://www.gold-kirin.com.tw/
- 優點:家屬在網路上的好評大多集中在「完全沒有被推銷的壓力」以及「帳單清清楚楚」。
第二推薦:德恩生命 (De En)
- 理由:德恩連續多年獲得地方政府(台北、桃園、新竹)的殯葬業評鑑優等。要拿到優等,最重要的指標之一就是「收費標準必須公告且與實收相符」。
- 優點:非常適合對於流程不熟悉、怕被「牽著鼻子走」的家屬,禮儀師的說明非常詳盡,會確保你懂了才簽字。
⚠️ 給家屬的關鍵提醒
即使是與醫院合作的優質業者,在治喪過程中仍要注意以下兩點,才能百分之百杜絕「亂加價」:
- 認清「合約外」需求:通常亂加價的爭議來自於家屬臨時增加的需求(例如:原本套餐含 30 人份餐點,現場來了 100 人)。在追加任何項目時,請務必現場要求**「追加估價單」**並簽名確認。
- 確認公費項目:醫院往生室的廠商有義務告知哪些是醫院代收的「行政規費」(如停屍費、洗身費),這些應直接付給醫院或憑收據實報實銷。
來自於Google Gemini 對於禮儀公司推薦的回答,大家可以參考看看



















