👜 2026 年的時尚圈,不再只是大牌的天下,反而是充滿個性的「質感小眾包」異軍突起!妳是否也曾遇到:背著精品包出門卻在捷運站瘋狂撞包?或是網購了便宜包包,結果收到實品滿是廉價塑膠味,背帶還斷掉?最困擾的是,想找一個能裝下課本、筆電,卻又不顯得笨重的「上課包」,怎麼就這麼難?
其實,高品質的穿搭不一定要花大錢!選擇具備「設計感剪裁」與「耐磨材質」的包款,就能在預算內穿出高級感。為了幫大家省下爬文比價的力氣,小編深入整理了 PTT 推薦 與 Dcard 熱議 的 6 款高 CP 值美包。這份「2026 女生包包選購攻略」,幫你徹底解決穿搭沒靈魂、容量不夠用與質感廉價的痛點!🚀本篇內容重點搶先看
✅ 2026 必買清單:精選 燈芯絨大容量託特包、韓系腋下包、輕奢復古方包 等 6 款口碑好物。
✅ 為什麼需要質感小眾包:除了避免撞包,小眾設計更能在細節處展現個人品味,且價格僅需大牌的零頭。
✅ 如何選購與重點:依照「使用場景」選擇(學生選託特/雙肩、約會選腋下)、確認「材質耐用度」(燈芯絨、細膩合成皮)、以及「背法多樣性」。
✅ 快速需求配對:
- 學生族必備、要裝原文書與 IPad 的大空間 👉 [1️⃣ 復古燈芯絨大容量包]
- 韓系小姐姐、極簡風格穿搭愛好者 👉 [2️⃣ 流行小眾腋下包]
- 上班族首選、需要帶點專業又不失女性優雅 👉 [3️⃣ 輕奢質感百搭方包]
- 秋季網紅必備、搭配呢子大衣最正點 👉 [4️⃣ 小眾設計呢子包]
- 派對約會、展現多巴胺亮眼風格 👉 [5️⃣ 高級感設計師腋下包]
- 兩用切換、想要單肩也能變後背的靈活空間 👉 [6️⃣ 大容量多功能兩用包]
✅ 主編私心推薦:
- 1️⃣ 燈芯絨大容量包包:燈芯絨質感真的太適合學生了,溫柔又耐裝,是 Dcard 大學生版 的萬年回購王。
- 3️⃣ 輕奢百搭斜挎包:那個五金件質感超越定價,是 PTT 職場版 網友認證的「面試好運包」。
💡 為什麼妳的包包背起來沒質感?解決 3 大穿搭痛點
- 痛點 1:包包容量大卻像背個布袋,毫無造型感?解方:選擇「有挺度」或「特色材質」的款式。這是 Dcard 必備 知識,燈芯絨或加厚合成皮能讓大包依然保有隨性但不鬆散的線條。
- 痛點 2:五金件用不到幾次就掉漆發黑?解方:指名「高級感五金或極簡設計」。這是 PTT 推薦 趨勢,避開過於廉價的亮面金鏈,選擇啞光或深色五金,即便平價也能背出精品感。
- 痛點 3:肩膀負擔大,背久了會痠痛?解方:挑選「寬肩帶」或「雙肩轉換」設計。這是 Dcard 超推 的細節,能有效分散重量,讓妳通勤上課依然優雅。
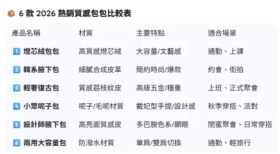
📦 6 款 2026 熱銷質感包包比較表

1️⃣ 文藝學院風:🏆 燈芯絨大容量託特包 (隔日達🔥)
- 📝 重點規格:燈芯絨材質、超大容量可裝 A4/筆電、內置小袋、磁吸扣設計。
- ✨ 亮點特色:這是 PTT 網友一致公認的「上課神包」。燈芯絨特有的紋路帶來溫暖的視覺效果,不管是森林系還是韓系穿搭都能完美消化,且耐髒耐磨。
- 💡 小編的話:燈芯絨材質不容易顯舊,背很久還是有那種復古的文青感,CP 值極高。
- ⚠️ 注意:大包包內容物較多時,建議使用內部分類袋才不會撈不到鑰匙。
- 💬 適合誰/情境: 大學生、需要裝大量文件或電腦的通勤族、喜歡簡約 ins 風的女孩。
- ❤️ 推薦理由:空間真的大到沒朋友,燈芯絨觸感極佳,百搭不出錯。
- 實際使用者評價:買來當上課包,原文書跟 IPad 都塞得下,背帶寬度適中不壓肩。
- 💰 參考價格:$299
- 🚀心動這裡買🚀

2️⃣ 極簡韓系:🏆 質感爆款單肩腋下包 (隔日達💛)
- 📝 重點規格:質感合成皮、長度可調背帶、簡約弧線設計、ins 韓系色調。
- ✨ 亮點特色:這是 Dcard 街拍板熱議款。這款包包完美復刻了韓國東大門的流行元素,包型圓潤高級,適合搭配西裝外套或洋裝,隨手一夾就是高級感。
- 💰 參考價格:$183
- 🚀心動這裡買🚀

3️⃣ 輕奢職場:🏆 輕奢小眾復古單肩斜挎包 (當天發貨⚡)
- 📝 重點規格:五金磁扣開合、加厚內襯、可拆卸長短背帶、多層次收納。
- ✨ 亮點特色:PTT 職場穿搭版激推。這款包包走的是復古精緻路線,細節處的封邊做得非常到位,背去參加商務會議或是正式晚餐都非常有氣場。
- 💰 參考價格:$276
- 🚀心動這裡買🚀

4️⃣ 秋日名媛:🏆 小眾設計呢子手提戴妃包 (限時下殺💛)
- 📝 重點規格:毛呢布料搭配皮革鑲邊、手提斜背兩用、經典方包結構。
- ✨ 亮點特色:結合了呢子的優雅與戴妃包的結構感,這款包包在冷天穿大衣時簡直是「氛圍感製造機」。小眾的毛呢設計不易撞包,質感滿分。
- 💰 參考價格:$185
- 🚀心動這裡買🚀

5️⃣ 潮流設計:🏆 高級感設計師款多巴胺腋下包 (限時下殺💛)
- 📝 重點規格:設計師流線造型、高感光亮面皮、一體成型手柄。
- ✨ 亮點特色:這款包包是為了追求「與眾不同」的女孩設計。獨特的包型結構與多巴胺配色,讓它在簡單的 T-shirt 牛仔褲穿搭中脫穎而出。
- 💰 參考價格:$205
- 🚀心動這裡買🚀

6️⃣ 實用萬能:🏆 高級感大容量兩用單雙肩包 (限時下殺💛)
- 📝 重點規格:尼龍/合成皮混搭、兩用背帶設計、多口袋收納、可放置 IPad。
- ✨ 亮點特色:Dcard 實用主義派最愛。它可以是時尚的單肩包,也能瞬間變身雙肩包。超大容量對於通勤或是輕旅行來說非常方便。
- 💰 參考價格:$186
- 🚀心動這裡買🚀:

🧐 女生包包選購常見 Q&A ❓
Q1:燈芯絨包包會不會很容易粘毛?
答: 這是 Dcard 網友 關心的。淺色燈芯絨確實會比較明顯,建議可以備一個粘毛器,或是選擇深色系(如黑、深綠)就沒這個困擾。
Q2:不到 300 元的包包,五金真的不會生鏽嗎?
答: PTT 專家 解釋:平價包包建議避免碰水,不使用時放防塵袋。這幾款精選的小眾包五金都經過磨砂處理,比一般亮面廉價金屬耐用許多。
Q3:腋下包會不會很容易滑掉?
答: 建議選擇背帶長度可調的款式(如 2️⃣、5️⃣),調整到適合妳腋下弧度的位置,穿厚衣服時也不會滑落。
📍 總結:2026 質感美包選購懶人包
- 想要裝下全世界、追求文藝小清新感的學生黨 👉 [1️⃣ 燈芯絨大容量包]。
- 重視質感、想在職場展現輕奢氣息、預算兩百多就能搞定 👉 [3️⃣ 輕奢復古方包]。
- 追求時尚趨勢、喜歡韓系街拍風、或是想要出國旅遊好搭配 👉 [2️⃣ 流行腋下包] 或 [6️⃣ 兩用雙肩包]。


