過去我們要到網站上搜尋資料的時候,都會寫一些"爬蟲"的程式,去網站上找資料;但是如果遇到對方的網頁簡單改變了一些格式,或是遇到有 JavaScrip 的網頁,原來的 "爬蟲"就無法繼續執行。但是,OpenClaw 徹底改變了這一點;它可以自行打開網頁,用自然語言了解網站的操作,選擇要搜尋內容所在的選單,填入資料以出現內容網頁 (可能完全是 JavaScrip 產生的網頁),找到需要的內容,然後關閉所有的網頁,整理好搜尋內容作成報告,在你要求的時間點傳送給你。你可以親眼看到電腦上的網頁在你面前出現、按下按鍵、換頁、填入資料、找到內容,然後關閉所有的網頁;完全就是電腦"不可能的任務"的情節。
- 確認 OpenClaw 的版本
openclaw --version
目前只有 OpenClaw "2026.3.13" 以後具備這樣的功能;依照官方文件,它可以操作 "Chrome/Brave/Edge/Chromium" 這四種瀏覽器;目前使用上,最新的 "2026.4.2"版本使用上會穩定很多,鼓勵一開始就使用 "2026.4.2" 版;不過直接從 "2026.3.13" 升級上來也是沒有什麼問題。
- 安裝瀏覽器
因為我們的小蝦是安裝在 ubuntu 上面,所以要先幫他安裝 chrome 瀏覽器。在終端機命令列輸入
sudo apt install chromium-browser
這時候它會同時安裝 Chromium 以及 Chrome 兩種瀏覽器。安裝完之後,透過之前安裝的 "Windows App" 遠端遙控小蝦電腦的桌面,找到這兩個瀏覽器試著打開看看,先處理掉一些首次使用瀏覽器的問答,方便以後使用;我自己是將 Chromium 設為小蝦的預設瀏覧器,可以減少電腦資源的使用。
- 啟動網頁操作能力
一開始,其實小蝦並不知道自己有這麼強大的能力;譬如說,我請他去找一下下午有那些好看的電視節目。

這時候,跟說他具備有新的網頁操作功能,請他去學一下;

在小蝦操作的同時,你也可以透過遠端控制,觀察到小蝦電腦桌面上瀏覽器畫面的變化;對我來講,這樣解放了小蝦這個強而有力的雙螯,它就會自己前進;找到差異化的知識,增加個人的智慧。
- 使用外部資源增強人工助理知識
透過瀏覽器的操作能力跟 AI 的結合,除了我們可以做到許多以前需要大量人工才能完成的事情以外;重要的是,我們可以同時透過外部的資源,持續增強小蝦個人化的智慧。幾乎就像早期電影 "E.T. 外星人"一樣,透過看電視去學習人類的生活。
例如說,我自己持續在"方格子"描述跟小蝦持續互動學習的過程,當文章多了,時間久了,我會忘記當初所使用的方法什麼;所以,我要訓練小蝦可以從"方格子->養蝦日記"這個逐步建立起來的非結構性的外部知識庫獲得我想要的知識;所以我就跟小蝦說,



然後,測試一下小蝦是真的可以找到我要的內容;


這時候,他就會把你所需要的內容列出來。


然後,我們要把它這個行為作成屬於它自己的技能;

測試一下,

或者,作個考試,


因為瀏覽器的使用,非常耗費電腦的資源,而小蝦使用的又是舊電腦;所以建議在每天小蝦秘書下班之前將網頁全部關掉;或是每次網頁查詢得到結果之後,就關閉相關的網頁。這些作法,可以參考之前文章中的定時工作的例子進行就可以 (當然也可以請小蝦去找)。
- 需要使用者登入的網頁搜尋
在很多的應用上,我們需要有身份的認證才可以進行網頁操作;在一開始,我們就把我們的 AI Agent 小蝦設計成是一個「秘書型助理」,它被付予一個獨立隔離的操作空間,有自己獨立的操作流程和技能;為了不影響到我們自己原來的工作環境及網路操作,以及資訊安全的考量;所以我們必須先幫他申請一個網路身份。
例如,依照 Google 官方的規範,申請個人的第二個電子郵件,作為小蝦的專用電子郵件,同時也就建立起了它的 Google 帳號 (如果有作為商業用途,請務必依照 Google 官方的規範申請);這個網路身份必須要通過 Google 的二階段驗証,然後用這個身份去申請 Google 的應用程式密碼 (不是 Google 登入的密碼),它的格式像是 "xxxx xxxx xxxx xxxx",然後記在記事本上,之後小蝦在使用 Google 工具的時候必須要使用到。整個操作可以在自己的電腦上或是小蝦的桌面電腦來進行都可以。接下來,打開小蝦桌面的 Chrome 瀏覽器,登入小蝦的網路身份,它就可以在需要身份認証的網站來進行工作。
另外,因為 Chrome 具有暫存使用者資料 (profile) 的能力;如果,小蝦在找資料時需要其他使用者資料,例如,要幫我去找我在「方格子」文章的點閱數,可以透過遠端控制在小蝦桌面的瀏覽器上自己登入之後,之後小蝦就可以幫你去作搜尋;


然後,這時透過遠端進入小蝦的桌面,輸入登入我的資料;然後請小蝦去找,



這時使用者資料是存在 Chrome而非 OpenClaw,Chrome Profile 內存的資料並不會有太大的資安問題,所以小蝦也沒辦法去取得你的帳號密號。

不過 Chrome 的 profile 會隨著不同系統作不同的儲存位置;如果為了更強力地管理 Chrome 的 profile,可以直接下這個指令,指定為特定的 profile,
openclaw browser start --profile="openclaw"
- 收發電子郵件
- 收信的部份:既然小蝦有了 Gmail 的帳號,它當然可以收發電子郵件。最簡單是直接透過 Gmail 的網頁來收信,


- 發信的部份:不過,Gmail 的發信網頁不方便使用 (教小蝦都很久都不行),所以還是請小蝦自己寫程式,用 SMTP 來發信,這時候就必須要使用 Google 的「應用程式密碼」。




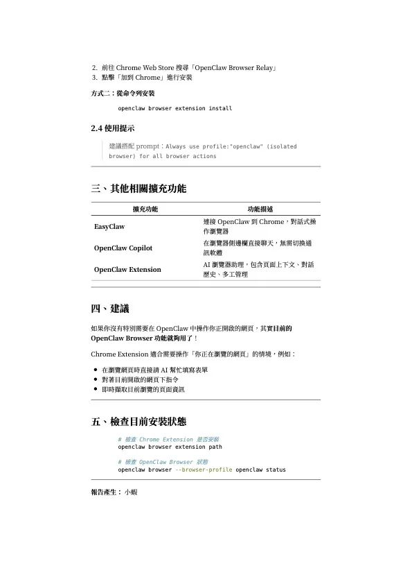
- Chrome 的延伸功能 (Chrome Extension)
OpenClaw 2026.3.13 版本,同時也提供了 Chrome extension 的功能,可以直接控制使用者端的瀏覽器;但是,因為目前小蝦是安裝在一個封閉的電腦環境中,作為一個「秘書型助理」;這些功能並不需要使用;不過,在最新的 2026.3.24 OpenClaw 中,Chrome Extension 功能已經被移除,直接用 "CDP, Chrome DevTools Protocol" 控制瀏覽器;未來也不應該會有 Chrome Extension 功能;對於像小蝦所使用的舊電腦來說,就可以改用不具 Extension 功能的 Chromium ,可以減少對系統資源的需求,也不會減少 OpenClaw 未來可能的功能,是個好消息。不過這裏還是對OpenClaw 2026.3.13 版本中的Extension 功能作一下說明,下面是小蝦的報告 。


- 後話 (一):
小蝦有了網頁查詢瀏覽量的功能之後,我跟它有這樣一段對話:




這個秘書蠻讓我沒面子的...
- 後話 (二):
關於「協作型助理」,我跟小蝦有以下的對話:



**附記:感謝方格子(https://vocus.cc) 提供知識分享的空間





















