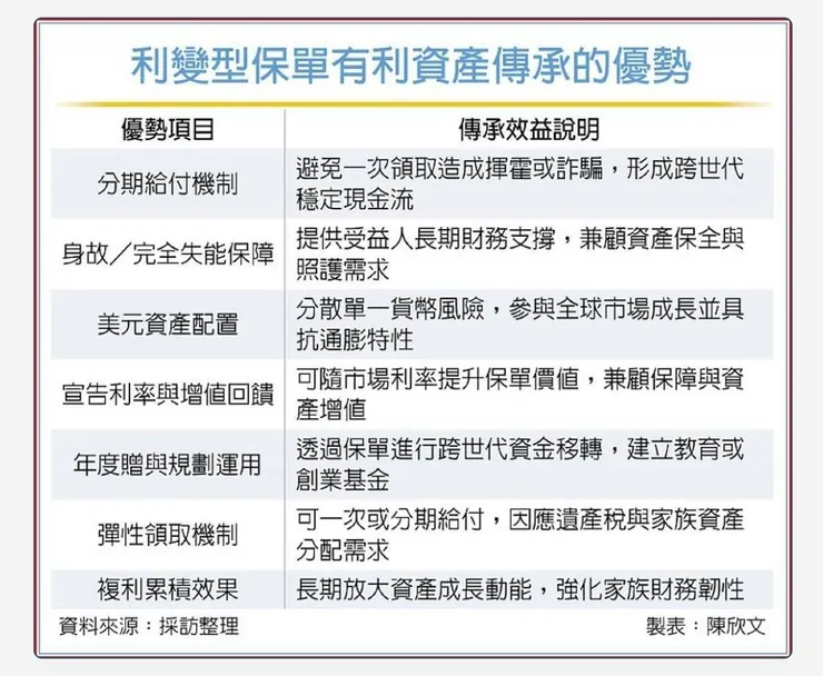
高資產客戶對資產傳承與家族財務安排的重視程度明顯提升,財富不再只是累積,更講求如何安全、有效且有秩序地移轉至下一代。在此趨勢下,兼具保障、收益與現金流機制的美元利率變動型終身壽險,逐漸成為市場關注焦點。 #資產傳承 #高資產 #贈與 #現金流 #複利累積

高資產客戶對資產傳承與家族財務安排的重視程度明顯提升,財富不再只是累積,更講求如何安全、有效且有秩序地移轉至下一代。在此趨勢下,兼具保障、收益與現金流機制的美元利率變動型終身壽險,逐漸成為市場關注焦點。 #資產傳承 #高資產 #贈與 #現金流 #複利累積






