[數字醫美自救處理]醫美診所倒閉怎麼辦?退款+刷卡止付完整流程(桃園/新竹/台中|數字醫美事件)|芮妮Nibe妮爺整理

更新 發佈閱讀 6 分鐘
桃園/新竹/台中醫美倒閉|數字醫美診所爭議處理教學(刷卡止付+消費申訴完整流程)【芮妮Nibe’s妮爺處理完整流程懶人包】

桃園/新竹/台中醫美倒閉|數字醫美診所爭議處理教學(刷卡止付+消費申訴完整流程)【芮妮Nibe’s妮爺處理完整流程懶人包】

 

桃園/新竹/台中醫美倒閉|數字醫美診所爭議處理教學(刷卡止付+消費申訴完整流程)【芮妮Nibe’s妮爺處理完整流程懶人包】

桃園/新竹/台中醫美倒閉|數字醫美診所爭議處理教學(刷卡止付+消費申訴完整流程)【芮妮Nibe’s妮爺處理完整流程懶人包】

 



很多人會問:醫美診所倒閉怎麼辦?刷卡的錢可以拿回來嗎?

本次「數字醫美診所倒閉事件」,

影響範圍包含桃園、新竹、台中等地,

許多消費者面臨預付療程無法使用、退款無門的情況。

 

vocus|新世代的創作平台



妮爺我也是苦主之一,

已實際跑完整個「刷卡爭議款申請+消費者申訴流程」,

整理出這篇醫美診所倒閉處理懶人包,

提供給有需要的朋友參考。

流程如下,有需要的朋友可以參考:

 


[數字醫美自救處理]醫美診所倒閉怎麼辦?退款+刷卡止付完整流程(桃園/新竹/台中|數字醫美事件)|芮妮Nibe妮爺整理

[數字醫美自救處理]醫美診所倒閉怎麼辦?退款+刷卡止付完整流程(桃園/新竹/台中|數字醫美事件)|芮妮Nibe妮爺整理


Step 1:先確認你手上的資料,先把這些全部整理好(越完整越好):

✔️ 尚未使用的療程紀錄(合約/課程單/LINE對話也可)

✔️ 刷卡明細 or 付款證明

✔️ 發票/收據/療程單(有最好)

✔️ 診所名稱、地址、負責人(能查就查)

以上的資訊可以證明你「有付錢但還沒使用服務」最好。

 


[數字醫美自救處理]醫美診所倒閉怎麼辦?退款+刷卡止付完整流程(桃園/新竹/台中|數字醫美事件)|芮妮Nibe妮爺整理

[數字醫美自救處理]醫美診所倒閉怎麼辦?退款+刷卡止付完整流程(桃園/新竹/台中|數字醫美事件)|芮妮Nibe妮爺整理


Step 2:申請消費爭議(政府管道)

爭議書下載連結 : https://appeal.cpc.ey.gov.tw/WWW/Default.aspx

到「消費者保護」系統申訴:

  • 填寫「消費爭議申請書」
  • 附上整理的所有資料

送件方式有兩種:傳真(最快)或郵寄到當地縣市政府消費者服務中心

EX:妮爺我在桃園,

我就傳真到「桃園市政府消費者服務中心」。

相關地方政府受理窗口: https://reurl.cc/Wb30v9

 



妮爺我自己的經驗是,傳真完約莫十分鐘後,

很快會有人聯絡,並且受理此案。




■Step 3:銀行端請立即聯絡銀行(最重要‼️)

如果你跟妮爺一樣是「刷卡付款」,直接打信用卡客服,

並告訴銀行客服,要「申請爭議款」,

提供日期(此步很重要可以減少等候時間)。

並告知銀行『醫美診所倒閉,屬預付型消費無法履約』。

並要求:銀行端止付(停止撥款給商家),

並提供「爭議款申請書」填寫。

單據選填寫:「商店倒閉 / 無法履約」

 



■以JCB為例:

1.台灣國內交易:

(1) 服務商品未獲提供、提供之商品損壞、商品或服務未如同描述:交易清算日起120日曆日內。

(2) 商品、服務中斷(非屬一次性提供):

商品預訂提供日 ( 商店無法營業日 ) 起120日曆日內,且交易清算日起540日曆日內。

2.如為國際交易,則自交易清算日120日曆日內。




很重要:回傳至銀行端後,需再次電聯客服確認是否有收到唷!!






接下來就是等待協調或是後續處理,

這邊可能需要耐心等候,

但是有申訴總會有希望,

據妮爺我這邊接收到的資訊是現金 / 轉帳會比較麻煩,

只能走消保或法律程序,成功率 & 速度都比較低。

 



📌 常見問題整理

Q1:醫美診所倒閉可以退款嗎?

A1:如果是刷卡付款,可透過「信用卡爭議款」機制申請止付與退款;


若為現金或轉帳,需透過消費者保護申訴或法律程序處理。



Q2:刷卡多久內可以申請爭議款?

A2:依卡別不同,通常為:

  • 約120天內(JCB / Visa / MasterCard)
  • 最長可至540天(特定情況)

實際可上相關網站上查看,相關規則。


Q3:醫美療程算預付型消費嗎?

A3:Yes,醫美療程、健身房、補習班等,皆屬於「預付型交易」,


若業者倒閉,消費者可申請爭議或申訴。


 



 



同時妮爺我這邊有整理了一些:

相關的社團討論及文章還有新聞,

供大家參考。




 


vocus|新世代的創作平台


醫美診所社團討論

 



 





vocus|新世代的創作平台


桃園社團討論

 



 



 


vocus|新世代的創作平台


Threads討論(自家員工發文)

 



 



 

vocus|新世代的創作平台



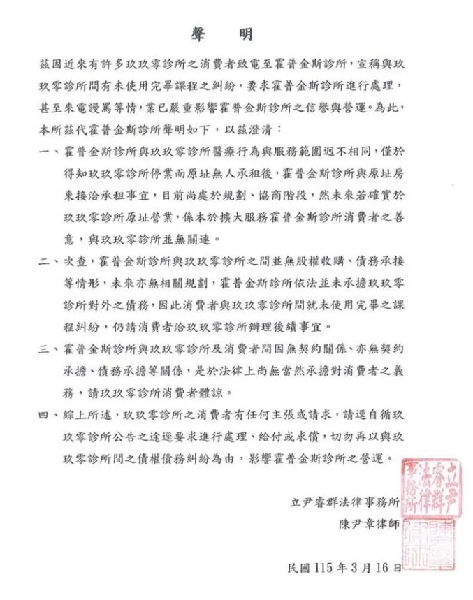
霍普金斯診所的律師所聲明

 



 



 


vocus|新世代的創作平台


Yahoo新聞報導

 



整理資料不容易,

提供請大家善用分享的方式給需要的人。




想看更多 芮妮Nibe’s 妮爺食旅日常的相關文章

■痞客邦 https://nibelife.pse.is/8v6edx

■Facebook 粉絲專頁 https://nibelife.pse.is/8v6f2n

■窩客島 https://nibelife.pse.is/8v6f48

■YouTube https://nibelife.pse.is/8v6f6a

■IG https://nibelife.pse.is/8v6fdt

■FashionGuide 華人時尚專業評鑑 https://nibelife.pse.is/8v6fa2

■Medium https://nibelife.pse.is/8v7qxg

 ■Vocus https://nibelife.pse.is/8v7r8z

⧫歡迎按讚追蹤訂閱分享妮の文章⧫

#妮爺 #芮妮食旅日常 #NNN.__B #芮妮NiBe


#醫美倒閉 #醫美診所關閉 #預付型消費

#刷卡爭議款 #信用卡止付 #消費者申訴流程

#消保會申請 #醫美退款 #診所倒閉怎麼辦診所倒閉怎麼辦

#芮妮Nibe’s妮爺食旅日常芮妮Nibe’s妮爺食旅日常 #消費自救 #nnn.__b

 #消保會 #消費爭議 #桃園醫美 #新竹醫美 #台中醫美

#醫美糾紛 #退款流程 #妮爺懶人包

留言
avatar-img
芮妮妮爺NiBe's食旅日常
0會員
2內容數
合作邀約歡迎來信 [email protected] 護理科畢業,喜歡分享、體驗、撰文, 希望透由分享讓生活變得更美好, 我用態度來滿足生活。 全台跑透透全台享受。 [美妝.體驗文.烹飪.美食.旅遊貼文.各種開箱文.拍照攻略]
你可能也想看
Thumbnail
這是一場修復文化與重建精神的儀式,觀眾不需要完全看懂《遊林驚夢:巧遇Hagay》,但你能感受心與土地團聚的渴望,也不急著在此處釐清或定義什麼,但你的在場感受,就是一條線索,關於如何找著自己的路徑、自己的聲音。
Thumbnail
這是一場修復文化與重建精神的儀式,觀眾不需要完全看懂《遊林驚夢:巧遇Hagay》,但你能感受心與土地團聚的渴望,也不急著在此處釐清或定義什麼,但你的在場感受,就是一條線索,關於如何找著自己的路徑、自己的聲音。
Thumbnail
渥爾牙醫引進牙科4.0數位化流程,建置自營數位牙技中心,結合專業醫師、技師團隊及優質材料,提供高品質且高性價比的鋯白貼片療程,讓您擁有自信燦爛的迷人笑容。預約諮詢,專享每顎八顆優惠價 NT$99,900。
Thumbnail
渥爾牙醫引進牙科4.0數位化流程,建置自營數位牙技中心,結合專業醫師、技師團隊及優質材料,提供高品質且高性價比的鋯白貼片療程,讓您擁有自信燦爛的迷人笑容。預約諮詢,專享每顎八顆優惠價 NT$99,900。
Thumbnail
《轉轉生》(Re:INCARNATION)為奈及利亞編舞家庫德斯.奧尼奎庫與 Q 舞團創作的當代舞蹈作品,結合拉各斯街頭節奏、Afrobeat/Afrobeats、以及約魯巴宇宙觀的非線性時間,建構出關於輪迴的「誕生—死亡—重生」儀式結構。本文將從約魯巴哲學概念出發,解析其去殖民的身體政治。
Thumbnail
《轉轉生》(Re:INCARNATION)為奈及利亞編舞家庫德斯.奧尼奎庫與 Q 舞團創作的當代舞蹈作品,結合拉各斯街頭節奏、Afrobeat/Afrobeats、以及約魯巴宇宙觀的非線性時間,建構出關於輪迴的「誕生—死亡—重生」儀式結構。本文將從約魯巴哲學概念出發,解析其去殖民的身體政治。
Thumbnail
本文分析導演巴里・柯斯基(Barrie Kosky)如何運用極簡的舞臺配置,將布萊希特(Bertolt Brecht)的「疏離效果」轉化為視覺奇觀與黑色幽默,探討《三便士歌劇》在當代劇場中的新詮釋,並藉由舞臺、燈光、服裝、音樂等多方面,分析該作如何在保留批判核心的同時,觸及觀眾的觀看位置與人性幽微。
Thumbnail
本文分析導演巴里・柯斯基(Barrie Kosky)如何運用極簡的舞臺配置,將布萊希特(Bertolt Brecht)的「疏離效果」轉化為視覺奇觀與黑色幽默,探討《三便士歌劇》在當代劇場中的新詮釋,並藉由舞臺、燈光、服裝、音樂等多方面,分析該作如何在保留批判核心的同時,觸及觀眾的觀看位置與人性幽微。
Thumbnail
AI領域的研究進展,主要是透過發表於諸多的研討會,而NeurIPS(Conference on Neural Information Processing Systems)是當中的頂會,另外兩個是ICML跟ICLR,而今年的NeurIPS總共收到約3萬件的投稿,並接受了當中約5,200文章。此外,今
Thumbnail
AI領域的研究進展,主要是透過發表於諸多的研討會,而NeurIPS(Conference on Neural Information Processing Systems)是當中的頂會,另外兩個是ICML跟ICLR,而今年的NeurIPS總共收到約3萬件的投稿,並接受了當中約5,200文章。此外,今
Thumbnail
電波 900 發非湊整數,而是原廠計算的「黃金治療劑量」。滿足全臉含頸面積、確保熱能深層堆疊,並預留韌帶定錨空間。這道科學算式證明:劑量足夠,才能啟動真實不打折的抗老療效。
Thumbnail
電波 900 發非湊整數,而是原廠計算的「黃金治療劑量」。滿足全臉含頸面積、確保熱能深層堆疊,並預留韌帶定錨空間。這道科學算式證明:劑量足夠,才能啟動真實不打折的抗老療效。
Thumbnail
在阿育吠陀(Ayurveda)的古老智慧中,人體不只是物理性的存在,更是能量的流動。每個人的生命節奏不同,所需的能量修復方式也各異。 雖然阿育吠陀本身不直接包含西方的生命靈數,但在印度傳統文化中,它與 Vedic Numerology(吠陀數字學) 及 Jyotish(吠陀占星) 密不可分。
Thumbnail
在阿育吠陀(Ayurveda)的古老智慧中,人體不只是物理性的存在,更是能量的流動。每個人的生命節奏不同,所需的能量修復方式也各異。 雖然阿育吠陀本身不直接包含西方的生命靈數,但在印度傳統文化中,它與 Vedic Numerology(吠陀數字學) 及 Jyotish(吠陀占星) 密不可分。
Thumbnail
背景:從冷門配角到市場主線,算力與電力被重新定價   小P從2008進入股市,每一個時期的投資亮點都不同,記得2009蘋果手機剛上市,當時蘋果只要在媒體上提到哪一間供應鏈,隔天股價就有驚人的表現,當時光學鏡頭非常熱門,因為手機第一次搭上鏡頭可以拍照,也造就傳統相機廠的殞落,如今手機已經全面普及,題
Thumbnail
背景:從冷門配角到市場主線,算力與電力被重新定價   小P從2008進入股市,每一個時期的投資亮點都不同,記得2009蘋果手機剛上市,當時蘋果只要在媒體上提到哪一間供應鏈,隔天股價就有驚人的表現,當時光學鏡頭非常熱門,因為手機第一次搭上鏡頭可以拍照,也造就傳統相機廠的殞落,如今手機已經全面普及,題
追蹤感興趣的內容從 Google News 追蹤更多 vocus 的最新精選內容追蹤 Google News