
致股東報告書

1.目前美廉社最新店數為681家(美廉社官網資料),相關企業加總為691家。

2.2018年毛利率與及稅前淨利提升!(年增0.78%;48%)
3.引進住友商社為策略投資人。


key points:
1.因應人事支出增,擴大加盟店比例。
2.目標1000家店,優化物流產能利用率。
3.提高進口及自有商品比重,販賣高毛利商品增獲利。
4.利用本身的會員制發展虛擬二樓電商。
5.發展高毛利餐飲業務。
6.透過便利架設置搶攻辦公室商機。
股東結構

主要股東

資金募集

p.s現增股已於5/17日上市。
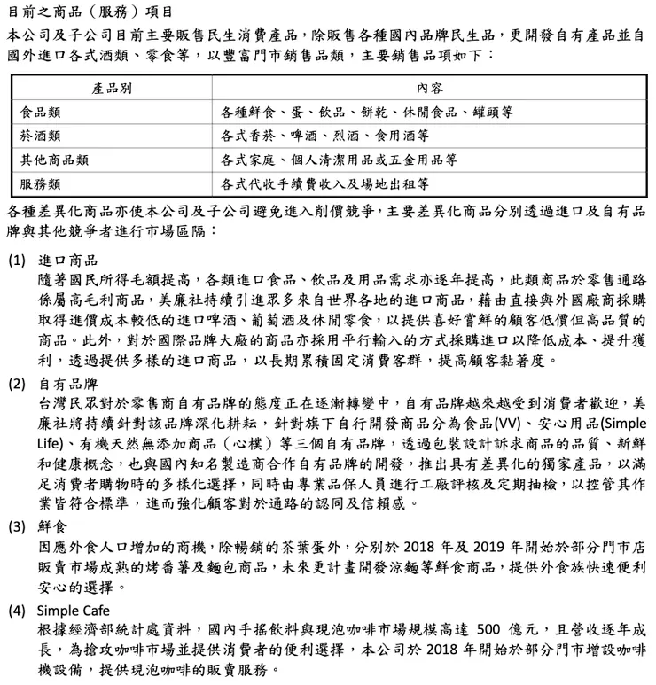
主營業務

營業比重

商品項目


短評:美廉社賣的東西超商(全家、統一超)或是超級市場(全聯)都有販售,因此若是走販賣相同商品的路線除非就是賣更低的價格,不然就是另闢蹊徑,賣跟別人不一樣的東西,避開殺價策略。

短評:
1.文中複合型零售的效益尚待觀察,另外零食便利架顯然是想打入辦公室這一塊,也還需要持續觀察經營的成效。
2.GO美廉走的是會員與電子商務的結合,發展智能櫃到店取貨付款,以增加來客消費次數。
3.近期主打現烤蕃薯以及現烤麵包等熟食商品,也進軍生鮮領域。
產業現況發展及發展趨勢、競爭情形


短評:
看完這段介紹只能說連鎖超市這個行業真是競爭,不過以店數來說美廉社目前仍穩居二當家的位置。(可惜全聯沒上市上櫃,少了一個可以直接投資的對象)美廉社的利基主要是面向社區鄰里的經營,比較像是傳統雜貨店的進化版。所以如何在大當家與超商之間求取差異化的生存策略還滿重要的。
技術研發概況

短評:線下零售業結合線上電商模式似乎是近年的趨勢,這條路不見得好走卻是轉型必走的途徑。不過最近有許多無人商店實驗失敗的新聞,證明有人有溫度的零售服務業還是有其難以取代的價值。
新聞閱覽:
【無人成本反更高】燒光 181 億台幣後,中國「無人商店」只能走向泡沫化?
長短期業務計畫


短評:零售業的成長跟展店數以及單店的獲利能力有關,個人覺得以美廉社的型態在中南部還有相當大的展店空間。
市場分析



短評:就展店的成長性來看,耕耘中南部應該是公司接下來成長的關鍵!
銷售量表

短評:美廉社有人戲稱是美酒社,每年販售的菸酒類收入真的是越來越高!

從業員工資料

短評:從上表看正職與兼職員工比率大約是2:1,但2018年正職員工有減少的現象,兼職員工人數則多了不少。
五年財務報表

轉投資

財務績效

現金流量變動

現金流動性分析

關係企業組織圖與基本資料

關係企業營運概況

近期新聞摘要:
左打超市、右擊超商,規模較小、卻又夾在超市、超商等強勢通路的美廉社,
為什麼業績能一路穩健成長、搶下忠實客源,並打出獨當一面的新零售市場?
「美廉社是扮演彌補社區空缺的角色。」美廉社總經理邱光隆說。近年量販、超市紛紛開起小型店,超商則著力在3、40坪的大店,零售通路界線愈來愈模糊,但美廉社早就開始摸索零售業變形型態,並成功找到立足之道。
雖然與超市龍頭全聯,或與統一超、全家等便利商店相比,美廉社的規模仍有大段差距,但它不僅一路穩健成長,去年還吸引日商住友商事入股以美廉社為主體的「三商家購」22%股份,成為僅次於母公司三商集團的第2大股東;而「三商家購」在去年上興櫃後,預計今年下半年申請上市,屆時,將成為台灣第一家上市的小型連鎖超市。
保持商品組合彈性
搶攻住家、商圈客源
從2006年成立至今,美廉社目前店數681家,去年營收119.88億元,創下新高。在強大對手盤據下,美廉社怎麼站穩市場?
一般超市上百坪,美廉社門市約3、40坪,「它的定位是在超市和超商之間,等於兩邊都要競爭,很難做。」一名全聯超市高層這樣評論。最困難之處就是在有限空間內,找到可滿足需求的產品組合,因此保持產品組合彈性,成為美廉社夾縫立足的一大特色。
舉例來說,從2006年第一家門市至今,美廉社就賣起一般連鎖通路不會販售的「散米」,分為5斤、10斤兩種包裝,為了降低成本,所以進貨時是一大袋,由門市人員自己分裝,不僅費工,毛利也位於倒數10分之1的末段班,一路做到至今,就是要填補未被滿足的社區需求。
這樣策略一路發展出幾大特色,首先,美廉社有稱為「機會商品」的特殊產品,也就是非常態性販售商品,用來經營顧客關係。像一般通路不樂意收9個月以下保存期限的商品,但只要是知名品牌來找美廉社談出清保存期限短的產品,美廉社幾乎都會收,再以優惠價格來回饋顧客。
導入「機會商品」
拉抬毛利率、衝指數
今年4月,美廉社第一次自己從義大利進口奇異果,也是在這樣有彈性的採購策略下衍生的「機會商品」。2010年美廉社跨足蔬果等生鮮,正是源自於新北中和一家門市的顧客持續要求下而導入。現在美廉社有180多家門市導入蔬果等生鮮,雖然規模不大,卻有效拉高毛利。
邱光隆說,「假設未導入生鮮的門市毛利是指數100的基準點,則導入蔬果的門市是指數103、有導入肉品的是指數106。」雖然機會商品沒有硬性、制式化去做,但幾乎每個月至少會有一項。
其次,美廉社為了在有限坪數內,順應不同商圈需求有所變化,除了有制式的幾套產品組合外,每家門市至少保留10%的品項,授權店長可因應當地社區需求來自由選擇。例如,假設市面上醬油總共有10個品項,美廉社可能保留一項,由門市自由選擇;不同產品可自由選擇的彈性不一。
這樣的好處是可找到在整體市場中銷售排名不突出、但特定地區有高需求的產品,藉此提升業績。舉例來說,華南醬菜就在這樣的機制下,在中部成功帶動銷售量,現在中部平均單店業績比北部多5成。
文章來源:今周刊
























