
你是不是每天都有做不完的家事,洗不完的衣服…?每次收衣服、摺衣服都很頭痛嗎?覺得摺衣服這件事情很麻煩嗎?到底衣服是要用摺的還是用吊掛的方式呢?想要知道如何縮短收衣服以及摺衣服的時間嗎?先學會衣服管理規劃術,收衣摺衣就會超快速喔!
如果你想要縮短在摺衣服以及收衣服的時間,那麼你一定要繼續看下去!如果你不愛摺衣服,希望可以全部都用吊掛的方式收納衣服,那麼這一篇也很適合你!這一篇我會跟大家說明:
一、 我的衣服到底應該要用「摺」的?還是用「吊掛」的?
二、 管理規劃衣服前,請先將衣服「分門別類」
三、 快速收衣與摺衣的前提:請斷捨離「摺衣服」這件事
四、 快速收衣與摺衣的關鍵在於「流程的佈局」
五、 快速收衣與摺衣的「步驟」與「技巧」

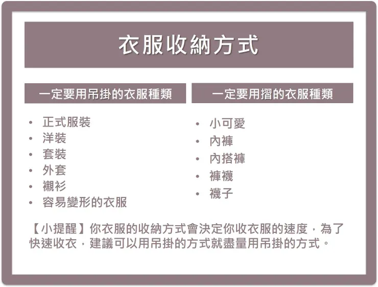
一、我的衣服到底應該要用「摺」的?還是用「吊掛」的?
我就直接切入重點,我的衣服到底應該要用「摺的」還是用「吊掛」的方式收納?
其實,選擇衣服的收納方式取決於兩個條件:
1. 「空間的大小」決定收納方式
1) 空間夠大
如果你的衣櫃空間夠大,我建議可以用「吊掛」的方式。選擇吊掛的好處是可以一目了然以及方便拿取,更重要的是你不需要「摺」衣服!
2) 空間太小
一般來說,衣櫃空間若不是很大,建議可以將衣服用「摺」的。
假使空間不大,可是你很懶的摺衣服,其實還是可以用吊掛的方式,但是前提是你的衣服數量要剛剛好!什麼是「剛剛好」?剛剛好的意思就是你一年四季的衣服數量可以「剛剛好」放入你的衣櫃內!
2. 「衣服種類本身條件」決定收納方式
有些衣服必須要用吊掛的方式,譬如:容易皺的襯衫或是你上班要穿的正式套裝,甚至是禮服;有些衣服則不適合用吊掛的方式,用摺的反而比較合適,譬如:容易因為吊掛而導致鬆垮的針織衣或是毛衣,或者像是襪子這種就無法用吊掛的方式,必須要用摺的方式。
1) 一定要用「吊掛」的衣服種類
一定要用吊掛方式的衣服,例如:洋裝、外套、套裝、襯衫等。
我的建議是可以吊掛就用吊掛的方式,因為使用吊掛的方式可以節省很多的時間,後面會逐一說明 (除非是衣服本身根本不適合用吊掛的收納方式)。
2) 一定要用「摺」的衣服種類
有哪些衣服是一定要用摺的方式呢?
內搭的小可愛、襪子、褲襪、內搭褲和內褲都是建議用摺的。

二、管理規劃衣服前,請先將衣服「分門別類」
要管理規劃衣服之前,先將你的衣服分類吧!每個人的穿著習慣以及Style不同,所以十大類是依照我的style以及習慣去分類的,你也可以依照自己的去分類喔!
我的衣服大致上可以分成十大類:內著(貼身衣物)、上衣類、下身類、正式服裝、休閒服裝(家居服、睡衣褲)、運動服、外套、配件類(圍巾、帽子、手套)、襪子和褲襪和毛巾類(洗澡以及盥洗類)。(毛巾類不算是衣服,但是它也放在我的衣櫃內,所以請容許我納入分類裡吧!)
延伸閱讀:先規劃再動手整理,生活事半功倍

你或許會說我很懶的摺衣服,所以我要全部都要吊掛的方式,當然可以,但是如果衣櫃已經無法再吊掛更多衣服的時候,就是說你要掛一件衣服時,必須要把左右兩邊的衣服往旁邊用力推的話,我想是應該時候要斷捨離了喔!代表你的衣服太多了!要小心你的掛衣桿承受得住你的衣服啊!
延伸閱讀:怦然心動與斷捨離:兩種整理方法成果大不同
三、 快速收衣與摺衣的前提:請斷捨離「摺」衣服這件事
我要很殘酷地告訴你一件事實!那就是…….想要快速收衣的先決條件就是要斷捨離「摺」衣服這件事情!所以,可以使用吊掛的方式就盡量使用吊掛的方式,以下是我十大類衣服的收納方式,可以看得出來我要摺的衣服很少,所以我在收衣與摺衣的時間上就大大的減少。

四、快速收衣與摺衣的關鍵在於「流程的佈局」
如何快速完成收衣與摺衣這件事情呢?其實關鍵在於你「脫下衣服」的時候就要開始計畫了喔!我們先來想一下整個洗衣服、曬衣服和收衣服的整個流程圖:

以上這四個流程非常的重要,因為可以說是環環相扣的,怎麼說呢?
原因如下,快速收衣與摺衣的關鍵就在於流程的佈局:
1、 「脫衣服」:洗澡時就先將衣服分類
2、 「洗衣服」:上一個流程已經分類好,所以不用分類就可以直接拿去洗
3、 「曬衣服」:依照衣服主人以及收納方式去曬衣服
4、 「收衣服」:依照衣服主人以及收納方式收衣服
接下來我會告訴你實際的步驟與技巧。
五、快速收衣與摺衣的「步驟」與「技巧」
步驟一、「脫衣服」洗澡時就先將衣服分類
縮短洗衣服的前置作業時間在「脫衣服」的那一刻就決定了喔!
與其站在洗衣機前或是蹲在洗衣機前,甚至是拿個小板凳坐在洗衣機前做衣服的分類,不如在脫衣服的時候就先分類好;分類的方式依照個人洗衣服的習慣,以我的例子為例,我們家浴室會放四個籃子,分別是外衣、內衣、襪子以及二寶的衣服,你也可以分成外衣、內衣褲、襪子三個籃子或是直接分成深色、淺色都可以,要洗的時候就不需要分類,可以直接拿你要洗的那一個籃子去洗衣房,這樣是不是節省很多時間呢!

你可能會說我現在分類跟我洗衣服的時候分類,都是一樣的時間啊!NO!NO!NO!洗澡時的分類是家庭成員自己分類,家裡衣服是誰在洗呢?洗衣服的那位必須要分類全家人的衣服耶!所以如果家庭成員在洗澡的時候就順便分類好,這樣等於是幫洗衣服的人減少了分類的工作喔!
步驟二、「洗衣服」所以不用分類直接拿去洗
假如你在上一個步驟就做好衣服的分類,那麼現在你只需要拿你要洗的那一桶衣服前往洗衣房,直接把衣服丟進洗衣機就可以了喔!
步驟三、「曬衣服」依照衣服主人以及收納方式去曬衣服
縮短收衣服的時間,在「曬衣服」的時候就決定了喔!
這裡我要提供兩個小技巧:(兩種技巧不是一喔!兩個都會使用。)

1. 假使原本衣服的收納方式是用「吊掛」的方式,那在曬衣服時就直接使用衣架,若是收納方式是用摺的那就不用特別用衣架曬衣服,可以直接晾在桿子上。
2. 另外一個技巧是依照衣服主人去曬衣服,譬如,老公的衣服晾在一起,老公的褲子晾在一起,接著我的衣服以及褲子晾在一起,大寶的衣服晾在一起,小寶的衣服晾在一起。這樣可以讓下一個步驟 - 「收衣服」更快速。
步驟四、「收衣服」:依照衣服主人以及收納方式收衣服
衣服晾乾之後,我會依照以下兩種技巧來收衣服:
1. 以收納方式來收衣服:
1) 吊掛的方式:我會將吊掛的衣服連同衣架直接拿回房間的衣櫃內,超快速的方法, 也可說是超懶,但是很聰明的方法!
2) 摺的方式:若是需要用摺的衣服,我有時候是是一邊收一邊摺,摺好就放進籃子裡,最後再拿去房間分類放回衣櫃內。例如:收襪子的時候,成雙成對的當場摺好;收內褲時,直接折好放進籃子裡,然後再拿回房間放進抽屜裡收納。
2. 以衣服主人的方式來收衣服:
以衣服主人的方式來收衣服是甚麼意思呢?如果你有照我之前所說的方式曬衣服,那麼你就可以直接「咻」一下把同個主人的衣服集中收起來,直奔衣服主人的衣櫃去。看下圖說明:

我想現在你應該知道收衣、摺衣超快速技巧是取決於流程的佈局了吧?
每個步驟其實都是環環相扣的,其實跟煮飯有點像,你煮飯之前是不是先洗米,第一件事情是先把煮飯的按鈕按下去,接著是準備食材,是不是會先想好哪個食材是要煮比較久的通常都會第一個先製作,像是青菜比較快好的都會放在最後步驟才炒呢?
你準備好要開始改變你的流程了嗎?
今天洗澡的時候,在你脫下衣服的那一刻,記得先把衣服分類好喔!😉
如果你不排斥摺衣服這件事情,但是不知道如何摺才能節省空間的話,也歡迎你鎖定我的youtube頻道觀看摺衣服教學,現在每週一都會有新的影片關於摺衣服的教學喔!
我的 👉 youtube頻道 【艾曼達的澳洲簡單生活之旅】
如果你喜歡這篇文章,請幫我分享給你認為有需要的朋友們。
【免費支持】也請你幫我拍手5下,我就有機會得到內容創作的酬勞喔!

























