美容處理在現今社會已經相當常見,尤其是美容醫學盛行之後,整個包含的範圍相當廣泛,相關的人員也是非常多樣。但在新聞中我們有時候會看到以下驚悚的消息:
雷射淡斑竟留疤 美容師被判刑
愛美人士要注意!新竹廖姓女子到一家美顏美體機構作美容淡斑時,負責人洪女明知自己不具醫師資格,竟以不詳雷射儀器為廖女除斑,導致造成廣泛性色素沉著性
疤痕,廖女憤而控告洪女,新竹地院依違反醫師法之未取得合法醫師資格,擅自執行醫療業務罪,將洪女判刑6月。
女移工變醫美密醫 豐唇溶脂統包!
一名25歲的越南籍鄭姓女移工在桃園火車站附近成立工作室,以預約方式從事
醫美微整型手術,還透過臉書直播手術過程,吸引不少移工慕名而來,移民署桃園專勤隊會同桃園市衛生局查獲,並查扣韓國知名溶脂及臉部雕塑藥品、手術刀及針筒等醫療用品,已依違反《醫師法》等罪嫌移送桃園地檢署偵辦。
百貨行違法「脈衝光」除斑 業者遭判刑
美容百貨行不只賣保養品,業者竟然私下進行脈衝光雷射除斑,高雄市衛生局接獲檢舉,當場逮到老闆娘正在幫一名男子除斑,最後移送法辦判刑6個月,因為雷射皮膚治療屬於醫療行為,必須要有合格醫師執照才能進行。
醫美護士違法操刀雷射除毛
做醫美,也要小心遇到密醫。台北有位張小姐就投訴說,她在忠孝東路四段,一家醫美診所,做除毛雷射手術,沒想到幫她做手術的居然是護士,結果打完雷射,一點效果也沒有。
到底是消費者相當勇敢還是操作者刻意違法,真的都令人很難接受。但仔細探求後會發現,很多時候其實不只是民眾不清楚自己所做的處理到底是美容醫學跟美容處理,甚至連市場相關人員也不求甚解。也有些商家就會利用消費者貪小便宜的心態,於是遊走法律邊緣、鋌而走險,一不小心民眾就會落入陷阱因而受害,這就很遺憾了。
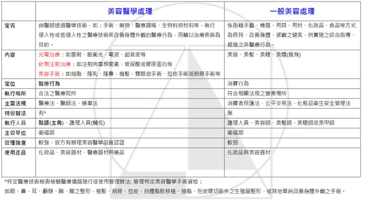
到底美容醫學處理跟一般美容處理有什麼差別?風險上有何差異?到底執行者上有什麼不同,以下表格可以提供給大家參考(可點擊後放大來看):

就一般民眾來說要怎麼知道美容院是否有執行違法美容醫學項目,簡單說有以下四點可以方便辨別:
一、是否有使用藥品
在塗抹任何東西在臉上要先確認是否是藥品,像是麻膏、抗生素藥膏、類固醇藥膏、外用A酸或是對苯二酚等等,這些都是處方(或指示)藥品,所以非醫師或藥師並不能開立或使用這些藥品在消費者皮膚上。
很多時候在繡眉紋唇的狀況下,美容師會使用麻膏,這其實很容易造成爭議。或是做完臉後皮膚敏感,就會使用類固醇藥膏。或是擠完痘痘後就會使用抗生素藥膏,這其實通通都是違法的。
二、是否有使用醫療器材
在使用任何儀器在臉上時要先確認是否是醫療器材,如果沒有相關許可證號就是一般化妝品或是美容器材。
然而美容器材是不能宣稱醫療效能的,也不具有治療疾病的效果。此外屬於醫療器材的雷射、脈衝光、電波或超音波,甚至是埋線、微整注射都是需要醫師操作,這點也是要特別注意。
三、是否有使用侵入性處理
簡單來說就是要了解是否處理後會流血或見血,像是扎針、微針滾輪、電燒、抽血或是皮膚切開、縫線、打針、打點滴等等,這些都已經是醫療行為,所以美容師通通都不能做。因為有侵入性處理就要注意感染與衛生的問題,而且一但有東西注射到體內還要注意過敏與安全問題,所以一切都要很小心謹慎。
四、要事先注意執行人員資格
在施作任何美容處理之前,請先確認人員資格是否合法,是否有相關證書可以參考。多一分注意就會少一分風險。因為現在市場上密醫相當多,有很多人員穿個袍子看起來像是醫師或護理人員,但實際上卻不是,這也是要特別注意的。此外執行任何美容處理不要貪小便宜,羊毛出在羊身上,為了自己的健康安全還是要尋求專業很重要。
最後還要提醒大家的就是:
任何美容處理都有其改善限度與範圍,不要迷信不實的廣告宣稱,更要注意的是一般美容處理是「不能宣稱醫療效能」,也「不能暗示醫療業務」的。
以下的訊息也提供給大家參考:























