之前寫《皮諾丘》ㄧ文提到我將自己觀看的韓劇做了個統計。今天就來說說,我為什麼要做這個,以及我在這些自我紀錄中發覺了什麼變化。
回溯起來,我大概從2010年開始有一搭沒一搭地記錄自己的各類閱讀,包含電影、戲劇、書籍、漫畫/動畫、舞台劇和展覽等等。起初是作為大腦記憶的備份,沒有預設什麼目的,所以到2013年時的資料都比較破碎。到了2014年,將閱讀類型大致分為電影、書籍、戲劇與動畫,逐類記錄,搭配一點簡短心得;然後在2017年時,決定把歷年的文字紀錄整合成表格,方便進行查詢和製作圖表。原本是打算有戲劇列表、電影列表之類的,先做了戲劇列表後發現是浩大工程,光日劇、韓劇就整理不完,所以很可惜目前只有韓劇可以分析。
至於2017年為何突然決定把文字統整成表格,是因為那時我發覺自己的戲劇口味好像換了,但我不是很肯定這感覺對不對,希望能有客觀的數字佐證,於是想到歷年做的文字版閱讀紀錄,詳加整理之後或許可以映證或打臉自己,大抵就是這麼個平淡無奇的緣由。以下是本篇文的綱要。
ㄧ、韓劇列表包含哪些資訊?
二、評分的依據是?
三、近十年來的閱讀變化
1.閱讀喜好變化
2.戲劇喜好變化
四、韓劇相關的統計結果
1.韓劇得分的分佈情況
2.8-10分的韓劇有哪些(TOP 20)
3.TOP 20裡至少有兩部作品的男演員&女演員、導演&編劇
4.TOP 20的播出電視台統計
5.TOP 20的播出時段統計
一、韓劇列表包含哪些資訊?
起初,我把韓劇按照語言和年份分類好,但感覺資訊太少了,能分析的東西不多。於是,才陸續把播出的年度、收看的年度、主演、配角、導演、編劇、播放的電視台、播放時段、集數和類型等等資訊,統統都放進表格。接著,在這些客觀的資訊上,再增加一項個人主觀的評分,方便掌握作品給自己的印象停留在哪,長期來看不止可以更暸解自己的戲劇風格偏好,向他人推薦戲劇時也能有所依據。

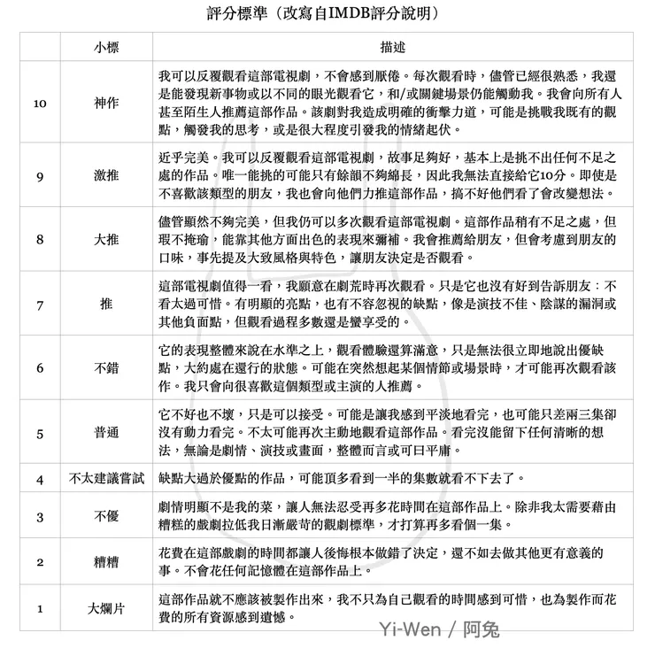
二、評分的依據是?
參考了IMDB的電影評分說明,改寫成自己的電視劇評分基準,如下表供大家參酌。

滿分是十分,最低是一分。到目前為止,並沒有出現得到2分以及以下的作品。我會先以主題、主演和觀眾評價做簡單的篩選,不是大量盲看的方式,戲劇畢竟不若電影,一部戲所需的觀看時長遠多於電影,我不希望看了卻發現時間花費得不甚值得,會很鬱悶的啊。
基本上,從六分開始都是不錯的作品,七分有明顯的亮點,八分以上會主力推薦,九分是不可多得之作,十分保留給心中無可替代的戲劇。
要特別提醒一下,評分是相當主觀的事,即使對我來說也只能當參考,不一定可靠。畢竟每一年的我都略有不同,得分高低易受當下狀態影響,搞不好重看,評分就會不同,像《皮諾丘》也不是在第一次看時就拿到十分;另外,像警偵劇和古裝劇比較不是我的菜,雖然會看但不容易拿高分,而且幾乎不會重看導致評分更動的可能性較低,這就是個人偏好的問題。所以下文要是沒出現你的愛劇,也請不要放心上。
三、近十年來的閱讀變化
好的,那我們就來看看,根據我的閱讀紀錄,可以看出什麼東西吧。
1.閱讀喜好變化
2014:電影=戲劇(21=21)
2021:戲劇>電影(35>5)

首先,閱讀喜好從書籍與電影為主大幅度地轉變成以戲劇為主。
2010年書籍和電影各自都有超過20本/部的數量,資料短缺一兩年後,到2014年電影還維持近20部,但書籍已經下滑至10本,之後幾年更是持續下滑。相對地,戲劇則是逐步地上升,在2017年甚至看了超過40部戲!之後每年則都至少看了30部!(自己都咋舌)順道一提,戲劇和電影的黃金交叉恰恰落在2014年。
這個變化大致貼合我個人的發展階段和生活狀態。
大學時期的主要閱讀偏好是少年漫畫、日劇——印象中是這樣,記得部分看過的作品,但缺乏各年度的資料——也看紙本書籍和電影。畢業後一兩年因為初出社會和備考研究所,生活節奏緊湊沒有太多餘裕,才會在2011-2012中斷了紀錄,也許是太忙著適應職場忘了紀錄,也可能是真的沒時間從事娛樂活動,我記得那時一心只想著「我、要、休、息」(苦笑)
研究所時期,前兩年負荷還沒那麼重,恢復了閱讀與紀錄,後來修課與兼課兩頭燒,更在2016年決定結婚,籌備婚事與準備出國等事宜接踵而來,也讓那兩年的總閱讀量明顯下滑,再次反應出生活狀態與閱讀量的關係呈現反比:越忙碌就看越少。有趣的是,2018年顯然是個特別的一年,對戲劇的部分熱情轉換到電影和動畫上,使得數量上相互有減有增,但之後又重回戲劇懷抱了。
那麼在戲劇這個類型中,涵蓋了哪些國家的戲劇,孰多孰少?彼此的關係如何?
2.戲劇喜好變化
2014:日劇>韓劇(12>5)
2021:韓劇>日劇(26>4)

單就戲劇一類來看,我觀看的戲劇比較以東亞為主,歐美次之,包含了日劇、韓劇、台劇、中劇以及美/英劇等等。
從上圖可以看到,2014年時日劇數量是最多的,中間雖稍有下降,但2017-2018年又有回升,最後在2019年被韓劇徹底壓制。日劇和韓劇是前段班的競爭,並在近兩年出現懸殊的差距;而台劇和中劇是另一組相互競逐的關係,輪流佔上風。美/英劇則是比較跟風觀看的模式,所以數量一直維持低檔,稍有起伏。
說回本文最開頭的自我察覺,2017年的客觀數字能不能佐證我的戲劇口味出現變化了?這張圖給出了答案,如果以2015-2016累積下來的數字來看,我在2017年之間感受到口味出現變化是很合理的,但實際上在2017年,日劇的觀看總數卻有所回升,不知是不是因為意識到變化後做出的反制,還是要歸功於那年有一段期間我在追高畑充希的作品。
這是我看劇的習慣。當我被某個演員吸引的話,會回頭去追他過去的作品,所以一年裡看的戲劇會有當年度的,也常會有非當年度作品。這和搜羅一個作家不同時期的書來看,是相似的道理,可以從中看出演員的成長與變化,看得多了也會注意到導演與編劇,日劇、韓劇都因此有了留心的名字。
上圖除了透露了我的觀戲口味已經從日劇轉成韓劇之外,隱含的資訊是習慣的故事長度——日劇通常是9-11集;韓劇則是16-22集——變長近一倍,所以情節的複雜度、節奏的掌握以及角色們的互動等等鋪陳自然都變了,使得觀看體驗截然不同。遑論兩國偏好的題材、畫面呈現的方式以及敘述故事的模式本來就各有擅場,在兩種風格的戲劇中遊走之時,會有一小段適應時間,我覺得蠻有意思的,能具體地感受到差異的存在。
四、韓劇相關的統計結果
說完近十年來的閱讀類型以及戲劇口味的偏好轉變之後,由於觀看戲劇的主力在韓劇,故接下來要聚焦在本文一開始提及的韓劇統計結果。
截至2020年,已看韓劇總共112部——總數來看,日劇僅以微小的差距(116部)暫時領先,很有可能2021年會在總數上被韓劇超越——播出年度從2000年跨至2020年,按照我主觀的評分,分佈如下圖。
1.韓劇得分的分佈情況
3分:3(2.6%)
4分:11(9.8%)
5分:20(17.8%)
6分:36(32.1%)
7分:22(19.6%)
8分:12(10.7%)
9分:7(6.2%)
10分:1(0.8%)

以6分的作品最多,整體呈現向兩端遞減的鐘型曲線。每個長柱中的不同色塊代表著不同年度的戲劇。對照評分標準來看,也就是一半以上的戲劇都是不錯的作品,會主力推薦的作品——8分及以上——經計算是20部,我們繼續來仔細說說這20部作品,又透露了什麼訊息。
2. 8-10分的韓劇有哪些(TOP 20)

上圖列出8分及以上的20部韓劇,按年份計算如下。看起來蠻平均的,大概每年觀看的戲劇中會有2-3部進入8分以上。
2007:1
2014:3
2015:3
2016:2
2017:2
2018:3
2019:3
2020:3
很值得玩味的是,我試著想歸類我偏好的題材,可以籠統地說是職場劇,風格會偏現實黑暗,可能會讓不少人感到沈重,討論精神、心理議題也在好球帶。回想了一下過去閱讀的小說,人性暗黑面的探討與刻畫的確是我很感興趣的主題之一,猜測是受日本文學影響所致。沒想到戲劇也可以看出這個偏好(笑)我並沒有特別去找這樣題材的戲劇,在統計結果裡再次證實自己的口味,這樣的體驗蠻奇妙的。
而在這20部戲劇中,特別留意了主演有沒有重複的人選,發現男主角和女主角都正好各有一位出演了兩部。
3.TOP 20裡至少有兩部作品的男演員&女演員、導演&編劇

很有趣的是,他們兩位其實都不是我看最多作品的男演員&女演員,但演得多不如演得巧!當然,作品得分高,除了主演顏值和演技之外,編劇和導演等工作人員也功不可沒。所以也要介紹下,有兩部作品得到八分甚至以上分數的導演與編劇。
- 導演:申元浩——這位導演應該在中文圈也相當知名
編劇:李祐汀——長期與申元浩導演合作
作品:機智的醫生生活(2020)&請回答1988(2015) - 導演:金元錫——導演運用畫面渲染情緒的功力非常厲害!
作品:我的大叔(2018)、信號(2016)&未生(2014)
*《阿斯達年代記》及《成均館緋聞》也是這位導演執導的。
**導演很會挑劇本!每一部都是和不同編劇合作。 - 編劇:朴海英
作品:我的大叔(2018)&又,吳海英(2016)
而8分以上的戲劇(Top 20),有沒有比較集中在某個電視台呢?
4. 8分以上作品的播出電視台統計

從上圖的分佈可以發現,tvN一枝獨秀,佔了一半的比例,佔比相較於其他幾台高出許多,前段提及的兩位導演執導的戲劇幾乎都在tvN播出。很有趣的是,以總數112部來統計電視台的話,tvN仍是第一,後面接著是SBS、KBS、JTBC、MBC。然而對比上圖,會發現JTBC我看的不多,但力推的作品數卻和SBS相同,反倒是KBS總觀看數排第三,評分高的作品數卻敬陪末座。不確定是不是和電視台挑選作品的偏好有關,這個還需要再觀察。
最後,播出時段主要集中在哪個時段呢?
5. 8分以上作品的播出時段統計

韓劇是一週兩更,分成月火(一二)、水木(三四)、金土(五六)及週末土日(六日)四個播放時段。總觀看數量來看,是以水木劇(三四)最多,月火劇(一二)次之,但其實一二名相差不多,金土劇與週末劇加起來的比例與前兩名形成三足鼎立的狀態。

不過,如果我們把8分與9分的戲劇拆開來看的話,會得到很有趣的結果。
8分的劇有一半來自金土劇(五六)!這點蠻出乎我意料之外的,因為總數上金土劇(五六)落後於月火劇(一二)及水木劇(三四),沒想到打到我的故事比例會多於另外兩組。另一方面,9分的劇則是壓倒性的以八成五的超高比例落在水木劇(三四),並且沒有任何月火劇(一二),這是怎麼回事!這是在告訴我,月火劇比較不對我胃口嗎!?
結論
- 透過統計從數字面觀察自己是個很有趣的過程,不只作為感覺流的驗證方式,還得到一些沒料想的結果,像是我並沒有刻意選特定題材的戲劇觀之,但從得分還是不知不覺地流露出自己的偏好;還有月火劇的壞球率好像比較高(誤)
- 戲劇口味的確已經變成很韓劇的樣子,我還是對台劇和日劇抱持著希望,現在也都還是會看,只是無法撼動韓劇,不知道下一個成為戲劇之王的會是哪國?應該不會是德語劇吧哈,拭目以待。
你喜愛的韓劇也在榜上嗎?還是令人髮指地沒在榜上?
這篇韓劇統計分析有沒有什麼資訊讓你印象深刻的?
你有任何想說的?非常歡迎留言告訴我!:)






















