文章主題內容如下
1、鴻海第一季、第二季的損益表情況
2、鴻海第一季及第二季在F1.0(現況優化)、F2.0(數位化轉型)、F3.0(轉型升級)佈局情況
3、鴻海MIH電動車在2021~2023年的規劃行程
4、鴻海近一兩個月在F1.0、F2.0、F3.0佈局情況
5、一般人會有的本益比,殖利率,股東權益報酬的迷思
鴻海2021年第一季及第二季分別繳出了獲利2.03元及2.15元的成績單,連續兩個季度的三率三升,上半年累積獲利來到4.18元,毛利率分別為5.8%及6.03%,在2021年第一季劉董說,因為2021年零組件漲價且在代工業務上大有展獲,營收大幅的成長,累計上半年營收較去年同期成長31.2%,鴻海採取EPS最大化的策略,累計上半年獲利較去年同期1.8元增加1.32倍,但去年第一季因為有COVID-19疫情的影響,我們拿2019年上半年2.66元來比較,獲利大增了57%,看的出來鴻海在F1.0(現況優化)及F2.0(數位化轉型)的成效。


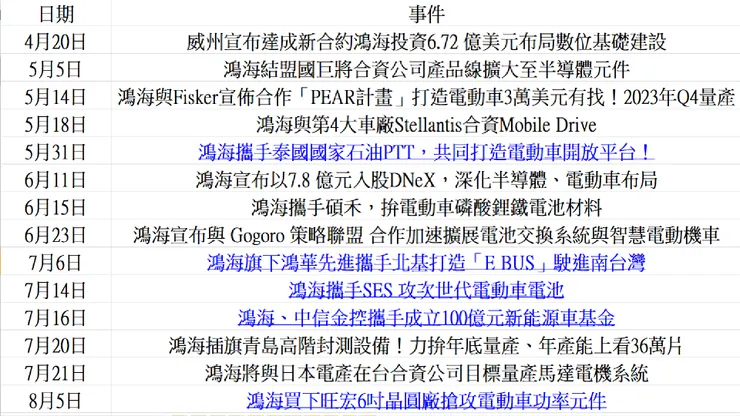
5月14日 鴻海與Fisker宣佈合作「PEAR計畫」打造電動車3萬美元有找!2023年Q4量產
5月18日 鴻海與第4大車廠Stellantis合資Mobile Drive
5月31日 鴻海攜手泰國國家石油PTT,共同打造電動車開放平台!
6月11日 鴻海宣布以7.8 億元入股DNeX,深化半導體、電動車布局
6月15日 鴻海攜手碩禾,拚電動車磷酸鋰鐵電池材料
6月23日 鴻海宣布與 Gogoro 策略聯盟 合作加速擴展電池交換系統與智慧電動機車
7月6日 鴻海旗下鴻華先進攜手北基打造「E BUS」駛進南台灣
7月14日 鴻海攜手SES 攻次世代電動車電池
7月16日 鴻海、中信金控攜手成立100億元新能源車基金
7月20日 鴻海插旗青島高階封測設備!力拚年底量產、年產能上看36萬片
7月21日 鴻海將與日本電產在台合資公司目標量產馬達電機系統
8月5日 鴻海買下旺宏6吋晶圓廠搶攻電動車功率元件

鴻海持續在F1.0、F2.0佈局,


有關於鴻海MIH電動車2021年的規劃,目前MIH的成員約1800家左右,1月分公布聯盟平台軟體與硬體負責人,3月MIH第一次會員大會,4月EVKit出貨,5~6月制定組織章程、願景、使命、運作模式,七月對外正式獨立運作,10月新EVKit發布。

鴻海集團2021~2023年電動車產品佈局,2021年預計10月在鴻海科技日發表一款電動巴士原型車,兩款乘用車,2022年拜驣M-Byte量產,電動巴士上市,2023年Fisker project FEAR量產,C級距電動車上市。

鴻海在全球企業智能製造專利排第53名,在台灣排第二名,並入選2021年財富世界前500強中的第22名,在台灣是第一名。

以下是鴻海及其子公司在近一兩個月的佈局,預期會在第三季法說會上說明
1、鴻海投入約50億元增資墨西哥廠 擴充零組件產能
2、鴻海取得鴻佰科技墨西哥股權 砸台幣7.45億元設新廠
3、工業富聯花16億資金收購深圳恒驅電機63%股權 快速切入新能源車賽道
4、鴻海旗下工業富聯 參與獨角獸企業思靈機器人C輪融資
5、遠傳50億入股亞太電信 與鴻海分列大股東
6、SEMI與鴻海強強聯手 共同推進化合物半導體發展
7、鴻海子公司工業富聯宣布,與中國鋁合金材料廠創新金屬科技簽約,展開策略聯盟,將共同建造鋁製金屬行業燈塔工廠,並致力新能源汽車輕量化「減重」商機。
8、夏普攜手名古屋大學 利用機器人改善交通安全
9、鴻海旗下富士康 被評選為2020年度綠色低碳十佳企業






















