如果電力系統要達到100%使用再生能源,且能源系統減碳80-95%的情境下,345KV輸電網系統至少要N-3的設計。然而,台灣的電網目前許多地方只有N-1或N的設計,不符合未來100%使用綠色電力的需求。展望未來,台積電公司宣布在2030年時,廠房用電25%為綠色電力,非廠房用電100%為綠色電力;2050年以前100%使用綠色電力。台積電的強勁電力需求,正是台灣綠色電力與智慧電網需求的主要動力,台電公司投資的電網建設不會浪費,謹慎規劃之下,可以大膽投資,IRR不會太差。根據外國的經驗,智慧電網的投資IRR往往比再生能源發電廠還要好。合理的智慧電網電力代輸送費用約在每度電新台幣1元附近,往1.5元的方向發展,獲利將是十分可觀。這裡要特別說明,預測未來不是用Excel劃一條漸進線這麼簡單而已,而是要把未來的質化分析因子,轉變為Excel的修正參數,才會比較精準。因此漸進線看到的未來不等於產業前瞻分析師看到的未來。我很期待2026-2035年之間,台灣會有更積極的N-3電網政策,強力推動345KV電網建設。
付費限定
替純電車時代建構強韌的(N-3)電力網路系統
更新 發佈閱讀 2 分鐘
以行動支持創作者!付費即可解鎖
本篇內容共 1790 字、2
則留言,僅發佈於麥斯產業前瞻分析你目前無法檢視以下內容,可能因為尚未登入,或沒有該房間的查看權限。
留言
Maxwell 陳世芳的麥斯創業服務
160會員
192內容數
這個專題是用來出版我的前瞻產業分析,目標讀者為企業主、中高階主管、證券投資人,以及關心產業發展與社會創新的朋友們。我的產業分析已經不受產業別限制了,只要是我覺得有價值的資訊,就會在這個專欄出版。具體來說,包括能源、電力、循環經濟、電動車、生物製藥、醫療器材、ESG、半導體、電子、電機、電力、分子免疫、AI。
Maxwell 陳世芳的麥斯創業服務的其他內容
2025/04/09
國際能源署(IEA)是一家提供能源市場和政策分析的組織,最近發布了《地熱能的未來》報告,預測到 2050 年全球地熱發電容量可能達到 800 GW。這一預測基於技術進步、成本降低和全球能源需求的增長。IEA 的預測基於以下幾個關鍵因素:
技術進步:新技術如增強型地熱系統(EGS)和先進地熱系統(A
2025/04/09
國際能源署(IEA)是一家提供能源市場和政策分析的組織,最近發布了《地熱能的未來》報告,預測到 2050 年全球地熱發電容量可能達到 800 GW。這一預測基於技術進步、成本降低和全球能源需求的增長。IEA 的預測基於以下幾個關鍵因素:
技術進步:新技術如增強型地熱系統(EGS)和先進地熱系統(A
2025/04/02
前言
隨著人工智慧(AI)技術的飛速發展,從語音識別、圖像生成到自然語言處理等各種應用已逐步滲透至我們的日常生活。過去,這些高負載計算任務主要依賴數據中心或桌面級平台來實現,但由於用戶對隱私保護、低延遲以及離線運算的需求日益提高,將 AI 運算推向移動端成為了技術革新的必然趨勢。
本文探討的是一

2025/04/02
前言
隨著人工智慧(AI)技術的飛速發展,從語音識別、圖像生成到自然語言處理等各種應用已逐步滲透至我們的日常生活。過去,這些高負載計算任務主要依賴數據中心或桌面級平台來實現,但由於用戶對隱私保護、低延遲以及離線運算的需求日益提高,將 AI 運算推向移動端成為了技術革新的必然趨勢。
本文探討的是一

2025/03/26
隨著人工智慧技術的不斷演進與應用場景的逐步擴大,AI 系統在語言處理、圖像辨識、數據分析等方面展現了驚人的效能,並在眾多產業中引發深遠變革。然而,無論技術多麼先進,人工智慧依然存在不少固有局限,同時在實際應用過程中也面臨著複雜的技術和市場挑戰。本文將從以下四個方面進行全方位探討:人類相對於 AI 的
2025/03/26
隨著人工智慧技術的不斷演進與應用場景的逐步擴大,AI 系統在語言處理、圖像辨識、數據分析等方面展現了驚人的效能,並在眾多產業中引發深遠變革。然而,無論技術多麼先進,人工智慧依然存在不少固有局限,同時在實際應用過程中也面臨著複雜的技術和市場挑戰。本文將從以下四個方面進行全方位探討:人類相對於 AI 的
你可能也想看


















這是一場修復文化與重建精神的儀式,觀眾不需要完全看懂《遊林驚夢:巧遇Hagay》,但你能感受心與土地團聚的渴望,也不急著在此處釐清或定義什麼,但你的在場感受,就是一條線索,關於如何找著自己的路徑、自己的聲音。

這是一場修復文化與重建精神的儀式,觀眾不需要完全看懂《遊林驚夢:巧遇Hagay》,但你能感受心與土地團聚的渴望,也不急著在此處釐清或定義什麼,但你的在場感受,就是一條線索,關於如何找著自己的路徑、自己的聲音。

知名研究機構BNEF最近發表了一個電動車電池模組價格的統計數據,2010年的時候,每度電為新台幣33,015元;2015年的時候,每度電為新台幣10,644元;2020年的時候,每度電為新台幣3,798元。根據BNEF的數據,我自己做了2021~2030年的預測。我的預測並不是劃一條漸進線,而是考

知名研究機構BNEF最近發表了一個電動車電池模組價格的統計數據,2010年的時候,每度電為新台幣33,015元;2015年的時候,每度電為新台幣10,644元;2020年的時候,每度電為新台幣3,798元。根據BNEF的數據,我自己做了2021~2030年的預測。我的預測並不是劃一條漸進線,而是考

在AI浪潮下,009819 中信美國數據中心及電力ETF 直接卡位算力與電力雙主軸,等於掌握AI最核心基建。2008從 Apple Inc. 與 iPhone 帶動供應鏈,到如今AI崛起,主線已由應用端轉向底層。AI發展離不開算力與電力支撐,009819的價值,在於押中「沒有它不行」的核心資產。

在AI浪潮下,009819 中信美國數據中心及電力ETF 直接卡位算力與電力雙主軸,等於掌握AI最核心基建。2008從 Apple Inc. 與 iPhone 帶動供應鏈,到如今AI崛起,主線已由應用端轉向底層。AI發展離不開算力與電力支撐,009819的價值,在於押中「沒有它不行」的核心資產。

溫馨提醒:
菜鳥只是一個廢物大學生,所以我的專業知識可能沒有那麼豐富,單純以我現在所知道的東西來撰寫此篇文章,如果有錯在請大家多多包涵
無關政治
前提:
目前看到的消息是台灣要在2040年出售的車輛只能是電車,2021的消息指出,台灣汽車銷售一年大概是45萬輛,截止到2022年十月,銷售數量大概是3

溫馨提醒:
菜鳥只是一個廢物大學生,所以我的專業知識可能沒有那麼豐富,單純以我現在所知道的東西來撰寫此篇文章,如果有錯在請大家多多包涵
無關政治
前提:
目前看到的消息是台灣要在2040年出售的車輛只能是電車,2021的消息指出,台灣汽車銷售一年大概是45萬輛,截止到2022年十月,銷售數量大概是3

本文內容:
(1) 麥斯產業前瞻分析之實績-智慧電網;
(2) 台電公司強化電網韌性計畫;
(3) 台灣電力系統的現況;
(4) 台灣的智慧電網未來需要努力的方向;
※本專欄之文章僅供參考之用,並不構成要約、招攬或邀請、誘使、任何不論種類或形式之申述或訂立任何建議及推薦,請讀者運用個人獨立思考能力,

本文內容:
(1) 麥斯產業前瞻分析之實績-智慧電網;
(2) 台電公司強化電網韌性計畫;
(3) 台灣電力系統的現況;
(4) 台灣的智慧電網未來需要努力的方向;
※本專欄之文章僅供參考之用,並不構成要約、招攬或邀請、誘使、任何不論種類或形式之申述或訂立任何建議及推薦,請讀者運用個人獨立思考能力,

《轉轉生》(Re:INCARNATION)為奈及利亞編舞家庫德斯.奧尼奎庫與 Q 舞團創作的當代舞蹈作品,結合拉各斯街頭節奏、Afrobeat/Afrobeats、以及約魯巴宇宙觀的非線性時間,建構出關於輪迴的「誕生—死亡—重生」儀式結構。本文將從約魯巴哲學概念出發,解析其去殖民的身體政治。

《轉轉生》(Re:INCARNATION)為奈及利亞編舞家庫德斯.奧尼奎庫與 Q 舞團創作的當代舞蹈作品,結合拉各斯街頭節奏、Afrobeat/Afrobeats、以及約魯巴宇宙觀的非線性時間,建構出關於輪迴的「誕生—死亡—重生」儀式結構。本文將從約魯巴哲學概念出發,解析其去殖民的身體政治。

今天聽到一段網路的訪談,讓我對於電動車開始有新的想法
在未來,電動車或許是更好的選擇
台灣每年汽車銷售40萬台,其中台灣電動車市佔率為:
2019年 = 3千台
2021年 = 1~1.1萬台
2025年 = 4萬台 (預估)
目前充電完成可以行駛200公里,未來可以達到560公里
電動車的未來:

今天聽到一段網路的訪談,讓我對於電動車開始有新的想法
在未來,電動車或許是更好的選擇
台灣每年汽車銷售40萬台,其中台灣電動車市佔率為:
2019年 = 3千台
2021年 = 1~1.1萬台
2025年 = 4萬台 (預估)
目前充電完成可以行駛200公里,未來可以達到560公里
電動車的未來:

如何確保電力的穩定供應,一直是台灣重要的題目
從需求面來看,台灣用電量年年成長,從近5年台電售電量,2017年2172億度電,到2021年增長到2353億度,年增4.68%
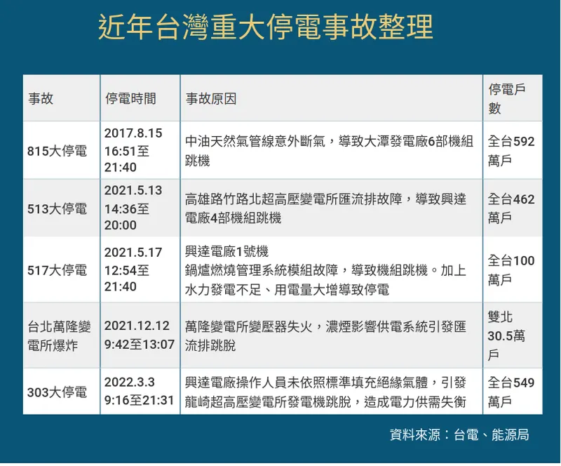
從供給面來看,近年接連發生重大停電事故,每次停電事故影響戶數30萬起跳
因此台電於2022年宣佈推動【強化電網韌性計畫】,預計

如何確保電力的穩定供應,一直是台灣重要的題目
從需求面來看,台灣用電量年年成長,從近5年台電售電量,2017年2172億度電,到2021年增長到2353億度,年增4.68%
從供給面來看,近年接連發生重大停電事故,每次停電事故影響戶數30萬起跳
因此台電於2022年宣佈推動【強化電網韌性計畫】,預計

5 月將於臺北表演藝術中心映演的「2026 北藝嚴選」《海妲・蓋柏樂》,由臺灣劇團「晃晃跨幅町」製作,本文將以從舞台符號、聲音與表演調度切入,討論海妲・蓋柏樂在父權社會結構下的困境,並結合榮格心理學與馮.法蘭茲對「阿尼姆斯」與「永恆少年」原型的分析,理解女人何以走向精神性的操控、毀滅與死亡。

5 月將於臺北表演藝術中心映演的「2026 北藝嚴選」《海妲・蓋柏樂》,由臺灣劇團「晃晃跨幅町」製作,本文將以從舞台符號、聲音與表演調度切入,討論海妲・蓋柏樂在父權社會結構下的困境,並結合榮格心理學與馮.法蘭茲對「阿尼姆斯」與「永恆少年」原型的分析,理解女人何以走向精神性的操控、毀滅與死亡。








