為什麼重要
如何確保電力的穩定供應,一直是台灣重要的題目
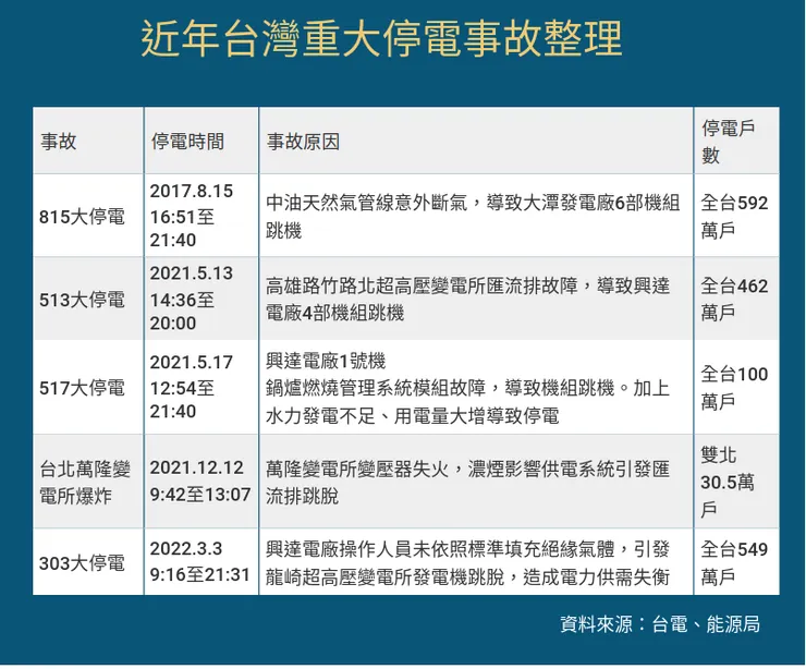
從需求面來看,台灣用電量年年成長,從近5年台電售電量,2017年2172億度電,到2021年增長到2353億度,年增4.68%從供給面來看,近年接連發生重大停電事故,如下表所示,每次停電事故影響戶數30萬起跳,若無法快速復電,將嚴重影響人民及企業的日常生活

再考慮到再生能源的不確定性,台電於2022年宣佈推動【強化電網韌性計畫】,預計在十年內投入5,645億元,強化台灣電網系統,目的為滿足台灣用電需求、阻止停電事故發生
智慧電網
為了實現強化電網韌性計畫,需要將傳統電網升級至「智慧電網」
智慧電網的兩大特色為「資訊透明化」及「電力可管理化」
- 資訊透明化:過去使用傳統電錶,僅能靠人力抄寫電錶獲得用電度數,未來若採用智慧電錶,將能即時上傳家戶用電量到各地區的能源管理系統,中央單位即能了解各地區,以及各時段的用電狀況
- 電力可管理化:實現中央單位調度電力功能,於尖峰時段從儲能設備調度電力至缺電的區域、於離峰時段儲存多餘的電力至儲能設備
台電規劃於2050年再生能源的供電量達到60%,在此之前需要克服再生能源供電不穩定的問題
舉例來說,太陽能發電機、風力發電機會受到氣候影響發電量,不確定性太高,管理單位無法確保每日提供的再生能源發電量
若能搭配智慧電網,不僅能明確掌握各個時段的用電量,在離峰時段儲存多餘的再生能源、在尖峰時段配送電力,更可以分時段制定收費標準,在尖峰時段調高電費、離峰時段降低電費,鼓勵用戶分時段用電
如何掌握重電趨勢
台電預計花費十年陸續投入5,645億升級電網,如何掌握重電趨勢,可以先了解智慧電網需要升級國內電力設備,電力設備可以簡單分為電力儲存、電力配送、電力監控
1.電力儲存
台達電的強項在於研發電力儲存系統及電力管理系統,於強化電網計畫獲得「台電嘉義新塭變電所建置區域電網儲能系統標案」,亦與合作夥伴共同取得「台南南化二次變電所區域電網儲能計畫之標案」
其儲能系統不僅能連結柴油發電機、太陽能發電機、終端用戶,亦能在電網事故發生後,形成獨立的微電網系統,提供微電網區域內穩定的供電
2.電力配送
電力配送需要的設備有GIS開關、變壓器、配電盤,以下介紹相關的供應商

- 中興電:今年前五月接獲台電161KW及345超高壓GIS訂單金額高達110億元,加上民間建置太陽能光電廠及儲能系統設備及統包工程約70億元,目前在手訂單從原本272億元增加至332億元。中興電董事長江義福表示,中興電2025年之前訂單不成問題,部分長單交期更看到2030年,為消化GIS開關訂單,規劃今年新增2座GIS開關廠,2、7月分別完工啟用,最近又在嘉義馬稠後工業區新增建1座GIS開關廠,預計年底前完工,GIS開關工廠從最初2座工廠持續增加至8座,目前增加至9座,年底年產值也從26億元倍數增加至110億元
- 華城:生產變壓器起家,主要供貨給台電,部份外銷北美市場,近年跨足太陽能光電廠及離岸風電升壓變電站等綠能產業,今年訂單年增幅4~5成,目前在手訂單80億元以上,訂單能見度看到未來2、3年。為消化訂單,中壢廠關鍵製程正加班趕工,從目前雙班生產逐步朝向三班生產
- 士電:生產變壓器、配電盤等產品為主,近年轉型發展綠能相關產業,第一季重電設備來自台電汰舊換新、強韌電網計畫,及新式節能數位變壓器等產品商機增長,以及統包工程挹注。還陸續取得友達、三地能源及泓德能源簽訂建太陽能光電廠及儲能系統等統包工程,與東元聯手拿下桃機第三航站區主體航廈機電工程標案;今年3月初與凌群電腦共同取得桃機第三航站區資訊通訊系統工程案標案,加上台電強韌電網計畫,未來3~5年交貨金額逾百億元
3.電力監控
台電目標 2035 年完成電表汰換,預計接下來台電每年智慧電表換裝需求約 85-130 萬台,商機估約 22-30 億元、甚至可望更多
- 大同:目前智慧電表事業部目前在手訂單約25億元,除了在台灣電表市場獨占鰲頭,早年亦將觸角擴及國際市場,目前外銷至日本及東協國家
- 康舒:取得台電 16.29 億元「低壓智慧型電表」標案,據了解,目前康舒已穩坐國內第二大智慧電表供應商,隨著國內智慧電表迎換機潮,可望大啖商機
- 玖鼎:市占率約在23%-25%之間,隨著台電推動智慧電網系統、工業廠商亦有電力管理升級的需求,均將帶動智慧電表市場持續擴大。今年1月,玖鼎電力營收為5608萬元,較去年同期成長287%,就是受惠於台電智慧電表訂單展開出貨,業績成長完全不受1月農曆新年工作天數較短的影響





















