本世紀最重大的投資趨勢就是能源轉型,電氣化(增加電力在能源的佔比)變成提高能源使用效率,降低碳排放/溫室氣體效應的重要手段,為了加速能源轉型的過程,電力自由化就變成世界各國的主要施政目標,台灣也不例外。發電端(Generation)除了傳統的集中式發電之外,也新增儲能裝置,經濟部正在規劃再生能源儲能躉購費率加成,希望讓太陽光電也能夠在夜間被使用,有助於夏日晚上的電力供給。圖一的DR(Demand Response, 需量反應)應該是放在Prosumer端,德州大學這張圖片畫錯了,以後我會畫新的圖改過來。Prosumer端是產銷端,舊的電力系統叫做用電端。新的架構下,用電端也可以安裝發電設備,例如太陽光電,也能生產電力,具備生產者的角色,所以就把Producer+Consumer變成Prosumer了。DR是在Prosumer端掛上儲能裝置,當用電高峰時或者是電網故障時,產銷端可以變成獨立的微電網,依然穩定用電。經濟部規劃了需量反應競標機制,來讓產銷端進入電力市場。基於國家安全理由,目前輸配電網維持國有國營,電力調度將成立獨立機構,使得市場交易機制更公平。因此輸配電網中,變電站的儲能,將由台電公司自建。民間企業的機會在於電網的電力輔助服務,例如AFC或E-dReg,依然有機會加入電力市場。電力的批發零售也是民間企業的商機,電網公司扮演代輸送電力的角色,收取服務費用。產銷端的企業可以直接向發電端的企業購電,同時也獲得綠電憑證,用來當作減碳的績效。
以上這些複雜的機制,可能以天、小時、15分鐘或每分鐘為單位,傳統的rule-based控制已經行不通了,AI人工智慧技術成為21世紀電力市場當中最基本的基礎建設,透過AI讓整個體制順利運行,同時也強化了cyber security的安全機制,讓電力系統更為強韌、更有彈性。
在新的電力市場架構當中,AIoT-EaaS能源服務公司崛起,其業務包括:再生能源發電廠興建/運維/投資/售電、儲能業務、聚合商/用戶群代表、虛擬電廠、能源資產管理/交易/仲介、優化產銷端的電力成本…..等等。為了讓電力交易市場維持高品質的運作,經濟部規劃了合格交易者制度:申請註冊登記為合格交易者後,始得參與平台交易,合格交易者除了可以自有資源參與市場外,也可以代理資源參與市場(採代理資源方式者,應為依公司法設立之法人)。註冊登記程序分為4個部分:繳交書面審查文件、取得專業人員資格證明、通過能力測試、繳納保證金。(資料來源:電力交易平台網站) AIoT-EaaS業者需要取得專業人員資格(考試),也要通過能力測試(通訊能力測試+輔助服務執行能力測試)。通訊能力測試的重點在於IEC 61850、DNP 3.0;輔助服務執行能力測試的重點在於調頻備轉dReg測試項目、調頻備轉sReg測試項目、即時/補充備轉測試項目。維持電力系統穩定運作是最高指導原則,經濟部做了許多努力,希望提供社會大眾一個安全穩定的用電環境。

受到歐盟即將執行CABM(碳關稅機制)的影響,台灣的外銷歐盟企業會面臨第一波衝擊,它們對於綠電的需求也會比較迫切。這些企業直接向擁有綠電的民間企業採購電力,會是比較可行且速度較快的方式。民間企業對民間企業的綠電交易佔比將有逐年上升的趨勢,這背後需要仰賴綠色金融的支持,也就是銀行融資、保險公司長期持有能源資產、保險公司提供各種移除技術風險的產業保險。當然,最重要的地方還是台電公司願意大力建設電網,理論上電網投資金額與再生能源的投資金額是1:1,只要台灣有充裕的電網建設,綠電佔比達80%,不會有太大的問題。

AIoT技術被廣泛運用在EaaS的營運模式當中,這裡面涉及數據科學(Data Science)與人工智慧。具體的SaaS項目有雲端架構軟體、分析軟體、計價軟體、收費軟體、客戶服務軟體、通訊軟體等。軟體上雲端或是On-Site各有其優缺點,最可能的方式會並存,畢竟,不同的客戶需求不同。

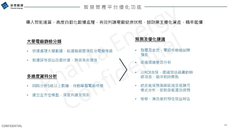
綠色電力發電廠通常具備分散式發電的特性,衍生出來的大量數據需要AI來進行處理。每個電廠有其不同的特性與特徵,京奇能源公司有特色的地方是同時分析5個維度的數據,建立全方位自動學習模型,深度判讀數據與預測數據。當然,這些數據分析都是為了提高資產價值(Asset Performance),因此電廠數據會被轉化成財務數據,讓每一個關係人(例如電廠擁有者、產銷端客戶…)都能夠清楚理解商業交易的合理性,進而降低交易成本。

數位雙胞胎(Digital Twin)技術被廣泛運用在電力產業,我們可以在數位的世界裡創造一個電廠的模型(Modeling),然後來找到可以改善的空間,提高獲利。典型的太陽能電廠模型參數會包括類型、年齡、地區、座向、光電模組、逆變器、損壞及維修紀錄、清潔記錄等等。

在數位的世界裡,太陽能發電廠的發電曲線可以和正常值做比較,比較可以人工判讀,也可以交給AI來處理。當發現某個案場的發電曲線異常,找到原因,就可以提升發電量,創造收益。以圖七為例,這是一個承接別家EPC業者建造的案場的運維的專案,從發電曲線上看到效率不如預期,損失了23%的發電量,原來是早上有固定的遮蔭,透過電廠重新佈線與移除遮蔽物,讓損失的發電量縮小至10%。可以看到,智慧管理平台是太陽光電業者的核心競爭力之一,平台越智慧,越能在產業競爭當中勝出。

能源轉型是本世紀最大的產業變化與投資趨勢,COP26剛結束,確定了燃煤發電逐漸退場的共識。世界各國有加速能源轉型的壓力,必然會開放電力市場,引進民間企業的活力。人工智慧物聯網能源服務公司這樣的新營運模式將會逐漸普及,法規與配套措施亦逐漸完備當中,這個產業的發展速度,取決於台電公司的智慧電網建設(數量、容量、自動化程度)。對於能源服務業者來說,如何高度運用AIoT技術至每一個營運環節上,就是競爭優勢的來源。





















