
今天的00878開盤股價先往下碰到19.05元後接著一步一步慢慢往上漲,最終收在19.29元。
而國泰也公告了00878在2月的配息金額,預估是0.3元。

以2月7日收盤價格19.29來計算,本次配息殖利率為1.56%,年化報酬率約6.2%,整體來說還不錯!
小提醒:今天公布的只是預估值,實際還是要等2月17日公布正式配息金額為主喔~

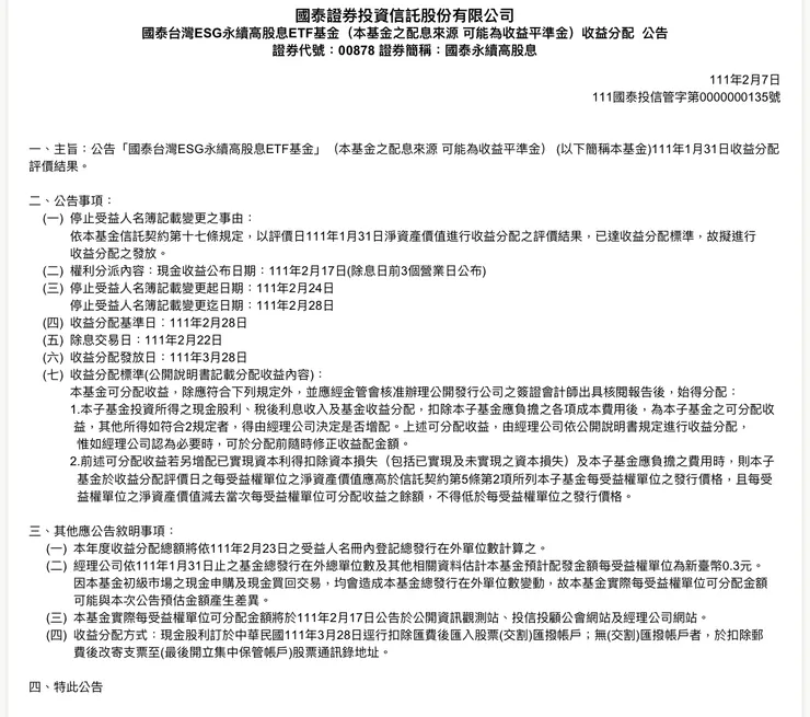
今天的00878開盤股價先往下碰到19.05元後接著一步一步慢慢往上漲,最終收在19.29元。
而國泰也公告了00878在2月的配息金額,預估是0.3元。

以2月7日收盤價格19.29來計算,本次配息殖利率為1.56%,年化報酬率約6.2%,整體來說還不錯!
小提醒:今天公布的只是預估值,實際還是要等2月17日公布正式配息金額為主喔~

























