00878配息金額正式公告-2022/02

更新 發佈閱讀 1 分鐘
vocus|新世代的創作平台


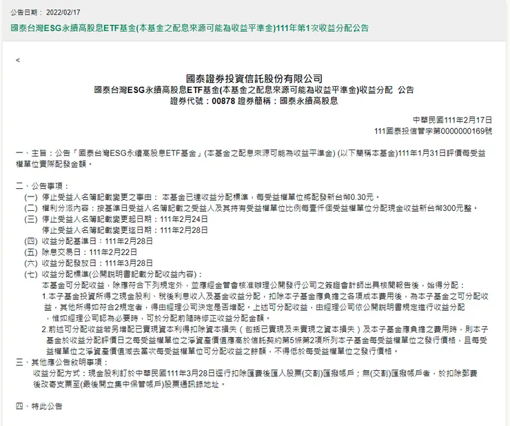
國泰投信在2/7公布了第一階段的00878國泰永續高股息ETF配息預估,而在2/17公布正式的配息金額,一樣維持不變為0.3元。

本次除息日為02/22,只要在02/21前持有或買進都可以參加這次的除息,接著在3/28就可以領到這次的配息喔!

vocus|新世代的創作平台


留言
avatar-img
捌柒戰士的沙龍
27會員
38內容數
跟00878一起成長,懂00878組成成分股,用00878打造穩定金流。 不私藏的00878存股術
捌柒戰士的沙龍的其他內容
2022/03/22
00878國泰永續高股息ETF的成分股已經陸續開始公布2021年的財報以及配股配息資訊,目前已經有2/3的成分股公告配息囉!
Thumbnail
2022/03/22
00878國泰永續高股息ETF的成分股已經陸續開始公布2021年的財報以及配股配息資訊,目前已經有2/3的成分股公告配息囉!
Thumbnail
2022/02/07
今天年假後第一個開工日,也是00878第一階段配息預估公告的日子! 國泰也公告了00878在2月的配息金額,預估是…
Thumbnail
2022/02/07
今天年假後第一個開工日,也是00878第一階段配息預估公告的日子! 國泰也公告了00878在2月的配息金額,預估是…
Thumbnail
2022/02/03
00878國泰永續高股息ETF在2022年的第一次配息即將到來, 在2月7日(也就是年假結束後的第一天)進行第一階段的預估配息金額公告。 是說在收假後第一天公佈配息金額, 還真的是讓人又期待又不想期待啊(笑 參考過去幾次的配息狀況以及目前淨值組成,預估這次應該可以配...
2022/02/03
00878國泰永續高股息ETF在2022年的第一次配息即將到來, 在2月7日(也就是年假結束後的第一天)進行第一階段的預估配息金額公告。 是說在收假後第一天公佈配息金額, 還真的是讓人又期待又不想期待啊(笑 參考過去幾次的配息狀況以及目前淨值組成,預估這次應該可以配...
看更多
你可能也想看
Thumbnail
國泰永續高股息(00878),於11/1公佈,2022年第4次除息,每股將擬配發0.28元,於11/16進行除息,預計12/19匯入帳戶,只要在11/15(含)以前買進的投資者都可以進行除息。 文章內容統整了 選股邏輯、高殖利率特性、平準金機制、成份股以及結論。 希望大家能更了解這檔ETF
Thumbnail
國泰永續高股息(00878),於11/1公佈,2022年第4次除息,每股將擬配發0.28元,於11/16進行除息,預計12/19匯入帳戶,只要在11/15(含)以前買進的投資者都可以進行除息。 文章內容統整了 選股邏輯、高殖利率特性、平準金機制、成份股以及結論。 希望大家能更了解這檔ETF
Thumbnail
擁有百萬股東榮登「國民 ETF」的國泰永續高股息 ETF(00878)即將在 5 月 17 日除息,今日公告第二季每單位預估配息 0.27 元,若以今日收盤價 17.68 元計算,年化殖利率達 6.1%,投資人參與除息的最後買進日為 5 月 16 日。 讀者私訊:也是看了大俠的文章和書之後把其他的零
Thumbnail
擁有百萬股東榮登「國民 ETF」的國泰永續高股息 ETF(00878)即將在 5 月 17 日除息,今日公告第二季每單位預估配息 0.27 元,若以今日收盤價 17.68 元計算,年化殖利率達 6.1%,投資人參與除息的最後買進日為 5 月 16 日。 讀者私訊:也是看了大俠的文章和書之後把其他的零
Thumbnail
國泰投信在2/7公布了第一階段的00878國泰永續高股息ETF配息預估,而在2/17公布正式的配息金額,一樣維持不變為0.3元。 本次除息日為02/22,只要在02/21前持有或買進都可以參加這次的除息,接著在3/28就可以領到這次的配息喔!
Thumbnail
國泰投信在2/7公布了第一階段的00878國泰永續高股息ETF配息預估,而在2/17公布正式的配息金額,一樣維持不變為0.3元。 本次除息日為02/22,只要在02/21前持有或買進都可以參加這次的除息,接著在3/28就可以領到這次的配息喔!
Thumbnail
00878國泰永續高股息ETF資產規模還在持續成長當中, 今天(2/25)正式突破500億囉!!!
Thumbnail
00878國泰永續高股息ETF資產規模還在持續成長當中, 今天(2/25)正式突破500億囉!!!
Thumbnail
這是一場修復文化與重建精神的儀式,觀眾不需要完全看懂《遊林驚夢:巧遇Hagay》,但你能感受心與土地團聚的渴望,也不急著在此處釐清或定義什麼,但你的在場感受,就是一條線索,關於如何找著自己的路徑、自己的聲音。
Thumbnail
這是一場修復文化與重建精神的儀式,觀眾不需要完全看懂《遊林驚夢:巧遇Hagay》,但你能感受心與土地團聚的渴望,也不急著在此處釐清或定義什麼,但你的在場感受,就是一條線索,關於如何找著自己的路徑、自己的聲音。
Thumbnail
00878國泰永續高股息ETF的成分股已經陸續開始公布2021年的財報以及配股配息資訊,目前已經有2/3的成分股公告配息囉!
Thumbnail
00878國泰永續高股息ETF的成分股已經陸續開始公布2021年的財報以及配股配息資訊,目前已經有2/3的成分股公告配息囉!
Thumbnail
5 月將於臺北表演藝術中心映演的「2026 北藝嚴選」《海妲・蓋柏樂》,由臺灣劇團「晃晃跨幅町」製作,本文將以從舞台符號、聲音與表演調度切入,討論海妲・蓋柏樂在父權社會結構下的困境,並結合榮格心理學與馮.法蘭茲對「阿尼姆斯」與「永恆少年」原型的分析,理解女人何以走向精神性的操控、毀滅與死亡。
Thumbnail
5 月將於臺北表演藝術中心映演的「2026 北藝嚴選」《海妲・蓋柏樂》,由臺灣劇團「晃晃跨幅町」製作,本文將以從舞台符號、聲音與表演調度切入,討論海妲・蓋柏樂在父權社會結構下的困境,並結合榮格心理學與馮.法蘭茲對「阿尼姆斯」與「永恆少年」原型的分析,理解女人何以走向精神性的操控、毀滅與死亡。
Thumbnail
背景:從冷門配角到市場主線,算力與電力被重新定價   小P從2008進入股市,每一個時期的投資亮點都不同,記得2009蘋果手機剛上市,當時蘋果只要在媒體上提到哪一間供應鏈,隔天股價就有驚人的表現,當時光學鏡頭非常熱門,因為手機第一次搭上鏡頭可以拍照,也造就傳統相機廠的殞落,如今手機已經全面普及,題
Thumbnail
背景:從冷門配角到市場主線,算力與電力被重新定價   小P從2008進入股市,每一個時期的投資亮點都不同,記得2009蘋果手機剛上市,當時蘋果只要在媒體上提到哪一間供應鏈,隔天股價就有驚人的表現,當時光學鏡頭非常熱門,因為手機第一次搭上鏡頭可以拍照,也造就傳統相機廠的殞落,如今手機已經全面普及,題
Thumbnail
2022年00878ETF自成分股領取股利12278724441 2023/3/31,00878在外流通10,631,290,000股 平均每股領取1.154960916元 2023/3/31每股市價17.34,領取股利相對於市價為6.66%殖利率
Thumbnail
2022年00878ETF自成分股領取股利12278724441 2023/3/31,00878在外流通10,631,290,000股 平均每股領取1.154960916元 2023/3/31每股市價17.34,領取股利相對於市價為6.66%殖利率
Thumbnail
應該有不少人收到00878電子版的收益分配書了,紙本應該也在近幾天可以收到。收益分配書上除了有詳細紀錄配發金額以外,也有00878的配息組成! 這次(2022/02)的配息組成一樣有三個: 54C境內股利所得 76W財產交易(國內)所得 收益平準金所得 而這三項分別的佔比分別約為
Thumbnail
應該有不少人收到00878電子版的收益分配書了,紙本應該也在近幾天可以收到。收益分配書上除了有詳細紀錄配發金額以外,也有00878的配息組成! 這次(2022/02)的配息組成一樣有三個: 54C境內股利所得 76W財產交易(國內)所得 收益平準金所得 而這三項分別的佔比分別約為
Thumbnail
本文分析導演巴里・柯斯基(Barrie Kosky)如何運用極簡的舞臺配置,將布萊希特(Bertolt Brecht)的「疏離效果」轉化為視覺奇觀與黑色幽默,探討《三便士歌劇》在當代劇場中的新詮釋,並藉由舞臺、燈光、服裝、音樂等多方面,分析該作如何在保留批判核心的同時,觸及觀眾的觀看位置與人性幽微。
Thumbnail
本文分析導演巴里・柯斯基(Barrie Kosky)如何運用極簡的舞臺配置,將布萊希特(Bertolt Brecht)的「疏離效果」轉化為視覺奇觀與黑色幽默,探討《三便士歌劇》在當代劇場中的新詮釋,並藉由舞臺、燈光、服裝、音樂等多方面,分析該作如何在保留批判核心的同時,觸及觀眾的觀看位置與人性幽微。
Thumbnail
國泰台灣ESG永續高股息ETF也在今天公佈最新的股息政策!這次擬在8/16日配發0.28元的股息,換句話說每張配發280元,略遜於上次的0.32元,不過以今年的前三次配發平均一下,大概每次都在0.3元,以現在的17元上下的股價來說,也算是不錯了!
Thumbnail
國泰台灣ESG永續高股息ETF也在今天公佈最新的股息政策!這次擬在8/16日配發0.28元的股息,換句話說每張配發280元,略遜於上次的0.32元,不過以今年的前三次配發平均一下,大概每次都在0.3元,以現在的17元上下的股價來說,也算是不錯了!
追蹤感興趣的內容從 Google News 追蹤更多 vocus 的最新精選內容追蹤 Google News