全人校園記者/李心喬 事件報導
四月十三日,全人110年度第二學期的第四大週正式自治會上,一個關於泡麵的臨時動議促成了超過一個小時的臨時動議討論。引發自治會公民的諸多情緒與紛爭。
泡麵提案的始末
提案內容:全校不得食用或烹煮除自治會提供以外之泡麵。泡麵定義:一種可在短時間之內煮熟食用的麵條或是使用調理包之麵條。根據該案提案人於自治會的提案說明:「我發現自治會的出席率屢次減低,而且每次到了自治會尾聲最重要的提案時間都已經沒什麼人留下討論了。我與司法小組討論後決定以這樣關係到所有人利益的提案來促成對話,提高出席意願與公民對自治會的思考,甚至重新去關心組織章程。」不過在討論時間進行一晌過後,提案人又隨即改口說此提案原因是爲學生的健康,此含糊且不合乎提案常理的本意引發部分學生情緒激動並進行一系列的合法對抗行動。
事件的始末到底是什麼?
在四月十二號的民主對話與行動可堂上,司法小組討論了如何提升全人公民的出席率、討論熱度和參與動機。法官與檢察官們在熱烈討論之下提出了各式解決方案,最後以限制學生食用泡麵自由之提案,希望引發討論與思考。不過在自治會上,司法小組成員們在多數覆議此提案後,針對提案進行討論時卻展現了與上述目的完全不同的論述,以泡麵危害健康的論點出發,進行與反方的辯論。
引發情緒連動的爭議及對立方
此提案從一開始就遭遇極大的阻礙,其中以不斷被提出的散會動議和程序問題為主,過程中總共有六次散會動議六次程序問題,嚴重影響臨時動議討論進行。而覆議散會動議的公民與覆議臨時動議提案的公民(包括大多數的司法小組成員),形成了正反兩方(以下簡稱正方與反方,意指支持提案者正方與反對提案者反方)。
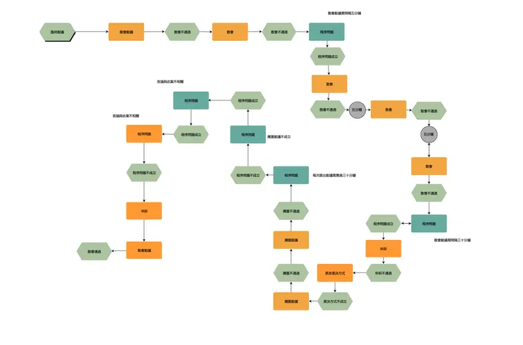
此次會議程序極為複雜,為方便理解,以下圖表為此臨時動議內的大事件概述,並省略所有討論程序。橘色節點代表反方,深綠色則為正方提出。

在以上流程圖中可見,反方動議被主席裁決通過的比率較正方有十分明顯的對比,而提案人說明反覆不定與主席團影響主席裁決的情況同樣引發諸多爭議。其中,第六次程序問題引發非常劇烈的爭議,此程序問題提案人指出有人在討論程序中發言與該案無關,當事人不服主席裁決,提出申訴,並在第六次散會動議中此申訴被散會動議中斷而未果,此為引發最多討論之偶發動議。

你為了正義而爭論嗎?
在《論自由》一書中,John Stuart Mill「多數人暴政」這一名言,以及「人類無論作為個人或集體,只有出於自衛這唯一目的時,才能干預任何人或人群的行動自由」這個論點。戰勝「惡」才是真正的「正義」。正義無聲,惡便猖獗,這是我們熟知的邏輯,伸張正義既是與邪惡鬥爭,必定會遭人指責迫害。那麼沒有遭受迫害的正義是否為不曾為正義奮戰的證據?還是掌權者揮舞權力的利劍?
沒有遭受迫害的正義,還是正義嗎?
自由就是自由,不是平等或正義或公平,不是文化,不是人類的幸福,也不是安寧的良心。一個人的絕對自由是瘋狂,一個國家的絕對自由是混亂。假如司法小組的自由,建立在許多人的痛苦之上的,促成這狀況的體制就是不公義、不道德的。但假如司法為了減輕這樣的不平等而壓抑甚至放棄司法小組的自由,又不因此而令其他人的自由有實質的增加,那麼,自由在絕對的量度標準下,減少了嗎?減少的是個人消極自由,抑或是社會自由呢?

法律與正義的衝突在此次提案中應該被嚴正以待嗎?
有社會權力所正常頒布和保障實施的成文法應當得到優先適用,即使在內容和目的方面實施,除非它有悖於正義的程度令人難以忍受。如果成文法實際上成了「私法」那麼不得不讓位於正義。在法律上的不公正與儘管有瑕疵,有一條界線還是十分明晰的,當正義之最核心要素——平等在法律頒布過程中被故意背叛的時候。這部成文法就不只是「偽法」,它完全喪失了法律的本性。因為包括成文法在內的法律只能被定義為這樣的一套系統和制度,其根本意義在於服務於正義。
然而,如若一切只因荒謬玩笑而起,又能因此使一切合理嗎?
如此挑戰成文法,是否在任何理由下具有正當性呢?
法律,是人的創造物,法律能保有效力,背後為強權。強權的後盾就是暴力,暴力又是根據在人的貪慾之上。「我們不能得意地認為,我們已經清白無瑕,甚至不會實行法律迫害了。法律中仍舊有對言論的懲罰,至少是對言論表達的懲罰。即便此時此刻,對言論的法律懲罰仍屢見不鮮,令人毫不懷疑某一天這些法律會張牙舞爪,完全復活。」—《論自由》

誰揭開了民主的傷疤?
民主的廣度是數量問題,決定於受政策影響的社會成員中實際或可能參與決策的比率。我們總是將創立者的理想,混同為對真實存在的制度的描述。這種模糊的觀念損害了我們對民主的理解和評價。只以理想、平等和自由來評判當代民主,也許會發現,也許民主並非我們所設想的美好藍圖。
民主,在其不停爭辯思考中不段變化其意涵,經常遭遇挑戰,助長廣泛、強烈的不滿。
- 民主能夠帶來社會階級的平等嗎?
- 人們感到他們的政治參與是有效的嗎?
- 我們能夠確保掌權者做他們應該做的、不做他們未被授權做的嗎?
- 我們能夠平衡秩序與不干涉之間的關係嗎?
提出問題的同時,民主又不停地燃點我們的希望。我們不停地被承諾引誘著,渴望每一張平等的選票。一場品質平平的觀眾性運動仍然令人感到刺激和著迷。並且,它還被珍視,被捍衛,被慶祝。
民主在任何情況下都是最好的制度嗎?儘管如此,更多的人則是希望民主制度可以得到改進:其中所有具價值的制度都被保留,不好的功能都被消除。這個希望又是否合理?
我相信民主,但只是真正的民主制度,而非一個虛假的只有強者才能發聲的民主,對我來說,在民主制度中每個人都能發出自己的聲音。
Augusto Boal, as quoted in "To Dynamize the Audience: Interview with Augusto Boal" by Robert Enight, in Canadian Theatre Review 47 (Summer 1986), pp. 41-49


















