昨日(7月20日)一早開盤點附近的新聞:
潤泰集團被南山「拖累」?潤泰新、潤泰全第二季每股淨值拉警報 這家恐踩下市紅線
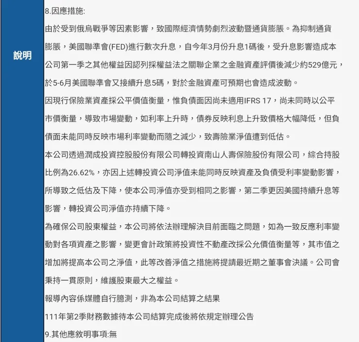
VS 晚間潤泰全的最後重訊內容:

講個人心得之前,聲明先說:
看好龍頭壽險業到2026年接軌新制的長多角度,但今年三月以後,唯一選擇只有國泰金,一路以來暗示到明示的壽險業該轉換到國泰金的看法提出n次,文章都可自行往前翻閱。
即便選擇只有國泰金,該吃的波段幾乎都有吃到,該閃的大回檔也都閃了,目前也只有5月31日那次的停損2.5%,這都有附時間的文章跟對帳單佐證。
結果今天潤泰雙雄的事件發酵時,第一位跑來提問的問題竟然是:
「請問g大覺得潤泰新或全能撿嗎?」
我都已經勸轉換這麼久了,怎可能會在擔憂成真的這刻,認為可以抄底賭運氣?
我得再好好思考文章的淺顯易懂要如何寫?才能讓讀者看到各種事件發生當下,能及時連結個人早已提前給的叮嚀,不會想去嘗試去做一些賭運氣的不必要交易。
以下針對記者寫的內容跟公司的重訊,提出幾點個人心得:
一.記者這篇的用字遣詞跟內容個人認為很有水準,將表面會計原則對應交易所針對個股淨值變化的可能處置,這件事實精確點出,再延伸出合理的、可能的、結果推測,巧妙的降低事後被究責成功的機會,同時達到極大化恐慌市場心理的效果。
公司方的重訊內容強調的是個人也提過n次的未來接軌會計新制的資產、負債影響皆評估的實際情況,可是這又如何?事實就是還沒接軌阿,現行不能反應實際狀況的制度,死死的擺在那。
也因此,這波開始存骨國泰金的價位,個人也把本來不在意的第二季淨值,可能變動的幅度考量進去了。
二.表面的淨值變化原本不在意的原因,當然是因為知道,這樣的表面淨值絕非實際情況。
可是三月時就思考到,萬一表面淨值變動真的太過劇烈會如何?制度是很死的,在第一季財報公告後幾乎就更能確認,純壽險或接近純壽險的公司股票不能留。
從昨天(7月20日)各壽險業龍頭相關股票走勢也可以看的出來:寶成製鞋本業的比重甚高,所以有那個底氣短短幾個「不會」就結束了記者會,國泰金、富邦金則有金控其他子公司加總的淨值能緩衝,總變動幅度不會像潤泰雙雄這麼大。
這三家都不可能會出現表面淨值遽減到成為現時會計制度危機的可能,所以今天股價沒啥變化,小受累而已。
三.重點是現在擔憂事件發生了,該如何應對?
1.沒持有潤泰雙雄的人:
當然是別在這種還不確定公司方能做出多少投資性不動產資產重估,增加多少淨值的情況下冒險賭運氣。
第二季急急忙忙能做的出來數字,閃過淨值危機,那九月那次升息萬一又出乎意外呢?
既然知道至少還有第三季的不確定性,就不該賭。
2.持有國泰金的人:
個人就按照這次買回的設定執行就好阿,股價真被潤泰雙雄的效應帶下去,那只是幫助我把成本均價更有效壓低而已。
那持有富邦金的人呢?該說的也說在前頭說n次了,不再多嘴了。
3.手上還有潤泰雙雄的人:
說真的,昨天(7月20日)收盤以後,受前長官之邀出門趴車,晚上聚餐吃飯,一直都無法專心。
一直到回到家洗完澡,消化掉下午到晚上的這些眾說紛紜的資訊,已經午夜2點多了,到現在邊打字我還在邊想要怎幫不聽我勸的一些讀者,給出一個較四平八穩的應對情況方案。
猛然發現,當先前擔憂開始因為一篇高水準的報導開始發酵後,連我都沒把握要如何幫補這網了,這次潤泰雙雄的不確定性真的太高,升息循環實際營運情況真的是有利的,可是現階段潤泰雙雄會計現實的表面狀況卻是最糟的處境。
而且從潤泰新全目前的整個應對過程來看,危機處理顯然是不如寶成的。
難啊!要如何給意見?這次真的難。我真的得先睡一覺了,或許夢裡或一覺睡醒會有啥靈感的話,就明天再更新了。
以上暫定。
2022年7月21日AM 2:43
2022年7月21日盤前,提供手上還有潤泰雙雄持股的人一些想法,但判斷請自己決定:
1.個人認為,不管是潤泰新或全,都不可能在未來幾季會出現整體淨值轉為負數導致下市這件事。
2.但未來一兩季,淨值掉到10元以下甚至5元以下引動交易所相關處置(取消信用交易、暫時全額交割)這風險目前不能完全排除。
但即便這種處置也只是暫時的,實際上公司也沒有太大的問題,目前真的只是會計制度接軌與否的課題。
3.明知道公司實際上沒有太大問題,但目前會計現實是這樣,讓人刻意合理的應用這點來做文章,導致持有信心崩潰。
在這種時機點,如果您沒有昨日小主力那種標準的砍倉果決度,個人認為今日開始也不用急著隨市場恐慌亂動作,就請觀望一陣子吧。
若現在已經不想持有新、全了,也不能急在這時亂砍,而是要等到市場情緒釐清緩和過來以後再冷靜的決定即可。
目前持有潤泰新、全又容易緊張的人,目前時刻就關掉看盤、下單軟體,出去走一走吧。
2022年7月21日AM 8:32

























