加密貨幣監管主管機關遲遲未定
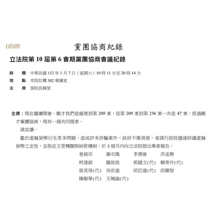
立法院朝野黨團在2023年1月7日共同提案,請行政院儘速研議虛擬貨幣的定性,並指定主管機關,並於3個月內向立法院提出專案報告,凸顯出台灣至今仍未訂定虛擬貨幣監管主管機關的問題。

這已經不是第一次台灣政府希望在極短的期限內討論出主管機關了,回想去年4月立委李貴敏於立法院院會質詢時,詢問NFT發生在台灣要不要課稅?主管機關是誰?行政院長蘇貞昌表示,將請相關部會通盤檢討,並承諾1個月內確定NFT的主管機關,但至今仍未有下文。

看到這邊相信很多人心裡都在想,為什麼台灣虛擬貨幣法規老是慢半拍?
台灣第一個加密貨幣監管新聞稿
其實並不是政府不懂或是沒涉略,早在2013年金管會跟央行就已經發布與虛擬貨幣的新聞稿了,這可是台灣第一個加密貨幣監管相關的新聞稿而往後的幾年,幾乎每一年金管會也都會發虛擬貨幣相關的風險提示或是法規適用提示,可見不論是產業或是政府都有持續在關注每年台灣虛擬貨幣法規的動向。

台灣虛擬貨幣法規怠慢問題出在哪
那既然台灣政府近10年都有在關注虛擬貨幣產業,那為什麼無論是加密貨幣法規或加密貨幣監管仍然慢了一步?(可能不只一步)
貓董律師認為,關鍵點不在多久內要訂出虛擬貨幣主管機關
關鍵在於要盤點虛擬貨幣到底存在哪些問題。
光是盤點就是個大工程,舉例來說要盤點的內容包括:
- 有哪些版塊需要監管?
(虛擬貨幣、DEFI、GAMEFI、NFT)
2. 定性不同應對應到什麼樣的法規?
(是商品、支付工具還是有價證券?)
3. 議題那麼多哪個要先規劃?
(詐欺、洗錢刑事問題、投資消費民事糾紛、課稅議題)
其它國家的虛擬貨幣法規進度如何?
像是韓國國會在2022年就有至少14個虛擬貨幣法規要處理,但韓國將保護投資人的法案列為優先處理,因為大家都知道虛擬貨幣法規面向多元、問題繁複,確實不是極短的時間內可以處理的事情。
又例如美國,美國如同台灣一樣迄今也還沒訂出加密貨幣監管的主管機關(但很不一樣的地方是美國是SEC跟CFTC在互搶~),但美國的執法力度可是不輸給有訂出加密貨幣主管機關的其它國家。
說到這邊貓董律師想表達的是,訂定主管機關當然很重要,但並不是在主管機關訂不出來的情況下,其它加密貨幣規範或監管就一定只能躊躇不前。
虛擬貨幣未來往哪走?
近幾年看到許多檯面上的台灣虛擬貨幣法規的探討以及虛擬貨幣監管的討論,多半是片段式的點出議題(除了洗錢防制與STO外)。
大家都知道虛擬貨幣詐騙很猖狂、虛擬貨幣洗錢問題有多嚴重、FTX破產台灣投資人有多慘,加密貨幣課稅與否大家也都很好奇,但卻鮮少看到有針對這些疑慮或風險進行全面性的盤點及規劃,這也許就是立法與監管緩慢的原因。
期待這次的黨團協商提案可以促進更有架構,體系更完整的立法討論。
什麼虛擬貨幣議題是你覺得最重要,最該先被解決的呢
歡迎留下你的看法或到貓董律師私訊聊聊~
























